Title
您当前的位置: 首页 > > 文章详细
预见2025:《2025年中国人形机器人行业全景图谱》(附竞争格局、行业规模等)
发布时间:2026-01-23

  以下数据及分析来自于前瞻产业研究院人形机器人研究小组发布的《中国人形机器人(仿生人)行业发展前景预测与投资战略规划分析报告》。

  行业主要上市公司:目前国内人形机器人行业主要的上市公司有汇川技术(300124.SZ)、三花智控(002050.SZ)、蓝思科技(300433.SZ)、恒立液压(601100.SH)、拓普集团(601689.SH)、领益智造(002600.SZ)、中联重科(000157.SZ)、金力永磁(300748.SZ)等。

  本文核心数据:人形机器人市场规模

  行业概况

  1、人形机器人的定义

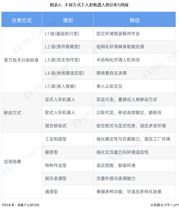
  机器人是融合感知、决策与执行能力的可编程自动化实体系统,能在其环境中自主或半自主地完成预定任务,而人形机器人就是仿照人类特征设计的一类智能机器人,具备类人运动与交互能力。按照官方技术分级标准《人形机器人分类分级应用指南》,人形机器人可分为四个等级,基础执行型(L1级)、条件智能型(L2级)、自主协作型(L3)、全场景适应型(L4),北京人形机器人创新中心《人形机器人智能化分级》新增了类人智能(L5级);除此之外,按照人形机器人的移动方式还可将其分为涵盖双足式、轮式及混合移动式人形机器人;按照应用场景,可分为工业制造型、服务型、特种作业型、娱乐展示型及通用型人形机器人。

  当前市场主流产品多处于 L2-L3 技术阶段,L4 级产品尚处研发与小范围应用阶段,L5 级类人智能是未来的重点探索方向。

  2、人形机器人行业产业链剖析

  中国人形机器人产业链上游分为软件和硬件两大板块,主要包括减速器、传感器、动力电池、控制器、伺服系统等硬件及AI算法软件,其中减速器代表性企业有绿地谐波、双环传动等,传感器有柯力传感、东华测试等,动力电池有宁德时代、比亚迪等,控制器包括新时达、埃斯顿等企业,伺服系统包括汇川技术、禾川科技等企业,AI算法领域代表性企业有科大讯飞、寒武纪等,为全产业链提供关键技术与部件保障;中游企业基于上游核心供给,聚焦人形机器人本体的设计、集成与制造,按用途可分为工业人形机器人、服务人形机器人及物流人形机器人,其中工业人形机器人企业包括埃斯顿、新松机器人等,主要覆盖汽车制造等工业场景,服务人形机器人企业包括优必选、科沃斯等,涉足商用、家庭、教育等领域;下游应用场景呈现多元化布局,涵盖医疗健康、物流仓储、教育科研、生活服务、特种作业等多个领域,主要布局企业新松机器人、软通动力、杭叉集团、晶品特装、侨银股份等。

  人形机器人产业链中下游关联性极强,中游的产品研发与生产需精准对接下游不同场景的定制化需求,通过优化产品功能、性能及适配性满足实际应用痛点,而下游场景的实际运行反馈能够反向赋能中游企业,推动产品迭代升级与技术创新。

  行业发展历程:从技术筑基到产业爆发

  1985-2000年萌芽探索期,以哈工大启动研发、国防科大“先行者”和北理工“汇童BHR-1”问世为标志,实现双足行走等基础技术突破;2001-2012年技术积累期,完成多传感器融合、复杂动作控制等系统集成,优必选成立开启商业化探索;2013-2022年稳健发展期,优必选Alpha系列、Walker系列迭代落地,核心零部件国产化率提升至50%以上,产业生态初步形成;2023年至今爆发增长期,优必选上市、“天工”“远征A2”等产品创下多项世界纪录,实现千台级量产与多场景规模化应用,核心零部件国产化率超90%,市场规模快速扩张,行业从技术验证迈向规模应用。

  行业发展政策:规模化规范化发展

  2012年以来,我国人形机器人行业政策体系持续健全完善,以“技术突破、生态培育、场景推广”为核心导向,从战略顶层设计到专项实施细则层层递进——既聚焦核心技术研发攻坚,为行业筑牢创新根基;又着力构建标准体系、强化安全监管,精准填补行业发展的规则空白,全方位推动人形机器人行业从技术萌芽阶段稳步迈向规模化落地、规范化发展的全新阶段。工信部于2023年10月20日正式发布的《人形机器人创新发展指导意见》,是我国首个国家级、系统性人形机器人行业政策,明确了人形机器人战略定位与发展目标,聚焦核心零部件自主可控、AI 融合及标准体系构建,推进多场景应用并配套保障机制,引领行业高质量发展。

  行业发展现状:供需规模不断扩大

  1、供给市场:多样化的产品选择

  2025年人形机器人赛道进入量产热潮。优必选WalkerS2斩获超13亿元订单,于2025年11月启动批量交付,月产能达300台,全年交付目标超500台;宇树智能应急机器人产业园开工,月产能将达500套;12月8日,智元灵犀X2等三大系列累计下线5000台,验证了通用具身机器人规模化量产可行性。中国人形机器人产品覆盖工业制造、商业服务、科研展示等多场景,售价普遍在10-50万元的区间内,市场选择更加多样化。AI大模型赋能、核心零部件国产化等技术突破,以及政策支持与资本加持,进一步推动行业走向规模化应用。

  2、需求市场:订单激增但交付能力不足

  2024年4月,由北京市经济和信息化局、中关村科学城管委会指导,立德机器人平台携手中关村融智特种机器人产业联盟主办的首届人形机器人产业大会在北京召开,会上发布的《人形机器人产业研究报告》显示,2024年中国人形机器人市场规模预计达到27.6亿元,同比增速53%左右。根据IDC发布的数据,全年公开披露订单超35亿元,但成功交付的人形机器人仅800-2000台左右。随着优必选、宇树等企业的量产推进,以及政策持续加码与产业集群效应,2025年中国人形机器人市场规模预计突破82亿元,行业正式迈入规模化发展阶段,预计届时中国市场将占据全球份额的30%以上。

  行业竞争格局

  1、中国人形机器人行业企业三大竞争派系

  人形机器人行业按产品或业务类别可分为三大核心竞争派系:机器人核心零件、机器人算法控制、机器人整机制造。核心零件派细分为减速器、伺服系统、传感器等关键硬件领域,以加速国产替代、提高技术自主性与成本控制能力为目标发展;算法控制派主攻感知、决策等智能技术,聚焦跨场景泛化、动态平衡实时性等行业核心技术难点;整机制造派专注人形机器人本体集成与场景落地,头部企业凭借全产业链整合与技术积累占据优势,中小厂商则面临成本管控与规模化量产的挑战。

  从企业产品布局与空间布局来看,核心零件派聚焦伺服电机、减速器等关键部件的研发与供应,深度绑定国内外头部整机厂供应链,形成稳定配套合作关系;算法控制派以AI技术为核心,主攻交互智能、视觉感知等核心技术研发,部分企业凭借成熟技术实力深度覆盖欧美整机厂商,海外市场渗透率突出;整机制造派产品分布国内外市场,适配工业制造、商用服务、学术科研等多元化场景。

  2、中国人形机器人行业区域竞争格局:长三角领先发展

  据GGII发布的《人形机器人产业地图》可知,我国目前共有人形机器人行业核心企业超300家。长三角分布企业数量领先全国,共有超过130家,在全国占比超过40%,珠三角地区为93家、京津冀地区为58家,分别占据28%和17%,其他地区占比为14%左右。

  从各个区域的企业分布情况来看,长三角以沪杭苏为中心形成覆盖21个城市的完整产业链网络,上海集聚近半数整机企业,江苏、浙江在减速器、电机、AI大模型等领域各有突破;珠三角以深圳为核心,其企业分布数量全国排名第一,在珠三角区域企业数量占比约80%,构建起全产业链生态;北京是京津冀地区的绝对核心,分布企业数量占区域的90%左右,整个区域以传统产业配套为主。三个区域由于产业资源、配套设施及市场需求差异,技术成果多流向长三角及珠三角地区。

  行业发展前景及趋势预测:降本增效促进供需匹配

  人形机器人应用落地工业替代高危及重复性劳动、老龄化社会的适老化服务、消防/巡检等特种作业场景,既是民生与产业需求所向,更是支撑未来经济全面升级的重要动能;但受制于核心零部件生产成本高企、终端产品售价居高不下、关键技术性能待突破、行业统一标准与配套设施尚未完善等因素,供给端的响应速度与适配能力暂时难以跟上需求扩张的节奏。在政府补贴及配套设施政策和需求导向的作用下,企业将聚焦核心技术攻关降本提效、加快场景化落地验证,人形机器人行业发展前景极为广阔。摩根士丹利预测,2026-2050年中国人形机器人销量将从1.4万台飙升至542万台,产品平均售价也将向下调整,性价比大幅提高。

  更多本行业研究分析详见前瞻产业研究院《中国人形机器人(仿生人)行业发展前景预测与投资战略规划分析报告》

  同时前瞻产业研究院还提供产业新赛道研究、投资可行性研究、产业规划、园区规划、产业招商、产业图谱、产业大数据、智慧招商系统、行业地位证明、IPO咨询/募投可研、专精特新小巨人申报、十五五规划等解决方案。如需转载引用本篇文章内容,请注明资料来源(前瞻产业研究院)。

  更多深度行业分析尽在【前瞻经济学人APP】,还可以与500+经济学家/资深行业研究员交流互动。更多企业数据、企业资讯、企业发展情况尽在【企查猫APP】,性价比最高功能最全的企业查询平台。

上一篇:
创始股东低价清仓,信诺维IPO前强静妻子变现了
下一篇:
中国建设银行浙江省分行原党委书记、行长高强被开除党籍
Title