Title
您当前的位置: 首页 > > 文章详细
谢逸枫:郁亮退休,万科02债券展期成功,万科还安全吗?
发布时间:2026-01-23

  2026年1月,郁亮辞职了,首笔债券(21万科02)部分展期通过了,后面更多的债券等着展期,避免债务实质性违约,最大的问题是万科2026年安全了吗?

  万科经营、债务、流动性压力严峻,债券展期仅暂缓违约,难破根本问题。深铁资金支持有限,流动性风险可能从单债偿付扩散为系统性风险。

  经营压力大,34年来出现首次亏损,2024年万科营业收入3431.8亿元,同比下降26.32%。归属于上市公司股东净亏损494.78亿元,2023年净利润121.63亿元。

  主要是部分项目计提存货跌价准备,部分应收账款需要计提减值,非主业财务投资基于成本法核算出现一定亏损及大宗资产交易和股权交易价格低于账面值。

  2025年前三季度,万科实现营业收入1613.9亿元,同比下降26.61%。净亏损超280亿元,其中第三季度万科净亏损160.7亿元,经营面临阶段性压力。

  有息债务压力大,截至2025年三季度末,万科有息负债总额为3629.3亿元,较上年同期继续增长。其中一年内到期有息负债1513.9亿元。

  2024年万科实现营业收入3431.76亿元,同比下降26.32%。当房地产市场供求关系发生重大变化,从财报数据来看,万科仍然没有走出低谷期。

  2025年万科合约销售1339亿元,同比下滑45.6%。销售持续下跌的情况下,回款很难支撑后续到期债务所需,债务违约在所难免,展期和重整不可避免。

  2025年上半年万科共偿还债券10笔合计约138.6亿元,上半年末剩余应付债券余额约为436亿元,共计21笔,说明债券到期偿还压力大。

  其中6笔,万科已于2025年下半年如期兑付、赎回,共计约140亿元。剩余债券15笔,余额合计约296亿元。目前已经给出展期方案的3笔(68亿)。

  2026年7月30日之前到期的债券还有7笔(112.6亿元),2027年4笔债券94.1亿元、2029年1笔债券21.4亿元,5笔债券共计115.5亿元。

  应该说2025年万科之所以能够足额兑付16笔债券(278.6亿元),离不开大股东深铁集团的支持,2025年深铁集团合计为万科提供了307.96亿元借款。

  流动性危机压力大,万科货币资金仅656.8亿元,一年内到期有息负债1513.9亿元。意味着万科短期内存在流动性危机,因为资金缺口超850亿元。

  2026年1月14日,万科A、长沙市万科企业有限公司新增被执行人信息,执行标的10.8亿余元,上一次是2023年5月,万科被执行3393元。

  万科还存在十多条股权冻结信息,累计被冻结金额已超过20亿元。其中2025年12月30日和12月17日,分别被冻结2.5亿元和5.7亿元。

  2026年,万科两件事情,让市场、投资人躁动不已。第一件事情是郁亮“提前”退休了。1月8日,郁亮辞职万科全部职务,因到龄(60岁)退休。

  按理说上市公司核心高管的任职年龄,原则上不超过65周岁,因为万科创始人王石辞职、退休年龄是66岁,说明郁亮提前五年退休绝非是单一年龄的原因。

  郁亮对万科的贡献巨大,其一是全国化。2001年提出十年千亿目标,通过5986高周转,即拿地5个月开工、9个月开盘、80%房源面向刚需、开盘当月回款60%。

  全国化扩张,2010年销售额突破1081亿元,成为中国首家千亿元房企,2020年销售额近8000亿元,成为全球最大房地产开发企业之一,行业三好学生。

  其二是转型。完成了从单一住宅开发向“城乡建设与生活服务商”的转型,进行多元化布局,在住宅开发、物业服务、物流仓储、长租公寓、商业运营领域扩张。

  最大的转折点,来源于自2022年市场进入深度调整,投资和决策及政策判断的失误,扩张过度未及时收缩、调整,2023年拿地金额841亿元,营收却大降。

  2024年流动性危机爆发,年内到期有息债务1620亿元,账面货币资金仅882亿元,经营净现金流仅38亿元,近500亿元巨额亏损,成A股亏损额最大上市公司。

  第二件事情是境内债券到期、展期,避免实质性债务违约。2025年12月22日,万科一笔规模20亿元的中期票据展期被否后,另一笔债券将到期,需要展期。

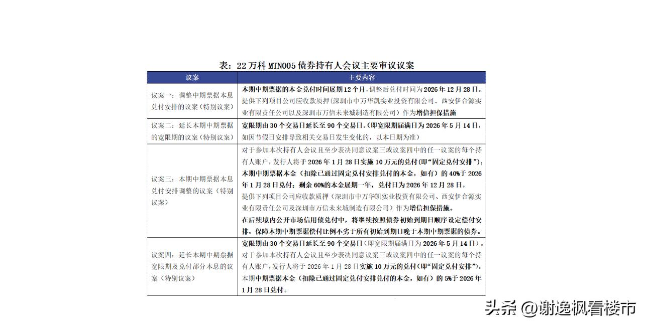
  2025年12月26日,万科一笔规模37亿元的22万科MTN005展期方案,六项议案中的一项,债券宽限期延长30个交易日至2026年2月10日,核心展期方案未通过。

  2026年1月7日,债券“22万科MTN005”将于2026年1月21日以非现场形式再次召开持有人会议,审议与该期债券展期相关事项,以稳妥推进债券本息兑付工作。

  2026年1月7日,万科第三次召开“22万科MTN004”债券持有人会议。2026年1月15日,万科再推出57亿境内债(22万科MTN004、22万科MTN005)展期方案。

  22万科MTN004余额20亿元,票面利率3.00%,原到期日为2025年12月15日,应付利息6000万元。22万科MTN005余额37亿元,票面利率同为3.00%。

  原到期日为2025年12月28日,应付利息11100万元。此次两笔债券持有人会议均设置四项特别议案(本金展期、宽限期延长、部分本息提前兑付、增信)措施。

  需经超过90%表决权持有人同意方生效。22万科MTN004持有人会议1月21日10:00召开,22万科MTN005持有人会议同日15:00召开,表决截止日均为1月26日。

  2026年1月21日,万科公告显示,“21万科02”债券的持有人会议通过了调整回售部分本息兑付安排的议案,这为万科暂时避免实质性违约赢得了空间。

  2026年1月21日万科发布关于万科企业股份有限公司2021年面向合格投资者公开发行住房租赁专项公司债券(第一期)(品种二)。

  2026年第一次债券持有人会议决议的公告显示,会议审议了五项议案,其中议案一是关于豁免本次会议召开相关程序要求的议案”,以92.36%的同意票通过。

  议案四是关于调整‘21万科02’回售部分债券本息兑付安排、增加固定兑付安排、提供增信措施的议案”,以92.11%的同意票通过。其余议案未获通过。

  开年以来,万科三笔债券陆续提出召开债权人会议,商议延长宽限期、展期,成为市场焦点。从三笔债券的几个议案主要内容来看,大同小异。

  万科都给出了四个选择,全额展期1年+提供相应的增信措施,延长宽限期,不超过10万元“固定兑付安排”+1月底兑付扣除“固定兑付安排”后本金40%。

  +剩余60%展期一年+提供相应的增信措施,寻求更长宽限期+“固定兑付安排”+1月底兑付扣除“固定兑付安排”后本金5%。

  此次21万科02通过的方案四,即不超过10万元“固定兑付安排”+1月底兑付扣除“固定兑付安排”后本金40%+剩余60%展期一年+提供相应的增信措施。

  方案通过为接下来两笔债券商议展期提供了良好的示范开局。21万科02当前债券余额11亿元,是三笔债券中金额最小的一笔。

  其余两笔债券22万科MTN004、22万科MTN005,余额分别为20和37亿元,是否能顺利通过还有待揭晓。所以,四种方案延长宽限期、展期,以时间换空间。

  通过的议案包含四项关键条款。其一,增加固定兑付安排,对支持议案的每个账户,万科将在2026年1月30日兑付不超过10万元(以剩余本金为限),该部分本金在兑付前不计息。

  其二,回售部分债券本金兑付安排。在扣除上述固定兑付后,剩余本金的40%于2026年1月30日兑付,剩余60%展期1年至2027年1月22日。

  这意味着,债权人不用面对“全额后移”的被动局面,能先拿到实实在在的资金,直接回应了债权人最迫切的流动性需求。

  其三,利息支付安排。与本金兑付同步,回售部分的利息将分期支付。其四,设置增信措施。万科子公司武汉万云房地产有限公司和西咸新区科筑置业有限公司的应收款质押。

  为债券未付本息提供担保,并承诺在60个工作日内完成增信所需手续。该笔债券余额为11亿元,起息日为2021年1月22日,期限7年。

  根据发行条款,若投资者行使回售选择权,兑付日应为2026年1月22日。此次有效回售申报数量为1032.101万张,回售价格为每张100元,总规模约10.32亿元。

  “21万科02”债券持有人会议高票通过核心展期议案(议案一、议案四)。本次方案以“本息兑付调整+固定兑付安排+增信措施”为核心,短期压力下降。

  对房地产行业而言,龙头房企短期压力缓释有助于阶段性稳定市场预期,为行业“止跌回稳”带来更有利条件。

  通过的核心议案,议案四的条款和25年12月相比主要增加了三重保障。1.兑付安排优化,与12月议案给予回售部分债券本息兑付时间1年缓冲期相比。

  本次通过的议案明确1月30日前本金兑付40%,60%展期1年,在规避2026Q1到期压力和保障债权人利益中取得平衡。

  2.新增固定兑付安排,10万元以内全额优先兑付。3.提供增信措施。本次议案明确武汉万云、西咸新区科筑置业应收款质押作为增信。

  通过“资产绑定”提升偿债能力。毫无疑问,三重保障是议案通过的重要因素,在公司化债进程中给予缓冲,这为后面的债券展期提供了重要参考。

  “21万科02”方案的通过,为谈判中的债务展期提供了参照模板。暴露了万科面临的深层困境,资产面临“失血”风险,40%首付需兑付约4.4亿元现金。

  意味着对现金流紧张的万科已是极限。2026年二季度,万科还有65亿元债务到期,若每笔都按40%首付,仅本金就需26亿元,加上利息和工程款。

  公司账面现金(三季度末约800亿元,但多数受监管)将被迅速消耗。若后续销售不及预期,万科可能被迫继续“展期+首付”滚动。

  每一轮展期付出的首付比例可能被迫抬升,直至资产包被消耗殆尽。危险的是若后续房价继续低迷,展期后的本金减值缺口,可能给金融机构带来坏账风险。

  万科另外两笔中期票据“22万科MTN004”与“22万科MTN005”亦召开持有人会议,讨论最新的展期方案,方案包含了10万元固定兑付安排和首付40%的条款。

  22万科MTN004和22万科MTN005给出的议案三(内容与21万科02的议案四相似)中,都提出了“发行人承诺,在后续境内公开市场信用债兑付中。

  将继续按照债券初始到期日顺序设定偿付安排,保障本期中期票据偿付比例不劣于所有初始到期日晚于本期中期票据的债券”。

  这就意味着接下来即将到期的中期票据都将面临协商展期兑付问题。总体来看,万科债务问题较为严峻,展期虽能避免立即违约,但并不能从根本上解决问题。

  此次“21万科02”展期方案通过,是万科在流动性危机中取得的阶段性艰难喘息,远非“上岸”,因为信用展期占比少,基本上都是资产抵债。

  万科一次性拿出“40%首付+10万元固定兑付+项目应收款质押”,已属“割肉式”让步,反映出万科“保公开债不违约”的底线思维。

  短期看,方案避免了1月22日技术性违约,为后续两笔合计57亿元中票(22万科MTN004及005)谈判提供了可复制的模板,市场信心略有修复。

  2025年11月26日,万科最初提出的方案是,仅展期本金一年,无首付、无利息,因无视债权人流动性需求遭否决。

  2025年12月初,万科调整方案增加增信,但仅模糊承诺项目公司应收账款质押,未明确标的与流程,导致方案仅获20.2%的支持率,远低于通过门槛。

  2025年12月22日前推出第三版方案,虽补充 6000万元利息兑付,试图以“小额现金”安抚情绪,却未解决增信模糊的核心问题,核心条款再遭否决。

  暴露万科面临的深层困境,方案从信用展期到资产抵债,债权人而言,债券展期不是终点,而是风险后置。万科而言,每一次“割肉”都在消耗未来的经营弹性。

  展期方案通过,虽然为万科争取了宝贵的缓冲时间,但公司依然需在销售回暖、资产处置和融资渠道拓宽方面取得实质性进展,才能从根本上缓解流动性压力。

  万科安全了吗?万科(2022年-2024年)未能及时摆脱高负债、高周转、高杠杆的扩张惯性,出现了投资冒进、多赛道布局步子过大、融资模式未及时转型。

  包括政策判断失误、管理和风控机制未能跟上业务和组织发展的需要,导致经营陷入被动,这些长期发展过程中积累的问题正在逐步消化,彻底化解需要时间。

  尽管2024年-2025年万科在经营管理、薪资报酬和风险管控、公司治理、组织建设方面的改革,但是在债务、经营方面没有明显的改善。

  尽管万科积极开展了“壮士断腕”式自救,出售资产、降价销售、组织结构精简(本部+五大区域公司的华东、南方、北京、西南、华中管理模式改革。

  集团-区域-城市三级架构调整为总部-城市二级管控体系)、大股东深铁输血。当前市场走势来看,债券展期只是开始,以时间换空间,获得艰难喘息。

  大股东深铁集团的资金支持不是“无限弹药”,万科流动性压力可能将从个别债券的偿付问题演变为系统性风险,重组可谓是箭在弦上。

  2026年1月9日,市场上说万科正在应相关部门要求加快重组进程,并尽快提交重组方案。接下来万科如何解决后续债务问题值得关注。

  2026年1月21日,本次展期方案落地对万科的意义在于短期舒压,流动性得到阶段性改善,并为后续到期债务偿付提供方案范本。

  对房地产行业而言,意义在于龙头房企偿债议案通过缓解行业信用压力方面的忧虑,有助于在一定时间内稳定行业预期和金融市场预期。

  当前房地产市场仍在“止跌回稳”过程中,万科事件的阶段性稳定给房地产行业带来“时间换空间”的条件,后续依然需要密切关注化债进展。

  深铁救万科的态度发生变化。2025年11月2日,万科与深铁集团签署《关于股东借款及资产担保的框架协议》,深铁对万科的输血规则和要求设置标准了。

  框架协议的核心有两点,第一是约定了万科向深铁集团借款的最高额度,以及借款、还款规则。第二是提高了对万科借款的抵质押担保要求。

  背后的主要原因是万科主营收入下降、利润亏损扩大、负债增加、融资难度加大等,万科面临的困境正持续加剧。同时深铁集团亏损扩大、营收下降。

  万科的“生死时速”取决于三条线(三道红线),销售线(市场止跌回稳)、融资线(房地产贷款集中制)以及政策线(需求端、供应端)。

  从经营来看,2026年上半年万科需实现月均200亿元以上销售额,推动经营性现金流回正,争取大股东增资与政策支持,方能有希望应对即将到来的偿债高峰。

  如果万科不能在深铁集团争取的宝贵时间窗口内实现销售企稳、资产变现、融资改善,万科未来的路径是债转股、债务核销、新债置换的多元化方式推进。

  毫无疑问,不排除万科全面债务重组、重整,这既是万科化解短期流动性危机的必然选择,更是房地产行业从增量开发向存量运营转型的必经过程。

上一篇:
乔路铭IPO被问询与比亚迪交易真实性,实控人黄胜全亲属银行流水遭核查
下一篇:
周建平:以伯乐之眼识千里马,以赤诚之心筑人才高地
Title