Title
您当前的位置: 首页 > > 文章详细
重磅!2025年中国及31省市铜冶炼行业政策汇总及解读(全)完善绿色化发展体系
发布时间:2026-01-23

  以下数据及分析来自于前瞻产业研究院铜冶炼研究小组发布的《全球及中国铜冶炼行业发展前景展望与投资机遇分析报告》。

  行业主要上市公司:江西铜业(600362.SH)、铜陵有色(000630.SZ)、云南铜业(000878.SZ)、中国大冶有色金属(00661.HK)、紫金矿业(601899.SH)、西部矿业(601168.SH)、白银有色(601212.SH)、洛阳钼业(603993.SH)、中金黄金(600489.SH)、鹏欣资源(600490.SH)等

  本文核心数据:铜冶炼政策汇总;政策解读;发展目标汇总等。

  1、政策历程图

  从中国国民经济规划中铜冶炼相关政策规划的演变来看,从“八五”计划中提出创造条件发展铜,加强矿山建设,使采矿、选矿、冶炼和加工能力之间趋向平衡,到“十四五”规划中指出改造提升传统产业,推动有色等原材料产业布局优化和结构调整,完善绿色制造体系。“十五五”规划明确要加强战略性矿产资源勘探开发和储备,铜因对外依存度较高、关乎产业链供应链安全,被纳入重点支持开发的关键矿产。我国铜冶炼行业相关政策导向经历增产能、扩规模到优化结构、绿色高效的转变。

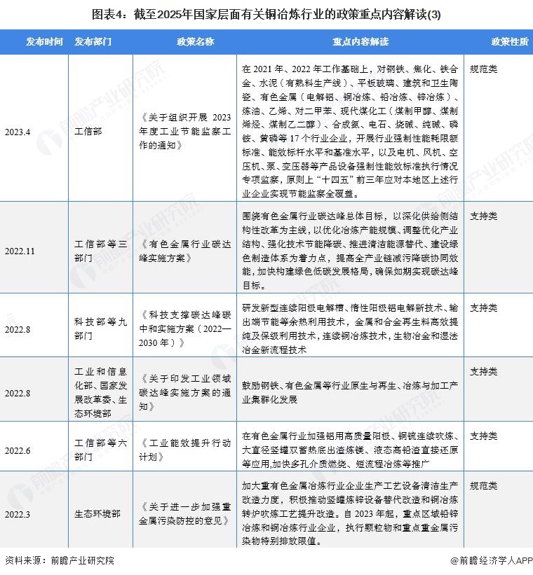
  2、国家层面政策汇总及解读

  ——国家层面铜冶炼行业政策汇总

  自1985年国务院印发《关于“七五”行业技术政策和技术改造问题报告的通知》中指出,重点改造几个铜冶炼厂、铅锌冶炼厂,采用富氧自热熔炼、闪速熔炼、连续熔炼、加压酸浸和强化密闭鼓风炉等工艺技术。我国铜冶炼行业相关政策数量较多,但直接性政策规划数量较少。截至2025年11月,我国铜冶炼行业重点发展政策汇总如下:

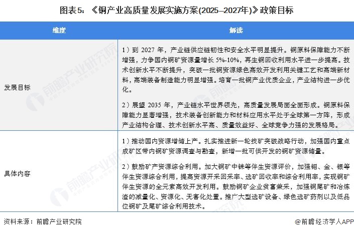
  ——国家层面铜冶炼行业发展目标解读

  铜是重要的基础原材料,是关系国计民生和国民经济发展的战略资源。近年来,我国铜产业规模不断壮大、产业结构持续优化、装备技术水平不断提升,初步形成了一批具有国际竞争力的产业集聚区,有力支撑了新能源、新一代信息技术等战略性新兴产业发展。到2027年,产业链供应链韧性和安全水平明显提升。铜原料保障能力不断增强,力争国内铜矿资源量增长5%—10%,再生铜回收利用水平进一步提高。技术创新水平不断提升,突破一批铜资源绿色高效开发利用关键工艺和高端新材料,高端装备制造能力明显增强。培育一批铜产业优质企业,产业结构进一步优化。展望 2035 年,产业链水平世界领先,高质量发展局面全面形成。铜原料保障能力显著增强,技术装备创新能力和材料应用水平处于全球第一方阵,形成产业结构合理、技术创新水平高、质量效益好、全球竞争力强的发展格局。

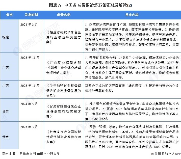
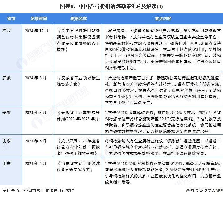
  3、各省市层面的政策汇总及解读

  ——31省市铜冶炼行业政策汇总

  中国铜冶炼产业正向沿海和资源地区聚集,除目前传统的江西、安徽、山东、甘肃、云南等传统5大冶炼基地外,福建、广西已逐渐成为新的铜冶炼重要省份。从铜冶炼优势省份相关政策规划来看,各省份依据国家顶层政策规划导向,因地制宜地制定了符合自身情况、满足自身需求的政策规划文件,为当地铜冶炼行业发展提供指引与支持。截至2025年11月,各重点省市铜冶炼行业的相关政策汇总如下:

  ——31省市铜冶炼行业发展目标解读

  从各省市铜冶炼行业发展目标来看,重点关注铜冶炼产能控制目标。如甘肃要求 2027 年镍铜冶炼整体能效达到行业标杆水平,满足有色行业污染物特别排放限值要求,淘汰能效低于准入值的高耗能设备。

  更多本行业研究分析详见前瞻产业研究院《全球及中国铜冶炼行业发展前景展望与投资机遇分析报告》

  同时前瞻产业研究院还提供产业新赛道研究、投资可行性研究、产业规划、园区规划、产业招商、产业图谱、产业大数据、智慧招商系统、行业地位证明、IPO咨询/募投可研、专精特新小巨人申报、十五五规划等解决方案。如需转载引用本篇文章内容,请注明资料来源(前瞻产业研究院)。

  更多深度行业分析尽在【前瞻经济学人APP】,还可以与500+经济学家/资深行业研究员交流互动。更多企业数据、企业资讯、企业发展情况尽在【企查猫APP】,性价比最高功能最全的企业查询平台。

上一篇:
募资5亿到账,通威成功发行2026年首期绿色科创债
下一篇:
从产品力到口碑全面领先!问界M9荣获“汽势家年华年度车”大奖
Title