Title
您当前的位置: 首页 > > 文章详细
国产RV减速器领头部企业,启动A股上市!
发布时间:2026-01-23

  (来源:维科网机器人)

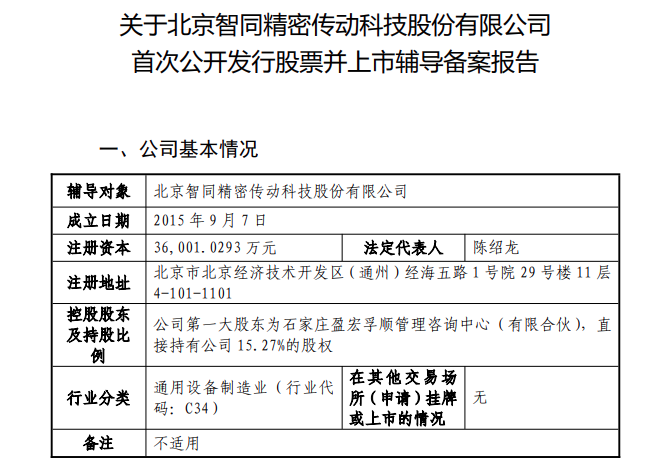
  近日,北京证监局同意北京智同精密传动科技股份有限公司(下称“智同科技”)辅导备案。这意味着智同精密正式启动首次公开发行股票并上市的筹备工作,本次IPO辅导券商由中信证券担任。

  公开信息显示,2026年1月6日,智同科技与中信证券正式签署辅导协议,并于1月12日向北京证监局提交辅导备案申请材料。

  事实上,在冲击资本市场之前,智同科技已凭借其核心竞争力收获资本市场的高度青睐。小米长江产业基金、京城机电、上海弘晖、亦庄国际科技创新私募基金、河北产业投资引导基金、哇牛资本、欣柯创投等一众机构,均已提前布局押注,累计为公司注入数亿元资金。

  值得关注的是,就在2025年12月下旬,智同科技刚刚完成新一轮数亿元融资,投资方阵容同样亮眼,比亚迪、美的集团、金融街资本、苏州国发创投、广西国投、中和元良基金等知名产业资本与专业投资机构纷纷入局,为公司的技术研发与市场拓展提供了充足的资金支持。

  国产RV减速器领域的头部企业

  精密减速机是机器人产业链的“心脏”,其技术突破与自主可控,是国内机器人产业迈向高质量发展的关键所在。据国际机器人联合会统计,2015年全球工业机器人销量已突破24万台,同比增长8%;同一时期,我国国产自主品牌工业机器人的市场份额也首次迈过30%的门槛,产业发展呈现出蓬勃向上的势头。

  而在机器人的核心零部件矩阵里,精密减速机的成本占比高达35%,且技术门槛极高。当时,全球70%的市场份额被日本企业牢牢占据,这一“卡脖子”的关键环节,也成了制约中国工业机器人产业规模化扩张的一大短板。

  正是瞄准这一产业痛点,智同科技应运而生。2013年,拥有多年投资行业经验的陈绍龙收购了一家深耕行星减速机领域30余年的企业,并将目光锁定精密减速机赛道。2015年,陈绍龙携手北京工业大学张跃明教授共同创立智同科技。张跃明教授是清华大学博士出身,长期深耕精密齿轮传动领域,此后出任智同科技首席科学家,为公司技术研发筑牢根基。

  这一合作背景,也让智同科技与北京工业大学结下深厚的产学研合作渊源。自2016年开启合作以来,双方聚焦工业机器人RV减速机领域,联手攻克齿轮修形、制造工艺等多项技术难题,完成产品正向设计,一举将国产RV减速机性能提升至国际领先水平,有力推动了该类产品的产业化进程,树立了产学研深度融合的行业标杆。

  技术攻坚的成果持续落地。2018年,张跃明教授团队攻克RV减速机核心技术并研制出原型样机,随即与智同科技合作推进产业化,在石家庄高新区落地子公司河北智昆科技。如今,该子公司已成为中国市场上唯一实现机器人准双曲面齿轮传动关节模组批量销售的企业。

  2020年,北京工业大学与智同科技进一步深化合作,共建智同工大研究院,搭建起全链条创新体系,开展“产、学、研、用”一体化深度协同攻关。

  2024年,北工大团队再度取得关键进展,攻克RV减速机刀具与制造工艺国产化难题,一举打破国外技术垄断,大幅提升了智同科技的生产效率。

  经过多年深耕,智同科技已成长为国产RV减速器领域的头部企业,坚持自主正向研发的工业机器人用高精密摆线减速机,广泛应用于各类工业机器人、工程装备等领域,产品实现对国内工业机器人一线企业的100%覆盖,成为库卡、埃斯顿、埃夫特、汇川技术、新松机器人等头部整机厂商的核心供应商。

  在核心技术的加持下,智同科技持续深耕材料工艺、齿形设计、精度保持及批量一致性等关键环节,产品精度、寿命等核心指标均达到国际领先水平,成功打破国外企业在RV减速器领域的长期垄断格局,推动国产RV减速器进口替代进程提速,为国内机器人产业链自主可控注入核心动力。

  2025年4月,智同精密“高精密减速机研发及总部生产基地项目”奠基仪式举行。该项目总投资约3亿元,涵盖研发中心、工程试验中心、测试中心、销售中心及管理总部等,建设工业机器人及人形机器人用高精密减速机智能制造生产线,搭建全球领先的工程试验平台、综合测试平台,提供机器人传动系统整体解决方案,建成后成为国内领先的工业机器人及人形机器人用高精密减速机创新中心及研发制造中心。该项目建设期约2年,预计2027年投产,2029年达产。

  强劲的技术实力,正转化为亮眼的市场业绩。2024年,智同精密全年出货量较上年实现翻倍增长,一举成为中国RV减速器市场出货量增速最高的厂商;2022-2024年,该公司产销量三年复合增长率高达247%,成功跻身行业前三,且在国产品牌中稳居第二位。2025年,该公司全年出货量突破10万台,同比增长50%,增速稳居国产同类供应商前列,市场认可度持续攀升。

  随着工业机器人规模化普及与人形机器人新赛道加速爆发,RV减速器市场需求迎来持续扩容,国产替代进程也步入黄金发展期。据恒州诚思行业报告数据显示,2024年全球RV减速器市场规模约65.7亿元;依托机器人产业高速发展的红利,预计到2031年,这一市场规模将增至107.7亿元,年均复合增速达7.6%。庞大的市场空间,不仅为国产RV减速器的技术突破与市场突围提供了核心支撑,更将为中国机器人产业链的自主化、高端化发展筑牢核心根基。

  写在最后

  不得不说,在工业机器人规模化普及与人形机器人赛道加速崛起的双重风口下,机器人产业正迈入前所未有的黄金发展周期。

  从2026年1月资本市场的动态来看,机器人领域延续2025年的火热态势,IPO热潮持续升温。港股市场上,既有埃斯顿、拓斯达(维权)、汇川技术、科大智能等布局“A+H”双资本平台的行业龙头蓄势待发,也有大华股份旗下华睿科技、轻工业机器人深耕者翼菲智能、全球领先微型精密马达制造商新思考电机、从A股转战H股的玖物智能,以及被港媒披露计划年内赴港上市的擎朗智能等生力军同台角逐。其中,国内手术机器人领域的标杆企业精锋医疗,已成功登陆香港联合交易所主板,为行业上市浪潮再添注脚。

  A股市场同样亮点纷呈,IPO主要聚焦机器人核心零部件赛道,金力传动、新剑机电等企业稳步推进上市进程。而有着“水下大疆”之称的深之蓝,其上市审核状态已更新为“已问询”,冲刺资本市场的步伐持续加快。

  在这股产业与资本深度共振的浪潮中,这场席卷机器人领域的IPO盛宴,不仅为行业发展注入了充沛的资本活水,更将倒逼核心技术迭代突破、推动产能规模化落地。这股强劲的向上势能,必将持续助力国产机器人产业链打破技术壁垒、完善生态布局,为整个行业的自主化升级与高质量发展注入持久动力。

上一篇:
比亚迪双线进化!左手智驾登顶,右手生态破圈
下一篇:
努比亚总裁称国产屏下摄像技术领先苹果10年
Title