Title
您当前的位置: 首页 > > 文章详细
高通砸钱、雷军入股!刚刚,上海诞生一个183亿手机代工巨头
发布时间:2026-01-22

  全球智能手机代工扛把子,刚刚拿下港股“消费电子ODM第一股”!

  来自上海的龙旗科技,今天成功登陆港交所,开盘价35港元/股,较发行价高约12.9%,开盘市值182.9亿港元。

  更早之前,这家公司已于2024年3月在上交所主板登录,当前最新市值约231亿元,已完成“A+H”股上市布局。

  本次赴港上市,高通、江西国控、OmniVision等多家基石投资者前来站队,共同认购了5650万美元;小米也是这家公司的重要投资者,敲钟前持有龙旗科技4.94%的股份。

  在智能手机“代工”市场,龙旗独占全球三分之一份额,你在用的小米、三星、联想、荣耀、OPPO、vivo等品牌都是这家公司的客户。

  港股“消费电子ODM第一股”来了

  刚刚,港股“消费电子ODM第一股”上海龙旗科技,正式上市。

  公司首次公开发行后总股本为5225.91万股,其中香港公开发售10%,国际发售90%。

  发行价31港元/股,募资总额为16.2亿港元,募资净额约15.21亿港元。

  敲钟前,龙旗科技的基石投资者——Qualcomm(高通)、江西国控、OmniVision、香港裕同、青岛观澜及国泰君安证券投资(香港)有限公司、Endless Growth,共认购了5650万美元(约4.4亿港元)。

  今日敲钟,公司港股开盘价为35港元/股,开盘市值182.9亿港元。

  而截至发稿前,龙旗在A股的股价为49.25元/股,市值约为231亿元。

  本次冲刺港股IPO募资,龙旗科技实则有更深远的用途:

  首要目的是扩大产能,海内外市场都要提升公司的生产能力;

  其次是加大研发,重点加强核心技术创新,比如AI相关技术;

  其余部分,则分别会用作拓展市场、战略投资以及补充流动资金。

  这究竟是一家怎样的公司呢?

  全球最大智能手机ODM冲刺股

  上海龙旗科技(以下简称“龙旗”),在招股中的定位是一家智能产品和服务提供商,也就是我们常说的ODM(原始设计制造商)。

  其核心业务,是为智能产品品牌商、科技企业等提供产品研究、设计、制造及支持等一系列解决方案,主要聚焦消费电子领域。

  为此,龙旗科技已构建起涵盖方案设计、硬件创新、系统级软件平台开发、精益制造、供应链整合及质量控制的解决方案矩阵。

  在这一基础上,公司推出了智能手机、AI PC、汽车电子、平板电脑、智能手表、智能眼镜等产品组合。

  龙旗将这些产品整合成了一个「1+2+X」的框架:

  “1”是公司核心主业务智能手机;

  “2”代表以AI PC和汽车电子业务为重点的发展业务;

  “3”则是新兴消费电子领域多品类业务,包括平板、穿戴、TWS耳机、智能眼镜等等。

  具体而言,智能手机是公司业务的主要动力,提供从产品概念设计、硬件开发、软件开发到测试验证的全流程研发服务,以及规模化生产制造支持。

  根弗若斯特沙利文的资料,2024年,龙旗的智能手机ODM出货量达1.73亿台。

  同年,在以出货量计的智能手机前十品牌中,龙旗和其中八家都建立了业务合作,并且平均合作年限都在五年以上。

  AI PC方面,龙旗科技已组建AI PC产品研发、生产制造、质量管理等端到端专业团队,完成全面布局。

  2024年第三季度,龙旗推出了首款搭载高通骁龙处理器的笔记本电脑产品,以实现商用和消费领域AI应用的拓展。

  汽车电子方面,公司自2022年成立汽车电子业务团队以来,已与小米、蔚来等OEM及一级客户建立合作伙伴关系,获得超过十个定点项目。

  最后在新兴品类中,龙旗科技正在积极布局AI与智能制造领域,并且在AIoT等方面进展迅猛。

  2024年,龙旗已和互联网头部客户合作,推出多款智能眼镜,总出货量已经超过200万台;据弗若斯特沙利文的资料,公司在智能手表/手环、智能眼镜等领域的出货量已跃居行业前二。

  到目前为止,龙旗的客户涵盖小米、三星、联想、荣耀、OPPO、vivo等品牌;其中,小米是龙旗的最大客户。

  以2024年消费电子ODM出货量计,龙旗是全球第二大的消费电子ODM厂商,占据22.4%的市场份额。

  第一则是同样位于上海,并已在A股上市,正在冲刺港股IPO的华勤技术。

  而龙旗在智能手机ODM出货量的市占率达32.6%,已是全球最大的智能手机ODM厂商。

  这样的市场份额,在财务层面为龙旗科技带来了怎样的收获?

  上海龙旗科技财务表现如何?

  2022年~2024年,公司营业收入分别为293.4亿元、271.9亿元和463.8亿元。

  2025年前9个月,公司营业收入为313.3亿元,同比下滑10.3%。

  2024年的猛涨是因为5G手机放量及AIoT爆发,2025年的下降则是因为战略调整,放弃低毛利订单。

  按照产品类型划分收入,可以划为智能手机、AIoT及其他产品、平板电脑等。

  其中,智能手机是公司主要的收入来源,2022年~2024年已经2025年前9个月,相关收入分别为242.7亿元、218.2亿元、361.3亿元以及217亿元,分别占同期总收入的82.7%、80.3%、77.9%和69.3%。

  AIoT及其他产品增速更明显,2022年~2024年以及2025年前三季度,分别为公司贡献了6.5%、9.2%、12%、17.9%的收入,占比逐步扩大。

  而同期,平板电脑收入比重则为9.5%、9.2%、8%和9.5%,维持较稳定水平。

  公司前五大客户贡献了大部分收入,例如2024年占总收入的82.2%。

  其中,第一大客户小米,在2022年、2023年、2024年和2025年前9个月,为龙旗贡献的收入分别为133.6亿元、115.2亿元、172.6亿元和89.5亿元。

  对应同期所占集团总收入比例分别为45.5%、42.4%、37.2%及28.6%。

  再看利润层面,2022年~2024年,公司毛利率分别为8.1%、9.5%和5.8%;2025年前9个月,公司毛利率回升到的8.3%。

  招股书解释,2024年毛利率明显下滑,原因包括原材料采购价因市场波动增加,以及公司的战略性市场拓展。

  2025年回暖,主要由于提升项目品质,并策略性放弃若干低利润项目,同时市场原料价格趋于稳定,终结2024年观察到的上涨趋势。

  而各产品中,AIoT及其他产品的毛利率水平相对最高,随着这部分业务的营收占比逐步扩大,未来预计也能进一步拉动整体毛利水平。

  2022年~2024年,公司净利润为5.62亿元、6.03亿元和4.93亿元;2025年前三季度为5.14亿元,已超过去年全年水平。

  支出层面,研发是重中之重;研发和工程团队大约由5200名专业人员组成。

  2022年~2024年以及2025年前三季度,公司的研发开支分别为15亿元、16.9亿元、20.8亿元和19.5亿元;对应同期占总收入的比重分别为5.1%、6.2%、4.5%和6.2%。

  最后在现金层面,截至2025年三季度末,公司的现金及现金等价物为68.5亿元。

  是谁打造了这样一家上海龙头?

  谁打造了ODM巨头?

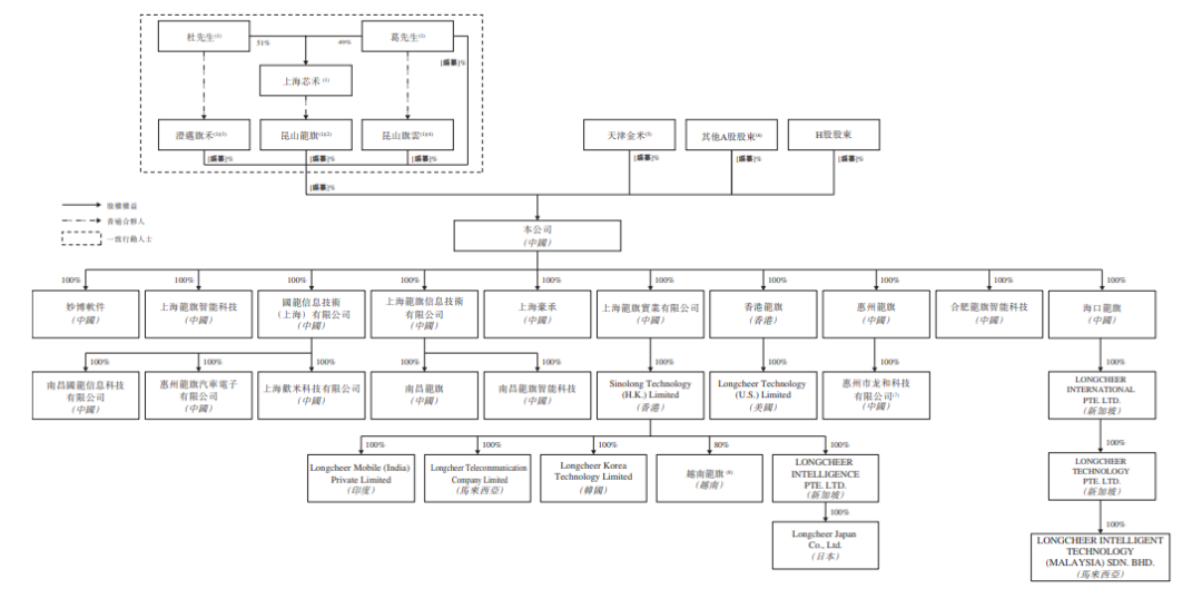
  上海龙旗科技成立于2004年,公司创始人、董事长是今年53岁的杜军红。

  1990年,杜军红被保送至浙江大学混合班——这个班级只招收全国高考状元和优秀学生,是竺可桢学院的前身。

  读完浙江大学工业自动化本科后,杜军红又在1999年拿到了浙江大学电机与电器博士学位。

  杜博士在消费电子领域已经有20多年经验,在创办龙旗科技之前,他曾是中兴通讯的高管,是当时中兴通讯里面晋升最快,也是最年轻的产品总经理。

  2004年前后,杜军红感知到消费电子行业具备巨大潜力,于是决定出走创业,带着几位中兴通讯的老同事,一起打造了上海龙旗科技。

  公司创立之初,主要以IDH模式(Independent Design House)起家,为手机厂商提供全套设计方案,之后逐步扩大业务范围,发展为消费电子ODM巨头。

  公司在资本市场迈出的第一步,实际是在成立次年,也就是2005年。

  彼时,龙旗通过间接持有公司100%股权的离岸投资控股实体,实现了在新加坡证券交易所上市。

  不过,由于市场规模有限,对公司吸引外部资金、支持研发和扩张的帮助不如国内A股市场,龙旗决定在2020年从新交所退市,转战A股。

  2024年3月,龙旗在上海证券交易所成功上市,当日开盘价为59.99元/股,较发行价暴涨131%;收盘价为51.92元/股,较发行价仍暴涨99.69%。

  另一方面,公司成立同年,龙旗就拿到了IDG资本和招商局资本的天使轮融资。

  小米科技、雷军的顺为资本、基石资本,则参与了龙旗的A轮融资。所以小米不仅是龙旗的最大客户,还是重要投资者,目前前者持有后者4.94%的股份。

  如今,龙旗成功赴港上市,港股“消费电子ODM第一股”也落地了。

上一篇:
17万用户参与 成功压降高峰负荷4.79万千瓦 “e起节电”活动助力迎峰度冬
下一篇:
入冬最强冰冻来袭,贵州科技助力融冰保供电
Title