Title
您当前的位置: 首页 > > 文章详细
阿里AI to C“双子星”:千问出列,夸克稍息
发布时间:2026-01-21

  AI更新速度加快、各家实力相当,“占据先机”成了这场数字“飞升”竞赛的靶心。

  1月15日,杭州西溪园区门口站着一群玩偶在“招呼客人”。玩偶的身份指向很明确:阿里生态内的业务单元,也是当天千问发布会的主人公之一。

  会上,阿里正式宣布千问全面接入淘宝、支付宝、淘宝闪购、飞猪、高德等业务,一口气上线400 多项新功能。接入后,由消费者提供“念头”,千问“执行”,一键完成消费全链路闭环。这意味着行业消费的路径,从第一次“线下用腿-线上用手”的转变,再次迎来“线上用手-用嘴购买”的第二次转变。

  显然,阿里已不再满足于拥有一个更聪明的“搜索工具”,而是要锻造一个能真正“代劳”、深度嵌入用户决策链的智能中枢。而几乎同一时间,大洋彼岸的科技巨头正从另一个方向与阿里“汇合”。

  1月13日,谷歌联合沃尔玛等巨头推出“通用商务协议”(UCP),旨在打造一套开放世界的“基础功法”,让Gemini这类AI能绕过平台,直接调用商品接口。

  一内一外,一合一开,路径迥异但剑指同一命门:在AI主导的新纪元,谁掌握了用户下单前最关键的“决策代理”权,谁就掌握了商业世界最上游的权柄。

  由此观之,声势浩大的千问发布会,正是阿里在这场卡位战中,押下自身生态筹码的关键一手。至于数据是否完全打通、是否具备真正的记忆与个性化、能否处理更复杂更开放的动态场景,从演示和体验结果来看,千问或许还需继续走上一段“否定之否定”的道路。

  距离成为用户生活中如臂使指、不可或缺的“数字分身”,千问需要跨越的远不止技术的迭代。

  被置换的夸克,与阿里AI的急转弯

  千问发布会后,流传开的那封全员信,读懂的人,都品出了一丝不寻常的意味。

  信的核心词是“协同”。在阿里完成“1+6+N”这一历史性拆分两年多后,这个词的重量非比寻常。相较于业务合作的倡导,《新立场》更愿意将其解读为一道明确的信号,宣告着一个“分治实验”阶段的结束,和一个为应对更高维度战争而必须开启的“聚合时代”。

  市场曾担忧阿里会分崩离析,但这封信表明,当面对AI这一“最高战略”时,所有独立王国的大门必须向一个中心打开——那就是千问。

  此前的拆分,让各子公司如同诸侯,其最核心的资产便是独立的业务与数据护城河。如今,要求它们向千问开放命脉般的接口,无疑会是一场利益的重构。信中那句“AI带来的不是替代,而是升级和更多可能性”,在充满希望的同时,也是一份必须接受的交换条件:用暂时的数据主权,换取一张通往未来的、可能更大的船票。其潜台词是,孤立意味着掉队,而打通,是生存的唯一前提。

  因此,千问所承载的,实质上是阿里这家巨型公司在面对“创新者窘境”时,试图用意志强行扭转组织惯性的重量。

  如果说组织上的回调是一场自上而下的风暴,那么千问产品本身的诞生,就更像一次决绝的“内部创业”。

  最初,被外界普遍视为阿里在AI时代C端答案的,并非千问,而是夸克。自2024年12月通义APP从阿里云剥离后,阿里开始整合AI to C业务资源扶持夸克升级为“AI超级框”,并将其作为阿里“C计划”的核心项目,通过整合通义实验室资源,将工具型用户转化为AI型增量用户,打造阿里C端的一站式AI入口。该计划优先级也被提升至阿里最高层级。

  在那段属于夸克的高光时刻,作为吴泳铭的爱将,夸克与阿里云、钉钉等团队深度合作,打通“云+模型+入口”闭环,成为迎战豆包、元宝的“排头兵”。甚至捕获了搜狐创始人张朝阳的高度评价,公开称赞其深度思考能力。

  但“全村的希望”并不好扛。夸克在升级为“AI超级框”后挑战不断。例如所有搜索均需先经历一轮AI生成回答,再展示传统结果,影响效率;同时,起家于无广告搜索和网盘,其工具属性已深入用户心智。据《晚点》数据,夸克2025年的DAU稳定在5000万量级,但其AI功能使用率不足两成,近八成时长仍牢牢锁在网盘、扫描等工具上。

  同期,随着豆包月活超过1.5亿并接入抖音商城结构化电商信息,在护肤、家电、旅游等场景中直接嵌入可点击购买的商品卡片时,意味着抖音已在实质上构建起AI驱动的新内容与电商入口。

  竞争对手迅猛的闭环能力,急剧放大了阿里对失去未来入口控制权的焦虑。经历战略摇摆后,内部逐渐形成共识,一个背负着沉重“浏览器”与“工具”历史包袱的改良产品,难以带领阿里占据原生智能交互形态的竞争高地。于是,一个代号“千问”的秘密项目以决绝姿态被推至聚光灯下,一举取代夸克,成为集团所有资源倾斜的“一号工程”。

  夸克的定位,由此发生根本性、甚至带有牺牲意味的调整。虽然夸克官方的对其的定位一直是“AI搜索和AI浏览器”,但实质已从独立的战略进攻主力,后撤为服务于核心主力的辅助与支点,有分析认为夸克正从独立产品转向为“千问”服务的流量入口。

  至此,历经从“轻量浏览器”到“一站式效率工具”,再到“AI超级入口”的漫长攀登后,夸克在触及巅峰的刹那转身退入幕后,将代表未来与主权的“智能中枢”C位,让予千问,沉默地站在其投射出的巨大黑影之中。

  这个急转弯,曾让外界困惑,但现在的答案已经逐渐清晰。对阿里而言,电商时代的核心技术是交易系统与信用体系;而在AI时代,这核心技术就是能够理解用户、调度万物、并最终完成闭环的智能体能力。

  马云那句广为流传的论断:“如果不掌握核心技术,就是在别人的墙基上砌房子”,在此刻找到了最新的注脚。

  千问,便是阿里为自己选定的、必须亲手夯实的“新墙基”。

  这条路,技术要求极高,组织摩擦力巨大。阿里当然深信,一旦成功,其所构建的体验深度与生态掌控力,将是任何外部松散联盟无法比拟的护城河。

  也正因如此,虽然“一句话点奶茶”这类功能并非千问独创,但它激起的声浪却最为具体。美团“小美”、字节“豆包”都曾演示过类似能力,但它们或止于功能尝试,或受困于生态权限。千问的不同在于,它从诞生之日起,就不是一个部门的产品,而是一个背负着集团级“政治任务”的战略枢纽。

  更聪明,也更沉重

  与前人相比,千问无疑是选择了一条更重、更根本的路。

  业内观察者们喜欢用“闭环生态”来定义千问的路径,并将其与“豆包”所代表的“Auto-UI”(自动化界面操作)这类更轻巧的自动化操作流派区隔开来。前者追求的是从意图到履约的深层贯通,后者则更像是为用户点对点地按下手机屏幕上已有的按钮。理论上看,千问的道路无疑更接近终极愿景。

  当然,愿景照进现实,即便是阿里这样的巨头,也要面对从“打通”到“丝滑”之间那段漫长的、充满细节的磨砺之路。其光辉与局限,恰好为我们提供了一个观察这场硬仗的绝佳剖面。

  实际体验来看,千问的能力呈现出一种鲜明的“场景分割”。

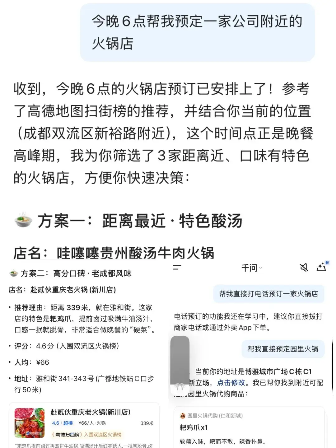
  在意图理解与复杂任务规划方面,它已能展现初步的集成智慧。例如,当被问及“周末去杭州,推荐住宿景点和本地美食攻略”等指令时,它能颇具条理地串联起机票、景点与美食信息,像一位做足了功课的向导。可一旦旅程推进到“住哪里”、“怎么订”的关键环节,便只能呈现相关链接。

  当任务复杂度提升至“上海迪士尼2000元预算规划”时,这种“断点”感较为明显,千问虽能调用飞猪、高德的数据生成文本规划,但在门票购买、酒店预订等核心交易环节,原本的跳转链接也无法显示,仅能提供信息。

  这种分割在操作执行上同样显著。对于标准化程度高的服务,如设定好时间、地点的专车预约,千问能处理得高效而细致,初步具备了“助手”的模样。

  可一旦涉及非标或需要动态交互的场景,如电话预订餐厅,其能力便有些衰减,转而建议用户自行拨打商家电话或跳转至外卖APP。这说明,千问目前的“闭环”更多是对现有APP功能流的封装,虽然优化了跳转路径,但尚未从根本上创造出一种全新的、能自主理解并处置复杂现实的交互逻辑。

  其中尤为关键的是记忆与个性化能力的缺失。测试中,在提前告知“喜欢吃辣”的偏好信息后,后续几轮对话后未能被有效提取和运用,AI仍以通用模式进行推荐。显然,千问在用户关注的上下记忆调取的功能上还有一定的进步空间,“个人助理”的这一点得以完善,或许将极大缩小千问大体系想实现的用户长期依赖目标。

  市场的疑虑则更多来自于现实的商业层面。在社交平台的讨论中,声音颇为复杂。比如像在目的模糊的“闲逛”式消费中,与AI多轮对话的成本,有时反而高于自己滑动屏幕;自动比价在追求透明的同时,也可能让价格战更为赤裸,压缩中小商家的喘息空间;而对于机票酒店等复杂决策,用户是否愿意将最终选择权完全委托给AI,仍是一个巨大的问号。

  当然,理性来看,这一切碰撞与不适都不意外。这好比将一颗名为“千问”的、拥有强大算力的心脏,移植入阿里那庞大而错综复杂的互联网躯体。血脉的贯通、神经的接驳、排异反应的消除,无一不是艰巨的外科手术。它所探索的,是一个中心化智能入口,如何与一个早已高度分布式、各自为营的应用生态和谐共处并有效协作,而这本身就是一个产业级的难题。

  回看行业,原本分散于各App的“点击权”与“浏览权”,正快速向少数AI入口集中,汇聚为更具主导性的“推荐权”与“选择权”,意味着靠历史习惯和界面动线构筑的电商运营场景,正在被稀释。AI像一个跨平台的、冷静的采购代理人,将各个产品的说明书进行先行理解,最后只需要用户“一次点击”,便完成以往需要几个小时的繁复流程。

  这意味着,流量入口的价值虽然存在,但已非决定性力量。更关键的是赢得“AI代理人”的信任,包括商品信息、价格数据与服务承诺,能否以AI能够完美理解、绝对信任的方式被呈现与验证。

  路径有分野,殊途要同归

  如果说千问试图从内部定义未来,那么几乎同时,另一种截然不同的定义方式也从外部登场。就在杭州发布会前两天,谷歌发布了名为“通用商务协议”(UCP)的标准。

  东西方的思路对比鲜明。UCP的野心在于成为互联网商业的“基础协议”,如同当年的HTTP协议统一了信息交换。它不打算自己建造商城,而是定义AI如何发现商品、理解价格、完成支付的标准化语言。在这个蓝图里,没有传统平台作为中间商,Gemini这类AI助手可以直接调用沃尔玛、Target等零售巨头的实时库存,为用户实现跨店比价与一键下单。

  更有意味的是,谷歌甚至允许劳氏、锐步等品牌方训练自己独具个性的AI客服,直接嵌入搜索界面——相较于连接交易,更像是在培育一个围绕AI展开的、去中心化的品牌互动生态。

  至此,两条道路的图景已清晰可辨:阿里走向“深度融合”,构建一个自有生态内的万能钥匙;谷歌走向“开放连接”,致力于成为所有钥匙都能插上的那把锁。路径迥异,但目光所及之处,却是同一个“罗马”——即用户心智中那个终极的、可被托付的“AI决策代理权”。

  至此,许多传统的扩张故事,正面临逻辑重构。

  例如,过渡京东选择了“重资产本地化”的经典路径,通过收购欧洲零售巨头深入腹地,但整合链条的沉重与文化的隔膜,让回报周期充满挑战;拼多多旗下的Temu凭借极致的供应链效率与低价策略横扫全球,然而,当其美国市场访问量占比出现显著下滑,且面临欧盟“黎明突袭”式调查时,全球化的复杂性与政策风险便显露无遗。美团在中东等地的高速扩张同样亮眼,但与之相伴的,是集团层面新业务亏损的持续扩大。

  在此背景下,UCP协议犹如在传统战场之外,悄然开辟了一个新的维度。消费者可能不再打开Temu、京东、keeta等App,而是直接吩咐AI“找最便宜的商品”或“推荐有趣的新品”,这无疑将直接稀释各大平台耗费巨资建立的独立App流量与用户习惯。

  面对这场变局,阿里的应对显示出一贯的战略弹性。其旗下蚂蚁国际率先接入UCP协议,堪称一步妙棋。此举既为旗下速卖通等业务预设了在新流量池中的接口,更有可能在一场可能重新洗牌的游戏中,提前占据了一个“庄家”席位。

  回过头看国内市场,千问所引领的“超级入口”模式,同样在引发一场静默的连锁反应。当千问试图用一个对话框调度一切,它实质上也是在弱化各个垂直App作为独立入口的必要性。

  传统电商的核心权力是掌控流量的阀门,但在AI眼中,世界是由结构化、可理解、实时更新的数据构成的。抖音旗下内容生态的鲜活创意,美团网络中餐厅的实时桌况与骑手轨迹,这些曾经构成独特体验的优势,如果不能以AI Agent易于理解和高效调用的方式“封装”与“开放”,其价值在新型智能网络中就可能被边缘化。

  两条岔路,终究还是通向一座罗马。

  写在最后

  回看千问这一路,其价值也恰恰在隐藏在这种选择的清晰与沉重中,没有选择在所有平台间轻盈跳跃的“界面优化者”,而是选择了躬身入局,去啃噬打通数据孤岛、理顺组织经络这块最硬的骨头。

  因此,我们倒也不必急于用“革命性”或“颠覆性”来评判。它就如一个标志,背后是中国互联网巨头在AI的“应用深水区”进行的一次庞大、复杂的工程学实验。

  这场实验,一方面验证了以意志驱动内部生态向AI核心汇聚的路径是可行的;另一方面,场景连贯性、个性化记忆、生态利益再平衡的不足也在浮现。而其中所折射的,是一道需要持续投入成本、耐力和智慧才能从“功能整合”到“智能涌现”、从“可用”到“卓越”实现跨越的鸿沟。

  实验难免伴随摩擦与噪音,也注定不会立刻带来完美体验。但正是这种“重”,让它所取得的每一次进展,无论是多一个服务的接入,还是任务规划中少一次跳转,都显得更为扎实。

  如果从整个行业来看,不仅千问在负重前行,各方也将迎接前路的艰难抉择。面对AI重构入口的趋势,这场实验的路径大致分为了三条:其一如蚂蚁接入UCP的“修路”策略,将核心能力化为开放网络中的基础设施;其二如阿里锻造千问的“修墙”策略,追求闭环生态内的极致体验与掌控力;其三则美团和小红书的“抱团取暖”联盟,以深度场景知识构建防御壁垒。

  阿里表示,年后千问将开放第三方业务接入,而这场实验或将步入更复杂的阶段。

  *题图及文中配图来源于网络。

上一篇:
美元债异动|腾讯控股TENCNT 3.68 04/22/41价格下跌1.424%,报83.656
下一篇:
天猫医美向美团开出了第一枪?
Title