Title
您当前的位置: 首页 > > 文章详细
东航再次买楼!1.34亿元出售上海凯迪克大厦
发布时间:2026-01-21

  东航1.9亿出售旗下云锦东方商办, 单价更是达到约34.9万元/㎡的天价余热未过,东航再次出售旗下资产。

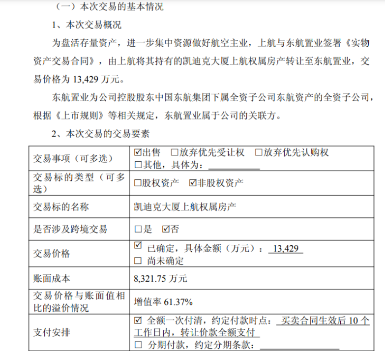
  AEGISTAR获悉东航集团通过将凯迪克大厦非核心资产转让给关联方,释放资金用于航空主业发展,如机队更新、技术研发等,符合其“轻资产转型”战略,旨在优化资产结构,集中资源提升航空运输核心竞争力。

  我们来盘点一下国企关联交易背后的交易逻辑!《国企案例》

凯迪克大厦位于上海静安核心区,属稀缺甲级办公物业。交易价格较账面净值溢价61.37%,反映了地段价值提升、租金增长及政策红利等因素。通过关联交易实现资产变现,既盘活存量资产,又为集团带来现金流支持。

  根据公告显示接手方东航置业计划将凯迪克大厦改造为“航空服务创新中心”,引入飞行模拟器培训、航空大数据等业态,与东航技术公司形成协同,提升资产运营效率和价值。

凯迪克大厦作为优质商业物业,具备稳定的租金现金流和较高的资产价值,符合REITs(不动产投资信托基金)的底层资产要求。若未来通过发行公募REITs实现退出,可进一步提升资产流动性,为国企资产证券化探索新路径,同时为投资者提供稳定收益。

上一篇:
炸场!太保资产21亿锁仓上海机场,险资开年首举藏着这些深层逻辑
下一篇:
打造世界智能制造高地,北滘要“当主角、挑大梁”
Title