Title
您当前的位置: 首页 > > 文章详细
春节OTA智驾之争,华为不稳赢,蔚来和理想进步会很大?
发布时间:2026-01-20

  2026年的第一场技术战,已有头部车企提前退出。

  所谓退出,所指的并不是退出竞争,而是并不参与特点时间点的同类比拼。1月8日的小鹏新车发布会后群访中,有媒体问,小鹏第二代VLA是否会让Ultra版本车型在春节假期前进行推送,回答是否定的。何小鹏的回答是,原定春节前进行推送,后主动推迟到3月。因为切换模型后要打开原本规则模式下的诸多上限,再进行强化学习。另外,后续他个人还回答了Max版本的VLA2.0更新计划,应该会在今年第三季度推送。

  至此,从2023年开始的春节假期前OTA大战,参与者从蔚小理华为,四大系列,剩下蔚理华三家。是否参与对车企的影响现在肯定是无法测算,原本它的初衷是,在春节前完成OTA后能让用户在假期充分的体验到亮点和好处,强化心智以及进一步带动销售的破圈。那这一次小鹏的退出,要不然是对现有版本足够有信心,要么是对第二代VLA有极大信心,要么就是还有其他的考量。

  总之,随着1月20日,华为乾崑ADS4.1开始进行推送,春节前的最新一波OTA肯定是要有认知的排名答案。

  新一轮OTA,华为还能稳赢吗?

  目前,我们已经确认,蔚来、理想、华为三家都会在春节前完成推送。

  华为乾崑ADS4.1已经官宣在1月20日开始推送,理想的OTA8.2将在1月内完成全量推送,基于NWM2.0世界模型的蔚来智驾辅助,也确定会在春节前完成推送。

  从三者的功能升级上看,接下来的最新局面将是,新势力的智驾辅助能力会明显增长,逼近华为。而华为所做的是强化升级,以及补上之前的一些不足。

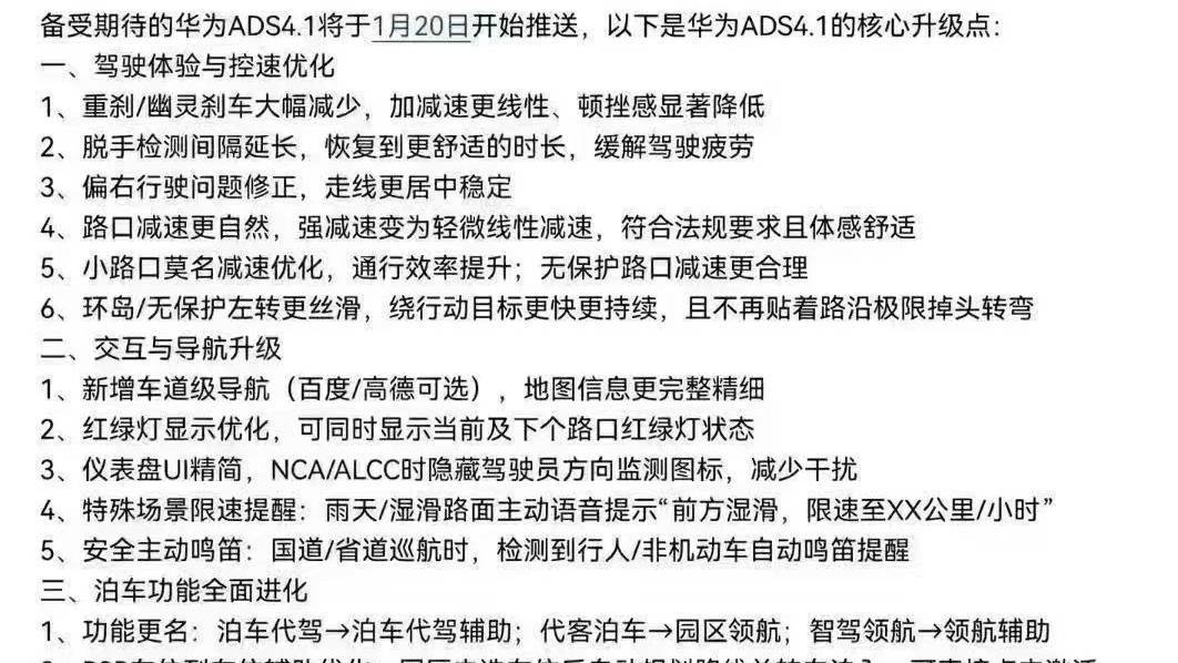
  目前,很多终端门店的销售已经发布了华为乾崑ADS4.1的相关文案,其实总结起来有三个关键词,一是更快,二是更稳,三是回收边界。

  更快,是靳玉志在发布会上频繁提起的更丝滑,在PPT上的表述是通过能力显著提升,交互博弈更果断,变道更高效等话术。所谓的丝滑,其实目前使用华为ADS4.0的车主都大概能明白升级方向,之前因为政策原因,ADS4.0其实并非满血版本,而是有一半的ADS3.3。而这就造成了,在OTA之后,NCA在高速和城区的表现上,用户口碑差异明显。

  在高速上已经非常安心,但在城区里,很多之前3.3能够通过的路口会发生急刹或者接管。那么,随着这一次4.1的更新,城区NCA的很多表现预计都会提升。

  更稳,是安全性上的提升,4.1主要强调防御性驾驶的能力提升,而按照官方目前给出的说法,安全表现能进一步提升50%。另外,还能够发现,ADS终于支持三点式掉头这个功能,这算是完成了查漏补缺。

  而回收边界,是在新政策之下预计对之前的很多无人全自动场景进行规范。就比如,VPD有了司机在附近15米距离的人类监督车辆要求,不再能像之前那样点一下,就可以脱管。

  理想的OTA8.2会进行哪些能力提升,目前也是比较清晰。智驾辅助方面,主打的是扣实用细节,先是履约了广州车展展示的VLA充电,车辆能自动泊入/泊出超充站,并在车机上完成付款。

  然后是针对复杂的园区推出记忆功能,便于应对车辆迷路,更好找到出入口。车内还会新增宠物模式和小主人模式,另外主驾驶还会新增面容识别,上车后快速调整好相关使用偏好。

  蔚来的NWM2.0,会先重点解决复杂路口通行、抢到变道博弈这2个最高频的驾驶场景。而2026年的更新计划也已经基本出炉,下一个版本会提升对陌生路段的泛化能力,再下一个版本会提升端到端的先进性,李斌目前已经提出了新的目标,是蔚来智驾辅助2026年重回第一梯队。

  那么,结合这三家已经公布的计划来看,华为在寻求更稳健和顺滑的驾驶体验,理想在提升顺滑和聪明方面的体验,蔚来则将会从上一个版本更新后的“能用”初步迈入“好用”。

  所以,以这样的逻辑来看,蔚来大概率将是春节OTA之战中进步最大的企业。而从体验效果上来看,华为ADS作为一直以来的天花板技术,此次遭遇理想OTA8.2的挑战会不小。

  当然,我们预期华为ADS4.1还会排在体验上的首位,因为前期的优势过大。但关键的问题在于,如今集体OTA升级之后,遥遥领先会不会变成小幅领先。

  切换模型的这种痛,任谁都得走一遍?

  因为,目前尚且没有企业能够跨过模型切换的阵痛期。即,大版本OTA切换模型之后,能力会发生一定的回滚,一般需要一个大周期的学习之后再能完成强化,实现超越上一个大版本的体验。

  这在车圈,有一个专业术语叫做“泛化”。

  早在2024年,从规则模式切换端到端模型时,不论是华为还是理想,亦或是先驱特斯拉,就都出现了能力回退。比如,某些场景之前可以通过,在切换大版本之后无法通过。

  再比如,2025年小鹏汽车对自身技术进行了大的OTA升级,同时官方层面也再一次修改了技术路径的选择。技术路径上,2024年内部研发第一代VLA,并在小鹏G7的发布会上提出VLA理念。不过之后,在几个月后的科技日上,又提出第二代VLA概念,最大的变化是进一步引入了世界模型理念。

  而因为技术路径的切换,就在2025年的几次XOS更新中,尤其是5.8.5版本,就发生了不少的体验变化。比起5.7.8版本时,城区里急刹和刹车的比例有所升高,高速上会比较明显的偏向右侧道路线,而人机共驾这项功能中,方向盘也变得更硬,其实就是系统的驾驶权限变高。

  而在5.7.8之前的5.7.6版本里,还出现有过跑不满最高限速,被后车频繁催促的大量用户反馈。

  总之,随着大版本的不断升级,之前的一些问题会被优化,但因为端到端的特性,还可能出现新的状况。另外,理想的VLA随着OTA8.0更新之后,较7.5版本在安全性上有比较明显的提升,但同时出现的问题也变成了,丝滑程度变差了一些。比如,在城区辅助驾驶时,原本能够一把就完成变道的场景,会出现更多的犹豫和博弈,可能需要驾驶员介入或者再次发起变道。

  那么,站在这个角度看春节前的这一波OTA升级,也就有了新的不同。

  靳玉志在1月发布会上已经明示了,4.0更新时只更新了一半,而非全部。那新一轮的4.1上,其工程工作之一也就是100%完成全模型的切换。

  相比而言,理想已经在半年之前切换到了VLA,蔚来汽车也是在之前就切换到了NWM世界模型。当然,这之中一直以来存在着营销概念和技术概念上的差异,比如两段式端到端或者是VLM+Action都可以在营销端中称为VLA,但并不是技术圈里认定的VLA。

  同理还包括,世界模型也并不是万金油。它是用于云端的数据训练,还是在车端直接主导决策,或者是在车端辅助决策,其需要的算力和训练都并不相同。也就是说,不要看到现在带有世界模型四个字,就以为一样,因为它们的技术逻辑甚至可能是不同的。

  总之,摆在理想面前的是,两段式端到端整合至一段式,提升丝滑度和安全性;摆在蔚来面前的是,打通了整体技术路径之后,要快速的完成各种场景的泛化,提升丝滑度和降低接管率;摆在华为面前的则是,完成彻底的模型切换,提升城区的丝滑度。

  总之,按照之前的测试结论,按照最新的更新效果以及部分车主的反馈。华为ADS4.1肯定还会在新一轮更新中保持体验上的领先,会对幽灵刹车、偏右侧行驶、城区的稳定性有更大幅度的提升。

  至于什么是丝滑能力的提升,其实就是遇到规划之外的突发情况,比如突然加塞的车、突发的道路施工或占道等,能更提前的做出动作上的反馈。车辆没有明显突发动作,也就减少了人类体感上的不适。

  理想的OTA8.2效果可以进行一下期待,因为其从OTA8.0到OTA8.1的升级,展示出来的就是老问题被优化,且并没有出现新问题。如果能在8.2中延续这一势头,也就能进一步打平华为。

  蔚来的NWM2.0,其实在12月已经开始邀请很多偏重技术的媒体进行了提前的测试与摸底。根据朋友们的测试体验结果,结论是肯定从能用变成好用了。不过蔚来设计的更多是全局安全,所以想要感受到激进,得等2026年后面的2个版本。

  写在最后:

  当然,春节前后肯定还会出现其他的搅局者。比如地平线HSD、Momenta的最新飞轮,其实已经在最新的很多新车上给到了打平华为的一定能力。尤其是地平线HSD,它用深度打磨一段式端到端,让很多车企的智驾辅助团队,是否要过快的引入VLA或者其他新技术。

  而Momenta目前对华为的挑战则是,在技术表现已经不错的情况下,要尽快的完成全国更多的开城。让技术能在更多的地方,进行普及性的应用。

  至于最头部的几家,结论就是,蔚来的进步会很大,理想可能会在很多方面追上华为,而华为的体验应该还是最好,但领先幅度能否像之前那么大,要打个问号。

上一篇:
2025微短剧市场观察:产值逼近电影票房两倍,免费模式占比2/3,行业迈入存量竞争期
下一篇:
重要突破!红旗全固态电池首台样车成功下线
Title