Title
您当前的位置: 首页 > > 文章详细
比亚迪中标中国电建河北省风电配套储能系统设备采购!
发布时间:2026-01-21

  北极星储能网讯:2026年1月19日,中国电建邯郸建投新能源(曲周县40万千瓦、成安县45万千瓦)储能系统设备采购项目成交结果公示,成交单位为比亚迪汽车工业有限公司。

  据了解,该项目属于风电配储,是邯郸建投新能源曲周县40万千瓦、成安县45万千瓦风电项目的配套储能采购。

  邯郸建投新能源风电曲周县40万千瓦风电项目位于河北省邯郸市曲周县,属内陆平原风电场,规划装机容量为400MW,由50台单机容量为7.5MW和4台6.25MW风电机组组成。

  邯郸建投新能源成安县45万千瓦风电项目位于河北省邯郸市成安县,属内陆平原风电场,规划装机容量为450MW,由60台单机容量为7.5MW风电机组组成。

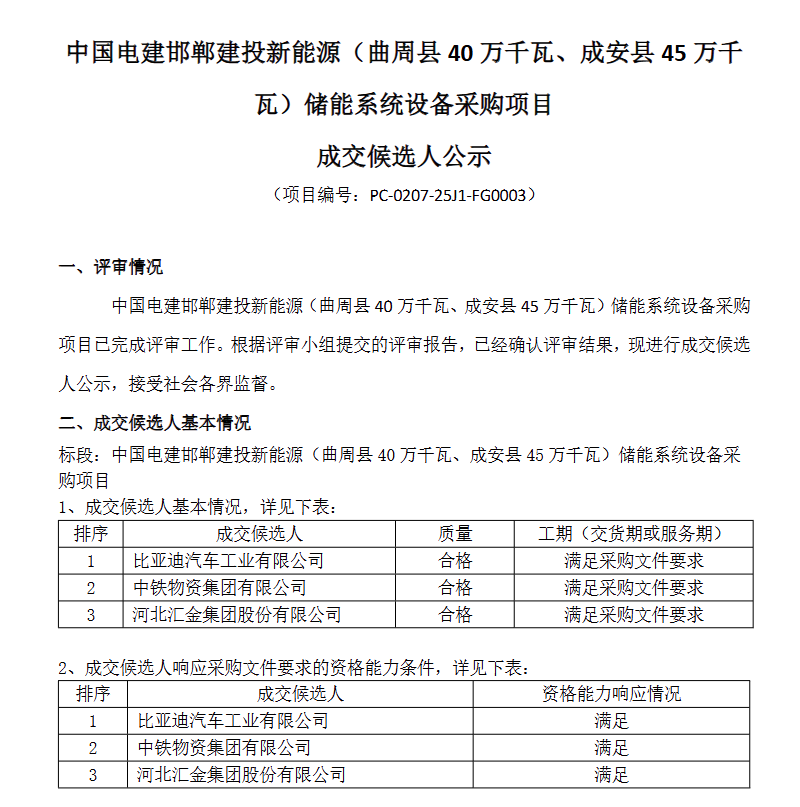
  此前,该项目成交候选人公示,前三名候选人依次为比亚迪汽车工业有限公司、中铁物资集团有限公司、河北汇金集团股份有限公司。

  原文如下:

上一篇:
深耕核电30年,祖斌跨界晋升保利集团董事长
下一篇:
筑巢引凤 “链”动未来——运城倾力打造“产业转移优先承接门户”
Title