Title
您当前的位置: 首页 > > 文章详细
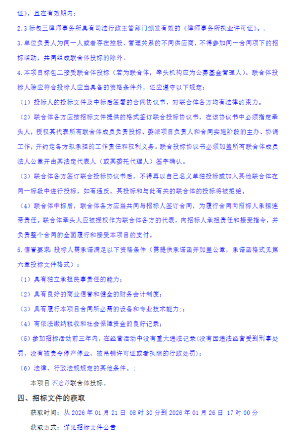
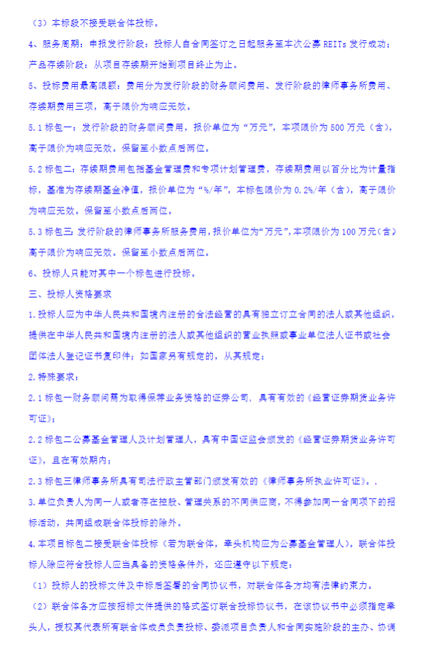
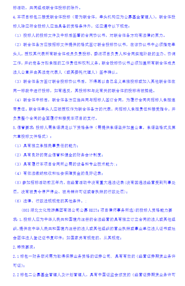
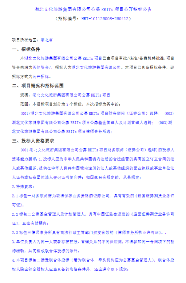
湖北文化旅游集团有限公司公募REITs项目公开招标公告
发布时间:2026-01-20

上一篇:
美媒:中国正在为清洁电力时代铺路
下一篇:
华为乾崑智驾,再向前一步
Title