Title
您当前的位置: 首页 > > 文章详细
王林生:《网络交易平台规则监督管理办法》的出台标志着监管思路从“事后处罚”转向“事前规范”
发布时间:2026-01-20

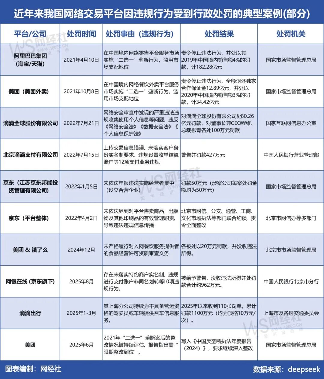
  导读:1月7日,市场监管总局和国家网信办联合发布《网络交易平台规则监督管理办法》,针对平台“仅退款”、“会员降权”、“大数据杀熟”等乱象明确划出红线,这意味着那些曾经可以“一言堂”制定规则的平台巨头,将面临更加公平、透明、规范的监管环境。据网经社查询deepseek显示,阿里巴巴、美团、饿了么、滴滴、京东等平台均因违规行为受到行政处罚。

  对此,中国文化创意产业研究会秘书长王林生接受数字经济新媒体&智库 #网经社 独家专访。

  一、《网络交易平台规则监督管理办法》对网络平台的监管,最大的突破或创新是什么?

  我国网络交易规模不断增大。当前,根据统计局的相关数据,我国网络购物用户规模已超过9亿人,网络直播电商相关企业已达37.3万余家,2025年1-11月全国网上零售额增长9.1%。可以说庞大市场规模和消费群体,催生了平台经济的迅猛发展,也对监管提出了更高要求。

  近年来,在规范互联网平台经济发展的过程中,监管部门多强调互联网平台主体责任的建设,希望互联网平台能够通过自我管理、自我约束的方式实现合规运营,但实际执行中仍存在诸多短板。

  此次《网络交易平台规则监督管理办法》的出台标志着监管思路从“事后处罚”转向“事前规范”,从倡导性规范转向强制性制度约束。

  也就是说,《网络交易平台规则监督管理办法》的出台是从制度上强化了互联网平台主体责任建设的要求,而且《办法》本身对网络交易平台规则的制定的全过程做了明确的规范说明,要求平台在规则制定、修改、实施等各环节履行公开公示、风险评估、建议反馈、监督监管等程序。

  从总体上说,《网络交易平台规则监督管理办法》是推动平台规则透明化与程序规范化的重要制度创新,是推动互联网平台主体责任落实的关键举措。

  二、《网络交易平台规则监督管理办法》对中国平台经济有哪些影响?

  随着网络与人们生产生活的深度融合,可以说平台经济已深度嵌入社会运行体系。《网络交易平台规则监督管理办法》对中国平台经济的影响体现在多个层面。

  第一,制度建设层面,《网络交易平台规则监督管理办法》是对平台交易规则全流程的系统性规范,填补了此前监管制度的空白。

  第二,市场秩序层面,通过明确平台规则制定的程序,有助于遏制平台滥用规则制定权、随意变更规则等行为,打破了平台在交易规则制定上的垄断性话语权,保障商家与消费者的合法权益。第三,平台经济发展方面,有助于引导平台经济向更加公平、透明、可预期的方向发展,提升整个行业的发展水平和市场活跃程度。

  三、《网络交易平台规则监督管理办法》在执行过程中存在的难点或模糊地带可能是什么?

  平台经济本身是一个快速发展的新兴领域,其业态模式迭代频繁,规则更新速度快,给监管带来持续挑战。从目前管理办法来看,存在的难点或模糊地带可能包括以下方面。

  一是对未成年的保护缺乏细则。比如“未成年人用户数量巨大或者对未成年人群体具有显著影响的网络交易平台”表述中,对“用户数量巨大”“未成年人群体具有显著影响”等表述缺乏量化标准,可能导致实践中难以准确界定适用范围以实现对未成年人的有效保护。

  二是对平台存在的价格歧视普通消费者难以察觉或难以获得有效证据。如办法指出:“网络交易平台经营者不得利用平台规则,在提供相同商品或者服务的情形下,对具有同等交易条件的平台内经营者实行价格歧视。”在算法个性化推荐与价格歧视隐蔽性较强的背景下,对大数据杀熟现象构成维权与执法的实际障碍。

上一篇:
月销2000万元+,“深山林下灵芝第一品牌”,什么来路?有哪些疑点?
下一篇:
2025金融科技投诉榜:分期乐 支付宝 京东金融等上榜
Title