Title
您当前的位置: 首页 > > 文章详细
理奇智能IPO:核心产品毛利率连降,扣非净利转降,遭供应商状告
发布时间:2026-01-20

  1月20日,无锡理奇智能装备股份有限公司(理奇智能)创业板上市将迎来上会,保荐机构是国泰海通证券。

  理奇智能专注于物料自动配料、分散乳化、混合搅拌等物料自动化处理领域,提供专业的物料智能处理系统整体解决方案,为客户提供咨询、设计、制造、安装、调试、培训及售后的一站式服务,产品广泛应用于锂电制造、精细化工、复合材料等行业。

  梳理来看,实际控制人陆浩东表决权超85%,担任董事长、总经理职务;存在重大资产重组,股东变子公司;存在3起行政处罚;融资超10亿元,生产、研发项目拟投入资金与环评文件存在出入;产量下滑,扩产必要性存疑;资金充裕,分红1.3亿,却要补充营运资金2亿元;研发费用率落后于行业均值,发明专利占比仅7.25%;去年业绩增速放缓,扣非净利润转降;物料智能处理系统收入占比仅8成,毛利率连降;客户集中度较高,应收账款走高;被多家供应商告上法庭。

  陆浩东表决权超85%,存在重大资产重组

  据短平快解读了解,2018年4月,理奇智能前身理奇有限成立,宁波志联、无锡罗斯、宁波盈余分别持股40%、30%、30%;2023年11月,公司完成股份制改革,股东上升至11名,截至招股书披露日,宁波志联、陆浩东、长江晨道分别持股47.27%、38%、7.4%。

  陆浩东表决权超85%。理奇智能控股股东是宁波志联、陆浩东,实际控制人是陆浩东,其担任宁波志联执行事务合伙人并持有92.54%的份额,合计控制公司85.27%的股份,且担任董事长兼总经理职务。

  陆浩东出生于1974年,曾在锡山市对外贸易(集团)公司、CharlesRoss&SonCompany东亚、罗斯(无锡)设备有限公司(无锡罗斯)任职,2018年4月至今,任理奇有限、理奇智能董事长、总经理,还是无锡罗斯董事长、总经理。

  陆浩东表决权高,且身兼要职,需要防范实际控制人不当控制风险,理奇智能表示,尽管内部控制不断完善,但实际控制人仍可能利用其控制地位,通过行使表决权或其他方式对公司的经营决策、人事安排、利润分配等方面施加不当影响,存在实际控制人利用其控制地位损害公司利益、侵害中小股东合法权益的风险。

  存在重大资产重组,股东变子公司。2020年12月,理奇有限从美国罗锡斯及德宜达合计受让无锡罗斯51%股权,并提名2名董事(共三名董事),不过公司未控制无锡罗斯,因为《公司章程》约定,无锡罗斯相关重大事项均须先经全体董事一致同意通过,董事会通过后相关需股东会决议事项方可提交审议。

  2022年6月,理奇有限收购无锡罗斯9%股权,交易对价950万元,且通过新的《公司章程》并办理相关工商登记,即合计持有无锡罗斯60%股权,据修订后的《公司章程》,无锡罗斯相关重大事项经出席董事会会议的全体董事半数以上同意即可作出决议,无锡罗斯成为公司子公司。

  无锡罗斯主要从事工业用混合、搅拌、分散、乳化等设备的研发、生产及销售,2020年、2021年实现营业收入分别为2.13亿元、5.44亿元,净利润分别为0.4亿元、0.82亿元,其中2021年收入规模是理奇有限(1.34亿元)的4.05倍,即收购构成重大资产重组。

  事实上,理奇智能重大资产重组事项引起深交所高度重视,在首轮问询中要求公司说明认定控制无锡罗斯的具体依据,未收购无锡罗斯剩余40%股权的原因。

  第二轮问询中要求公司详细说明2020年12月发行人持有无锡罗斯51%股权的情况下,没有变更无锡罗斯《公司章程》关于董事会会议作出决议的相关比例的原因及合理性;2022年6月变更无锡罗斯《公司章程》关于董事会会议作出决议的相关比例,从而实现发行人控制无锡罗斯,是否存在操纵合并报表范围时间从而粉饰业绩的情况。

  事实上,理奇智能重大资产重组事项颇为复杂,三言两语难以说清,后续短平快解读再单独就该事项进行撰文解读。

  存在3起行政处罚。2024年9月,因理奇智能作为进口货物的境内收货人、消费使用单位,以一般贸易方式进口货物过程中,向海关申报进口货物的税号与实际不符,构成申报不实违规,被罚款4.5万元。

  2025年1月,因公司以一般贸易监管方式申报出口货物的过程中,向海关申报出口的部分货物的商品编号与实际不符,构成违反海关监管规定的行为,被罚款0.18万元。

  2024年10月,因美国理奇未向其员工提供残疾和带薪探亲假福利,被纽约州工人补偿委员会合规局罚款513.83美元。

  3起行政处罚背后,需要引起理奇智能注意,深入挖掘原因,并就此彻底进行整改,才能避免后续继续遭遇罚单。

  融资超10亿,补充营运资金2亿,累计分红1.3亿

  据短平快解读了解,本次IPO,理奇智能拟公开发行股份不低于4,076.2223万股且不超过9,171.5000万股(不考虑超额配售选择权),拟募集资金10.08亿元,用于物料自动化处理设备智能制造生产基地项目、研发中心项目以及补充营运资金,拟投入募集资金分别为6.09亿元、1.99亿元、2亿元。

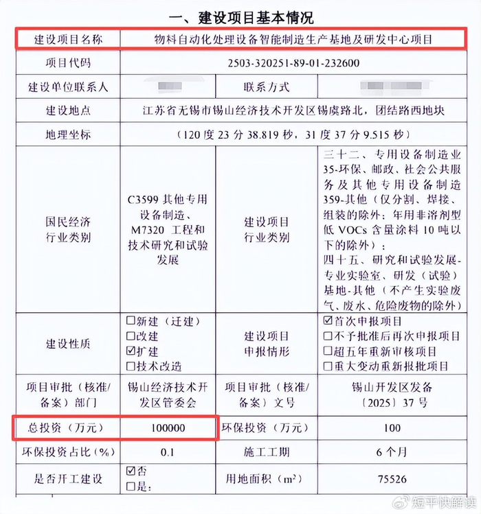
  生产、研发项目拟投入资金与环评文件存在出入。物料自动化处理设备智能制造生产基地项目、研发中心项目均位于位于锡山经济技术开发区锡虞路北、团结路西,建设周期为2年,合计投入募集资金80815.71万元,不过在2025年4月编制的《无锡理奇智能装备股份有限公司物料自动化处理设备智能制造生产基地及研发中心项目环境影响报告表》公示稿中,两项目合计投资金额为10亿元,施工工期为6个月,为何招股书、环评文件对同一项目的披露存在矛盾,是公司需要进行补充披露的。

  产量下滑,扩产必要性存疑。理奇智能物料自动化处理设备智能制造生产基地项目中,工程建设费用高达51,287.41万元,占比84.24%,其中基础设施建设费、土地购置费和工程建设其他费用分别为30,058.25万元、6,011.81万元,占比分别为49.37%、9.87%,而设备购置及安装费仅为12,314.30万元,占比为20.23%,扩建项目大头用于建设费、及土地购置费等是否合理?

  另外,该项目铺底流动资金9,593.00万元,占比15.76%,又是如何测算得出的,与基本预备费的具体区别又是什么?

  2022年至2025年1-6月(报告期),公司物料智能处理系统产量分别为839套、224套、168套、90套,单机设备分别为588台、548台、384台、270台,即两大产品产量大幅下滑,这种情况下扩产是否具备必要性?另外,公司并没有披露本次扩产项目建成后并达产后的产能以及相应的预期收入,是否可以对此进行补充披露。

  资金充裕,分红1.3亿,却要补充营运资金2亿元。理奇智能本次募投重头之一补充营运资金,金额高达2亿元,该资金与其他企业的补充流动项目的具体区别是什么?又与扩产项目中的基本预备费、铺底流动资金存在哪些差异?

  事实上,公司现金流颇为充裕,期末货币资金、交易性金融资产分别为2.72亿元、3.9亿元,合计6.82亿元,长短期借款均为0元,一年内到期的非流动负债仅318.41万元,相当于现金流的零头。期末资产负债率虽然高达71.05%,但负债主要以合同负债为主,高达24.79亿元,该项目为预收客户的货款,这种情况下补营运资金的必要性又是什么?

  更为重要的是,公司在2023年至2025年1-6月连续实施分红,金额分别为4,515.48万元、5,395.00万元、3,118.31万元,合计1.3亿元,约是补充营运资金的65%,分红后还要补充营运资金是否合理?

  研发费用率落后于行业均值,发明专利占比仅7.25%。报告期内,理奇智能研发费用分别为2,299.33万元、4,684.32万元、7,664.16万元、4,401.97万元,研发费用率分别为3.72%、2.72%、3.53%、3.7%。

  对比来看,可比同行研发费用率均值分别为6.62%、6.44%、7.33%、6.74%,均高于公司,5家同行中,尚水智能、宏工科技、先导智能、金银河的研发费用率均高于公司,期末分别为7.36%、6.18%、12.51%、6.17%,显然公司需要强化强化研发投入。

  截至2025年9月30日,公司拥有专利400项,其中发明专利29项、实用新型专利338项、外观设计专利33项,即发明专利占比仅7.25%,比例偏低。

  对比来看,截至2025年6月末,尚水智能、宏工科技、纳科诺尔、金银河的发明专利数量分别为44项、16项、27项、83项,而先导智能2024年末发明专利数量高达446项,显然公司发明专利储备在同行中并不具备,同样是需要强化的地方。

  2023年12月13日,公司获得高新技术企业证书,享受减按15%的税率缴纳企业所得税的税收优惠政策,根据《高新技术企业认定管理办法》规定,近三个会计年度,企业一年销售收入在2亿元以上的企业,研发费用比例比例不低于3%,公司2023年度没有达到该要求,后续能否通过高新技术企业复审并继续享受15%的税收优惠呢?

  扣非净利预降,被3家供应商告上法庭

  去年业绩增速放缓,扣非净利润转降。2022年至2024年,理奇智能业绩稳增,实现营业收入分别为6.19亿元、17.21亿元、21.73亿元,归母净利润分别为0.95亿元、2.42亿元、2.99亿元。

  据短平快解读了解,2025年前三季度,公司业绩继续双增,实现营业收入、归母净利润分别为17.18亿元、1.83亿元,同比分别增长36.48%、52.66%,公司称主要原因系2024年下半年以来锂电池行业景气度持续回升,下游客户为满足市场需求加快产能建设,从而推动了对上游设备供应商合同的执行与验收进度。

  值得一提的是,公司预计2025年实现营业收入、归母净利润分别为23.93亿元、2.8亿元,同比分别增长10.12%、3.43%,较2024年26.32%、23.31%的增速大幅放缓。另外,预计2025年扣非净利润为2.71亿元,同比下滑0.69%。

  物料智能处理系统收入占比仅8成,毛利率连降。理奇智能主营业务收入主要由物料智能处理系统,报告期收入分别为3.93亿元、8.77亿元、16.56亿元、9.49亿元,收入占比从63.64%上升至79.87%。

  单机设备收入实现收入分别为1.92亿元、7.34亿元、4.1亿元、1.85亿元,2024年同比大幅下滑44.17%,收入占比从31%下滑至15.57%。

  需要指出的是,主营业务毛利率连降,分别为41.93%、40.08%、35.97%、31.2%,累计下滑10.73个百分点,物料智能处理系统毛利率从44.97%下滑至30.58%,累计下滑14.39个百分点,单机设备毛利率从32.42%下滑至30.02%,累计下滑2.4个百分点。

  客户集中度较高,应收账款走高。报告期内,理奇智能客户较为集中,向前五客户的销售额分别为5.37亿元、14.05亿元、16.14亿元、7亿元,占营业收入比例分别为86.87%、81.67%、74.27%、58.89%,客户包括比亚迪、宁德时代、耀能新能源、亿纬锂能、大众集团。

  另外,公司应收账款上升较为明显,分别为1.12亿元、1.5亿元、4.25亿元、4.38亿元,对应的坏账准备走高,分别为2,998.21万元、3,617.49万元、4,948.97万元、4,164.86万元。

  截至2025年6月末,应收账款前五名客户包括比亚迪、欣旺达、宁德时代、亿纬锂能、珠海冠宇,金额分别为30,322.20万元、3,606.13万元、241.18万元、3,110.86万元、2,780.15万元,即应收账款主要来自于比亚迪。

  被多家供应商告上法庭。报告期内,理奇智能被多家供应商告上法庭,具体来看,2024年12月16日,因设备采购合同履约纠纷,供应商中鼎智能(无锡)科技股份有限公司(无锡中鼎)状告理奇智能,请求判令被告支付货款1,153万元,并支付逾期付款损失。

  2025年3月3日,公司提起反诉,因无锡中鼎逾期履行部分合同的义务、未履行部分合同的义务,请求判令向公司支付违约金1,146万元。

  2025年3月17日,因承揽合同履约纠纷,供应商江苏路爻知信息科技有限公司状告公司,请求判令被告支付合同价款204.03万元及资金占用期间利息。

  2025年6月3日,供应商福建中科兰剑智能装备科技有限公司状告公司,请求判令被告支付原告货款109.60万元及逾期付款损失9.75万元。

  上述诉讼均处于审理过程中,理奇智能表示,上述诉讼系公司日常购销业务中产生的合同纠纷,标的金额占公司截至2025年6月30日经审计净资产的比例低于2%;占公司2024年度经审计净利润的比例低于5%,上述案件不会对公司的生产经营造成重大不利影响,不会对公司本次发行上市构成重大不利影响。

上一篇:
(深互动)温氏股份:公司将按照公司既定发展规划,有条不紊做好品牌宣传和推广,不断提升公司品牌知名度,拓宽公司销售渠道
下一篇:
中国银行承德市世纪城支行被罚0.5万元:管理不善致金融许可证遗失
Title