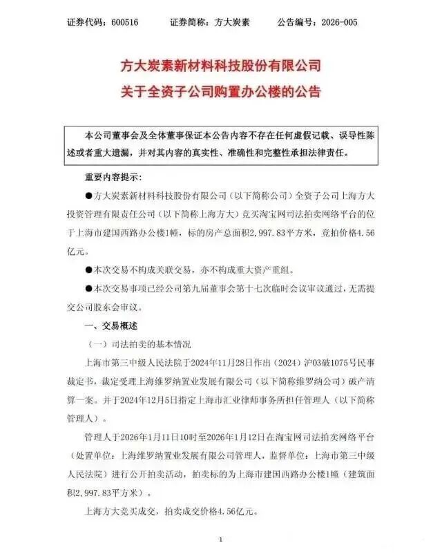
Title
您当前的位置: 首页 > > 文章详细
方威,正在买楼
发布时间:2026-01-20

  三亚海棠湾的海风与上海建国西路的梧桐树影之间,辽宁首富方威的资产版图正以一种看似矛盾却目标明确的方式扩张。

  近40亿元重仓三亚海棠湾国家级海岸线的429亩土地,计划投资超百亿打造医疗健康城。

  4.56亿元在上海核心区域购入一栋近3000平方米的办公楼。

  这两笔在2025-2026年初相继完成的不动产投资,均指向同一实际控制人方威,合计资金规模超过44亿元。

  ---

  01 投资图谱

  2025年至2026年初,方威通过旗下不同主体,完成了两笔核心不动产投资,性质与规模各异。

  第一笔,三亚海棠湾战略性产业投资。

  2025年6月,辽宁方大集团通过旗下三亚方大健康置业投资有限公司,以28.75亿元的土地成交价,竞得海棠湾国家海岸休闲园区5宗地块,总面积429亩。叠加无偿配建安置区等要求,项目整体投入接近40亿元。

  这些地块规划用途复合,包括高端住宅、商务金融和一家规划中的医院。根据出让要求,方大集团承诺未来五年内在该区域总投资额将达到100亿元。

  第二笔,上海经营性资产配置。

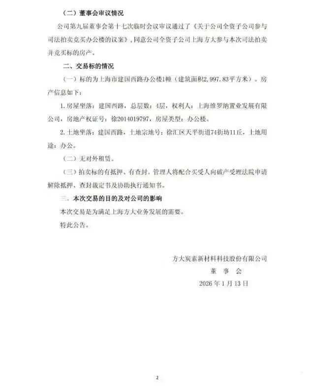
  2026年1月,上市公司方大炭素发布公告,其全资子公司上海方大投资管理有限责任公司通过司法拍卖,以4.56亿元竞得位于上海市建国西路的一幢办公楼,建筑面积2997.83平方米。

  与三亚项目不同,这笔交易的目的是明确的“满足子公司业务发展需要”,属于上市公司层面的经营性资产购置。

  02 为何在此时重仓不动产

  方威的逆向操作,并非孤立事件,而是建立在对宏观趋势、政策红利和自身战略转型三重背景的研判之上。

  首先,这呼应了优质民营资本对核心资产价值的集体认同。2025年的土地市场,以滨江、邦泰、佳运置业为代表的一批财务稳健的民营房企开始活跃,在北京、上海、杭州等核心城市积极出手。方大地产集团凭借三亚单笔投资,新增货值一度冲入全国房企TOP10。这标志着经过深度调整,部分拥有现金实力的企业认为,市场已进入价值底部区间。

  其次,海南投资紧扣最大的政策确定性。三亚项目直接受益于海南自贸港建设,特别是 2025年底前将启动的全岛封关运作。封关后,海南在贸易、投资、人员流动等方面将获得巨大制度优势。方大集团早在2021年就以410亿元收购海航航空板块,此次重仓地产,是其在海南“航空+大健康”产业拼图的深化,旨在享受长期政策红利。

  最后,这是集团产业转型的内在需要。方大集团董事局主席方威公开表示,“大健康板块将是未来最大的增长极”。集团计划在全国布局超过50万张康养床位,其中包含50家三级以上医院。三亚海棠湾项目正是其打造“高端医院+医疗康养+商务社区”一体化健康城的关键落子,是典型的“产业赋能地产”模式。

  03 超越地产的周期信号

  方威的“买楼”行动,其意义远超资产购置本身,释放出多层面的市场信号。

  其一,这可以视为实体经济巨头对资产价值的“抄底”与对未来的投票。当传统高杠杆房企普遍收缩时,像方大这样总资产超4000亿元的多元化实业集团反向扩张,其动用的是主业创造的现金流。这向市场表明,基于产业协同的长期资本,认为当前是不动产价格的战略配置窗口。

  其二,为房地产行业企稳回升提供了有别于金融属性的新叙事。“方大模式”的核心是“产业+地产”,地产服务于医疗、康养、航空等实体产业。这预示着房地产的下一程,可能从金融投资品回归到“实体经济的空间载体”,其价值将更多由所承载的产业内容和运营能力决定。这为行业摆脱周期依赖、实现软着陆提供了新思路。

  其三,是否预示着民营经济活力的局部复苏。方大、滨江、邦泰等民营企业在土地市场的活跃,以及方大炭素近期还尝试以产业协同方身份参与杉杉集团重整,都显示部分民营资本正在重新审视机会、积极布局下一个周期。这种“在无人问津时出手”的特质,往往是市场底部区域的特征之一。

  ---

  三亚海棠湾,方大健康城的蓝图正在铺开;上海建国西路,方大炭素的子公司在新的办公楼里筹划业务。

  两处楼宇,一个指向未来百亿级的产城融合实验,一个解决当下具体的办公需求。在方威的棋盘上,地产既可以是驱动转型的战略性航母,也可以是支持业务的战术性棋子。

  当市场的喧嚣褪去,真正的资本开始用真金白银书写判断。方威的买楼故事,或许正是那个关于周期、价值与信心的,沉默而有力的注脚。

上一篇:
中央空调行业面临深度调整与转型阵痛,美的以“技术深潜”破局行业寒冬
下一篇:
2026年4S店产业:维修保养的利润池,正在被“OTA升级”抽干?
Title