Title
您当前的位置: 首页 > > 文章详细
上海国资入主!603078,控制权拟变更!明天复牌!
发布时间:2026-01-19

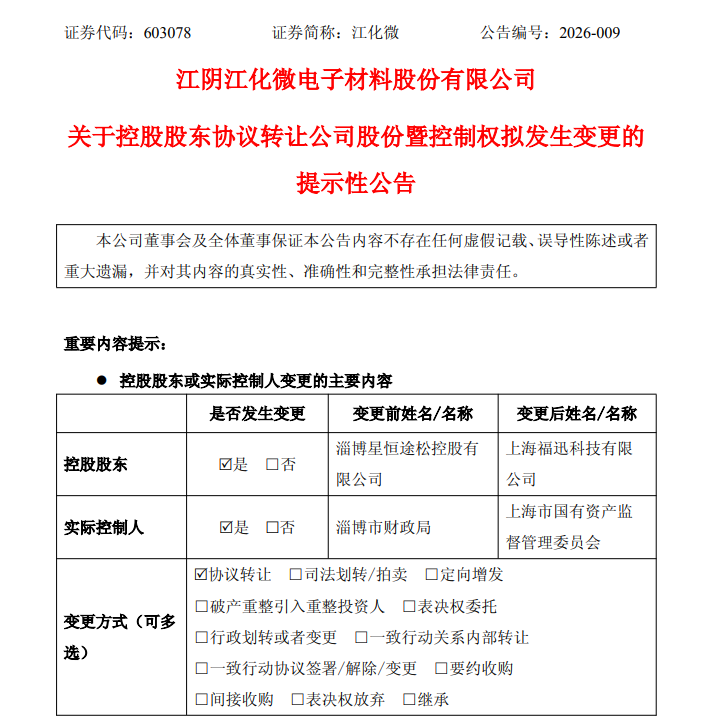
  江化微(603078)1月19日晚间公告,公司控股股东淄博星恒途松控股有限公司(以下简称“淄博星恒途松”)于当天与上海福迅科技有限公司(以下简称“上海福迅科技”)签署股份转让协议,淄博星恒途松拟将其持有的公司股票9238.23万股转让给上海福迅科技,转让价格为20元/股,转让总价为18.48亿元,合计占公司总股本的23.96%。

  江化微表示,本次股份转让不会影响公司的正常经营。若本次交易顺利完成,将导致公司控股股东及实际控制人发生变化,公司控股股东将由淄博星恒途松变更为上海福迅科技,实际控制人将由淄博市财政局变更为上海市国资委。经公司向上海证券交易所申请,公司股票将于2026年1月20日(星期二)开市起复牌。

  先来看上市公司,江化微主营业务为超净高纯试剂、光刻胶配套试剂等湿电子化学品的研发、生产和销售,是国内湿电子化学品行业的领先企业之一。公司生产的超净高纯试剂、光刻胶配套试剂主要适用于半导体芯片、显示面板、太阳能电池等电子元器件微细加工的清洗、光刻、显影、蚀刻、去膜、掺杂等制造工艺过程。

  2025年前三季度,公司实现营业收入9.10亿元,同比增长10.92%;归属于上市公司股东的净利润7878.30万元,同比下降8.66%。

  在2025年半年度业绩说明会上,江化微曾表示,目前公司产品线等级已从G2-G4延展至最高的G5等级,实现了SEMI产品等级的全覆盖,使公司能够为国内众多客户提供高质量产品及配套服务,主要应用领域包括半导体芯片的先进制程与成熟制程、先进封装。

  再来看收购方,上海福迅科技成立于2026年1月13日,注册资本为100万元。上海华谊控股集团有限公司(以下简称“上海华谊”)持有上海福迅科技95%的股权,为上海福迅科技的控股股东。

  上海华谊官网信息显示,该公司是由上海市国资委授权,通过资产重组建立的大型化工企业集团。是上海化学工业区主要的开拓者和建设者,也是上海化学工业发展有限公司主要股东之一。

  上海华谊目前已经形成“能源化工、绿色轮胎、先进材料、精细化工、化工服务”五大核心业务,产品涉及载重胎、乘用胎、基础化学品、清洁能源、含氟化学品、新材料、涂料、颜料、医药中间体,其中,甲醇、醋酸、丙烯酸及酯、含氟制冷剂、聚四氟乙烯、聚偏氟乙烯、载重胎等主要产品均在国内市场名列前茅。集团已在广西、安徽、重庆、新疆、内蒙古、山东等16个省市自治区及海外拥有46家工厂及生产基地,基本形成“一个华谊,全国业务,海外发展”的发展格局。

上一篇:
3000万卖不卖?税收新政致上金所会员资格“含金量”飙涨,国内黄金产业链正面临深度重构
下一篇:
沃尔玛与小红书合开“玛薯店”卖麻将曲奇饼干 回应:长期合作,非短期快闪店
Title