Title
您当前的位置: 首页 > > 文章详细
突遭立案!锂电大厂董事长竟不知“千亿大单”?
发布时间:2026-01-19

  1月19日,一则公告让容百科技重新成为市场焦点。

  公司因一周前披露的一份涉及超过1200亿元销售额的重大合同公告,涉嫌存在误导性陈述,被中国证监会正式立案调查。这纸“调查令”,为一段持续数日的市场震动画上了一个沉重的问号。

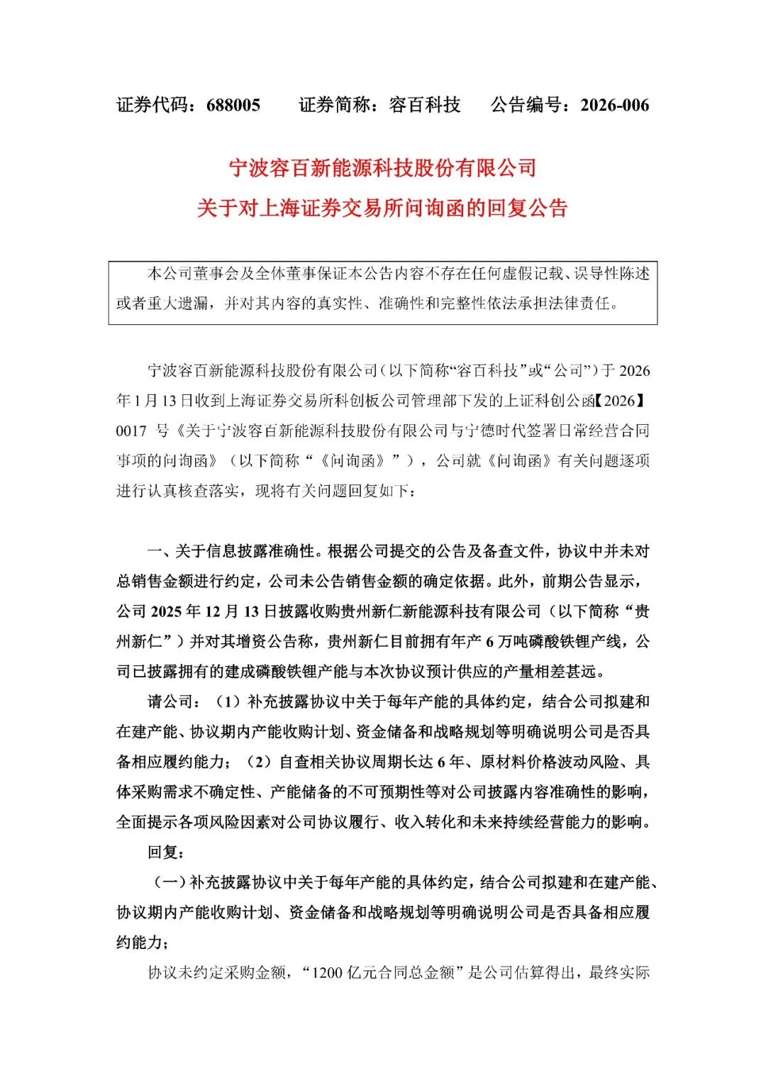
  回顾事件发生过程。1月14日,容百科技公告披露,自2026年第一季度开始至2031年,将为宁德时代供应国内区域磷酸铁锂正极材料预计为305万吨,协议总销售金额超1200亿元。公告当日,上交所火速下发问询函,要求公司就信息披露准确性、协议具体内容、内幕信息管控等方面进行补充说明。

  在经历了两次延期回复后,容百科技于1月18日晚,也就是被证监会立案的同一日,终于对外披露了问询函的回复内容。这份回复,非但没有平息疑虑,反而揭开了这份“超级合同”背后一系列的不确定性。

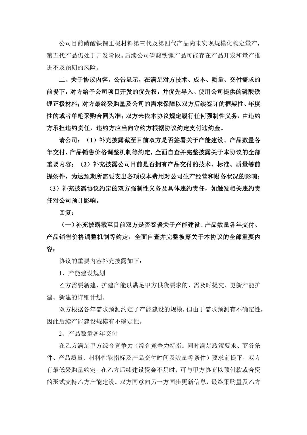
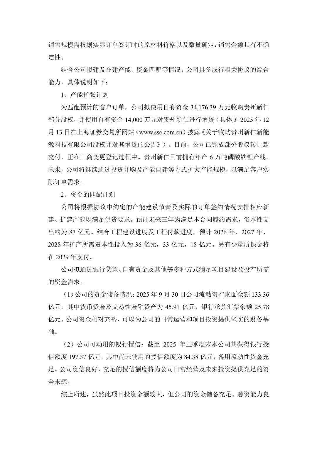
  首当其冲的就是,所谓的“1200亿元”并非协议约定金额。根据回复,合同的最终销售价格将与波动的碳酸锂价格成本挂钩,实际采购数量也完全取决于宁德时代未来的具体订单,销售金额具有不确定性。同时其计划收购的贵州新仁公司目前仅有6万吨年产能,与年均超过50万吨的预估供货量相去甚远,并且项目后续产能建设受多重因素影响,也不能确定能否按时达产。

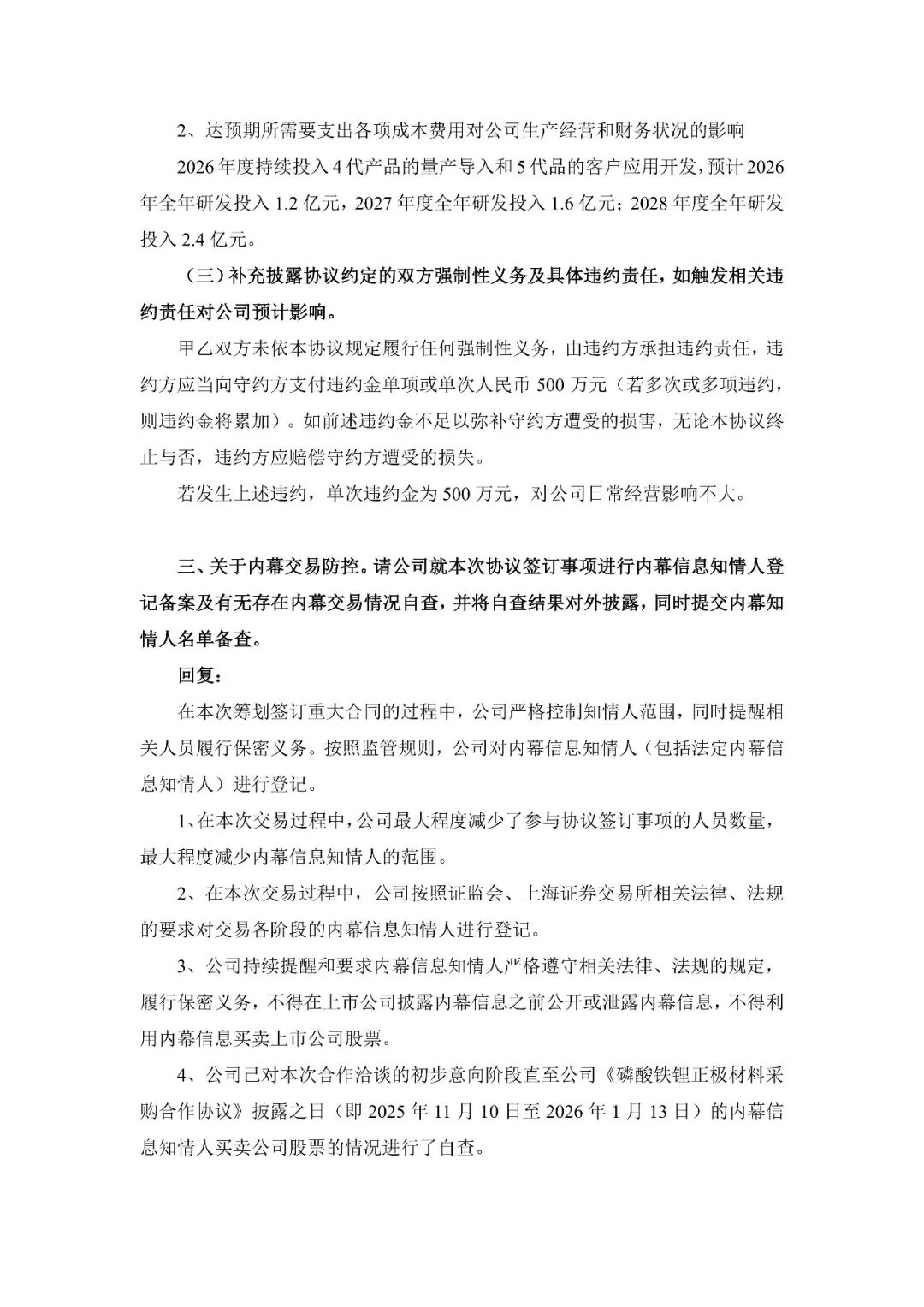
  更引人关注的是公司产品技术的成熟度。容百科技在回复中坦言,其磷酸铁锂第三代、第四代产品尚未实现规模化稳定量产,第五代产品仍处开发阶段。据悉,其宣称采用的“革命性新工艺”在业内亦存争议,能否成功应用于大规模生产,仍需时间验证。

  这一系列披露,将公司置于一个尴尬的境地:一份在价格、数量、产能乃至产品成熟度上都存在高度不确定性的协议,是如何被包装成一个确定的“1200亿元销售大单”的?

  根据容百科技陈述,这份引发巨大市场反响的公告,其信息披露流程存在“严重疏漏”。按照公司信息披露制度,该合同所属的信息披露事项程序中,第三步为“董事会秘书审查,董事长签发”。然而容百科技称本次日常经营重大合同公告,“经董事会秘书审查,并组织临时公告披露工作,但是未报董事长签发”。

  一个号称“千亿级”的合同,董事长竟全程未曾经手也并不知情?那公告是如何发布的?公司的公告审核流程是否形同虚设?过往的公告是否也存在类似缺陷?令人匪夷所思。

  目前,随着证监会立案调查的介入,这份“千亿合同”的真实含金量、公司的履约能力以及其信息披露的合规性,都将接受严格的审视。对于市场和投资者而言,容百科技需要证明的,已不仅仅是其技术实力,更是其作为上市公司最基本的诚信与规范。

  原回复函公告如下:

上一篇:
豫检集团到访郑州比亚迪汽车有限公司座谈交流
下一篇:
海南封关满月 17家银行加码总行级资源
Title