Title
您当前的位置: 首页 > > 文章详细
伊利掌门人大动作!董事长潘刚拟减持不超过6200万股
发布时间:2026-01-19

  自今年初董事长潘刚宣布减持计划以来,伊利股份市值已蒸发超过90亿元,受到行业和市场的普遍关注。

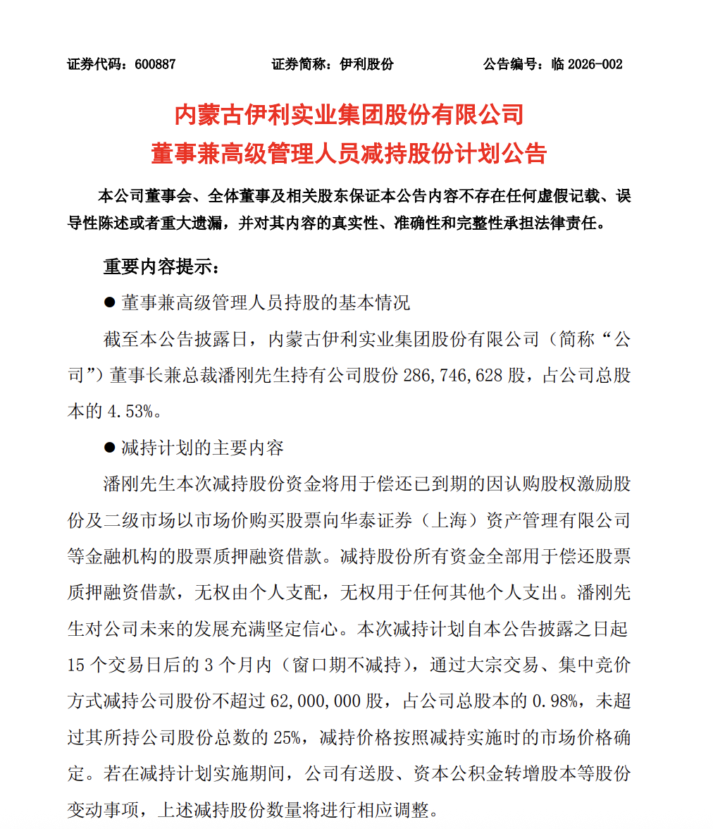
  1月7日,伊利股份公告称,公司董事长兼总裁潘刚计划在通过大宗交易、集中竞价方式减持不超过6200万股,占公司总股本的0.98%,减持股份来源于股权激励及集中竞价取得。本次减持计划为自公告披露之日起15个交易日后的3个月内,即2026年1月29日到2026年4月14日期间。

  根据公告,截至减持前,潘刚位列伊利股份第三大股东,持股数量2.87亿股,占总股本的4.53%。财报显示,潘刚2024年年薪为1974.22万元。截至1月7日收盘,伊利股份股价为28.42元/股。以此计算,本次拟减持股份市值约17.62亿元。

  公开资料显示,1992年,年仅22岁的潘刚大学毕业后即加入伊利,于2002年出任集团总裁,成为当时全国重点工业企业中最年轻的总裁,并于2005年兼任董事长,至今已执掌伊利二十年。

  在潘刚的带领下,伊利从呼和浩特的一家街道小厂,成长为亚洲唯一一个营收突破千亿元的乳企,稳居全球乳业五强,连续十二年蝉联亚洲乳业第一,构建了“一超多强”的中国乳业新格局。

  减持并非用于个人,而是偿还股票质押融资借款

  掌门人减持的消息公布后,也引发了资本方面的快速反应。

  尽管公司的公告中,已经明确指出计划减持的目的,是为了“偿还股票质押融资借款”,即偿还早年因增持公司股份而产生的质押借款。同时也强调,潘刚对公司未来“充满坚定信心”,但市场的疑虑似乎并未因此消散。

  中国城市报记者注意到,1月8日伊利股份开盘后大跌,随后不断震荡,截至当日收盘报27.26元/股,下跌4.08%。值得注意的是,随后公司股价依然呈下跌趋势,截至1月16日收盘,伊利股份报26.97元/股,总市值为1706亿元。不到10天,公司市值已蒸发91.72亿元。

  中国企业资本联盟副理事长柏文喜对中国城市报记者分析,董事长减持并非伊利股价下跌的唯一主因,却是“引爆点”。公告次日公司市值蒸发约73亿元,约为拟减持金额的4倍,说明市场把减持解读为“负面信号放大器”。

  他认为,真正让资金夺路而逃的,是减持背后暴露出的“高比例股票质押”。柏文喜表示,潘刚个人质押率已接近70%,加上第一大股东、多位高管同样高质押,一旦股价继续下探可能触发平仓——被动减持——股价再跌的恶性循环。

  记者查阅伊利股份2024年财报发现,截至报告期末潘刚持股数量为2.87亿股,其中被质押的为1.99亿股,质押率为68.9%。

  “因此,这不是‘套现改善生活’,而是‘被动降杠杆’。不过让市场更担心的是,如果连掌舵人都需要靠卖股还债,公司后续经营与股价表现是否还有更大压力?这种担忧或许才是股价持续疲软的核心。”柏文喜说。

  潘刚:乳制品行业增长远未达到天花板

  近些年,在酸奶、鲜奶等赛道上,一方面简爱、乐纯、卡士、认养一头牛等新消费品牌正在崛起,另一方面,伊利还面临着蒙牛、光明、君乐宝、三元等传统头部奶企的竞争。

  从业绩方面来看,伊利股份在2024年经历了上市以来首次营收利润双降。财报显示,2024年,公司营业总收入为1157.8亿元,同比下降8.24%,归母净利润为84.53亿元,同比下降幅度更是高达18.94%。

  到了2025年的前三季度,虽然公司的营收实现了微增1.8%,达到903.41亿元,但是在归母净利润方面仍呈现继续下滑态势,同比下降4.07%,为104.26亿元。

  事实上,液态奶的需求疲软已成为诸多奶企需要面临的共同挑战。2025年11月18日,潘刚在伊利2025年投资者日活动上表示,中国乳业正处在重大转折点上,行业已经从单纯追求增速的“量增”时期,全面进入以多元化、精细化需求为导向的“质升”新阶段,“结构性增长”正在取代“普适性增长”。

  他认为,乳制品行业增长远未达到天花板,潜力依然广阔。一方面,随着国民健康意识的不断提升,乳制品的需求还会持续释放;另一方面,高线城市需求升级推动多元化增长。乳制品已经从基础饮食,全面融入休闲社交、代餐佐餐、健康管理等多元场景;此外,如成人营养品、奶酪、B2B及乳深加工等领域品类差异化赛道潜力巨大。预计2030年成人营养品的整体规模将超过3000亿元。

  会上伊利表示,未来计划通过“多元化品类布局、产业链转型升级、全球化纵深推进”这三个核心战略寻找新的增长机会。

上一篇:
国海证券:维持比亚迪“买入”评级,高端化+新车型蓄势待发
下一篇:
凝聚团结奋进强大合力
Title