Title
您当前的位置: 首页 > > 文章详细
顺丰、华为旗下两家支付机构迎来高管“大换血”
发布时间:2026-01-19

  近日,两家支付机构迎来多名高管变动。

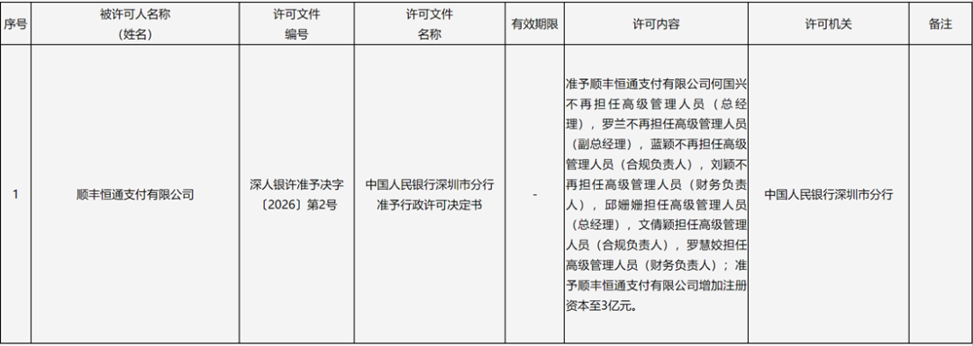
  中国人民银行深圳分行公布的行政许可显示,顺丰恒通支付有限公司(本文称“顺丰支付”)总经理何国兴、副总经理罗兰、合规负责人蓝颖、财务负责人刘颖不再担任高级管理人员,由邱姗姗、文倩颖、罗慧姣分别接任总经理、合规负责人、财务负责人职位。

  在行政许可中,央行还准予顺丰恒通支付有限公司增加注册资本至3亿元,增资幅度达200%。

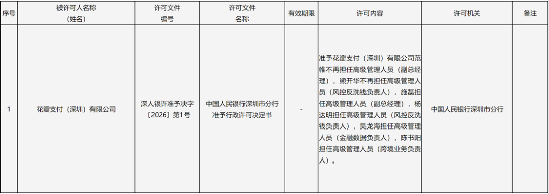
  花瓣支付(深圳)有限公司(本文称“花瓣支付”)副总经理范帷、风控反洗钱负责人熊开华不再担任高级管理人员,由施磊、杨达明分别接任副总经理、风控反洗钱负责人的职位。另外,由吴龙海担任金融数据负责人,陈书阳担任跨境业务负责人。

  值得注意是,花瓣支付此前不久刚更换法人。天眼查显示,2025年12月,花瓣支付法人由郑丽英变更为朱勇刚。

  图片来源:中国人民银行深圳市分行

  公开信息显示,顺丰支付成立于2011年4月,是顺丰控股旗下的全资控股企业,同年12月获得人民银行颁发的《支付业务许可证》,经营业务范围包括互联网支付和银行卡收单。

  顺丰支付旗下的第三方支付平台为顺手付,主要服务顺丰生态,为产业链上下游企业提供支付解决方案。

  花瓣支付曾用名为深圳市讯联智付网络有限公司(本文称“讯联智付”),于2013年6月成立,目前注册资本金2亿元。经中国人民银行批准,于2014年7月获发《支付业务许可证》,准予在全国范围内开展互联网支付和移动电话支付业务。

  2020年12月,华为技术有限公司完成对讯联智付的收购,成为该公司全资控股股东。2023年11月,讯联智付正式更名为花瓣支付。

上一篇:
问界下线100万辆!赛力斯老板张兴海第一次上桌
下一篇:
LED照明行业,又现一重量级收购!
Title