Title
您当前的位置: 首页 > > 文章详细
令人唏嘘!35年老牌国产巧克力一哥,摊上事了
发布时间:2026-01-17

  “金帝,只给最爱的人”,这句温暖了几代人的广告语,让金帝巧克力成为国产巧克力行业的标杆符号。巅峰时期占据国产巧克力销售头把交椅,堪称名副其实的“国产巧克力一哥”。

  然而近日,这位承载着无数人童年记忆的金帝巧克力,却因一则疑似含性暗示的营销文案彻底陷入舆论漩涡。

  一句文案,推上风口浪尖

  这几天,全网热议的焦点是围绕金帝经典款金色小熊巧克力的一则推广内容。“小熊变大?是你能握住了!”这句核心文案搭配产品特写图,在小红书平台发布后迅速引发网友反感。网友纷纷留言表示“好好的童年回忆,怎么就搞起了低俗擦边?”“这文案让人不适,完全毁了童年滤镜”,负面评价如潮水般涌来。相关话题短时间内登上多个社交平台热搜,阅读量超亿次,曾经的国民巧克力瞬间沦为全网吐槽的对象。

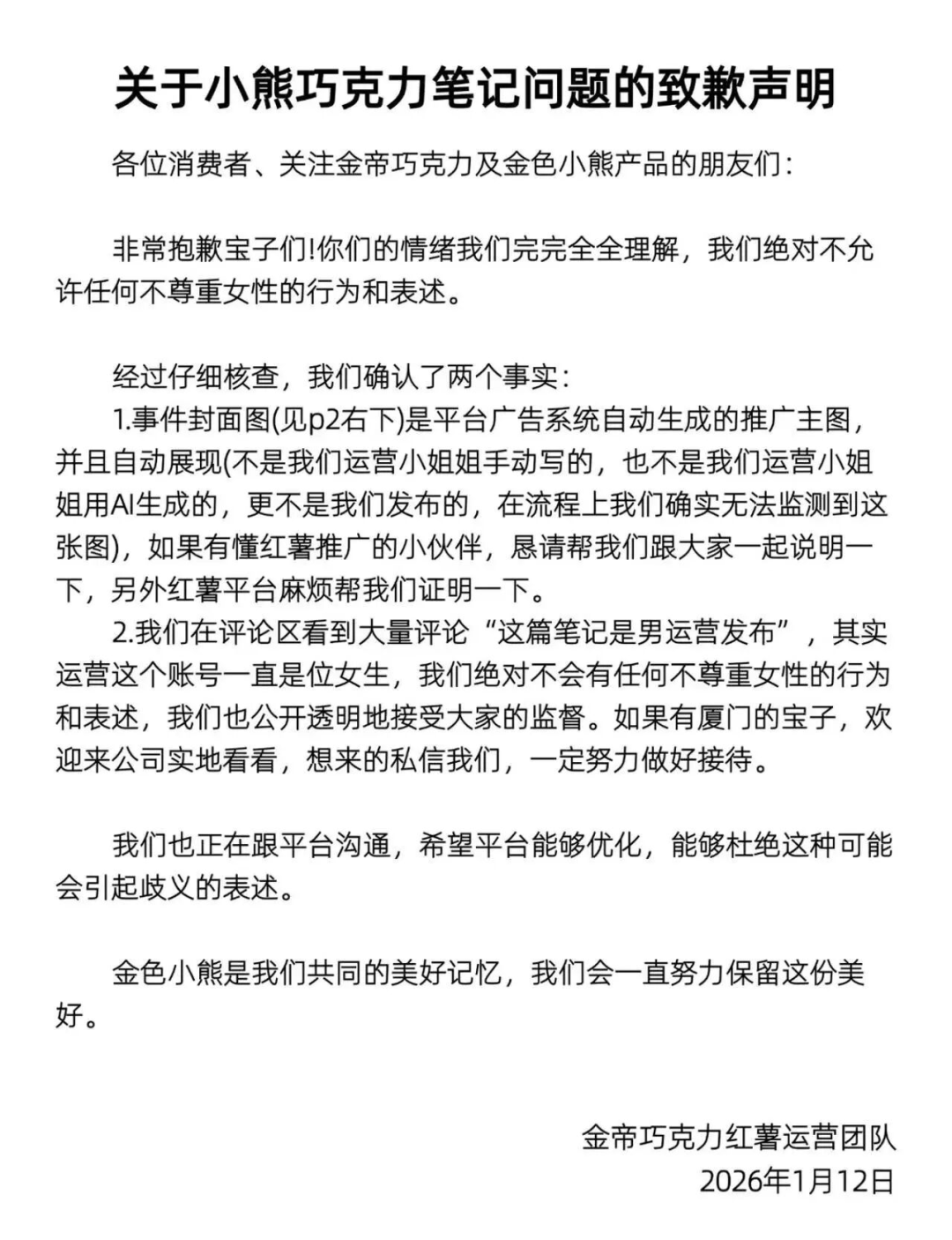
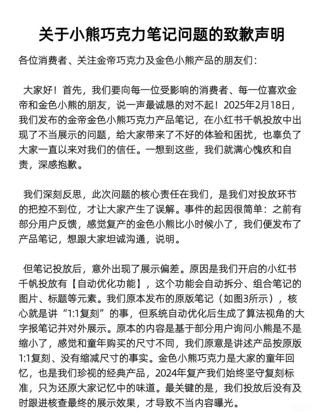
  更值得关注的是,这并非一次偶然的营销疏漏,后续品牌方的回应更是让争议持续发酵。面对汹涌的舆论,金帝品牌方在事发当天紧急连发两版致歉声明,但态度的摇摆不定却让诚意大打折扣。第一版声明中,品牌模糊承认营销投放管理存在疏漏,却将核心责任归咎于小红书千帆投放系统的自动优化功能,称争议文案是系统对原始素材重组生成的结果,试图将锅甩给算法。这一说法立刻引发网友不满,“算法是工具,素材是品牌提供的,审核更是品牌的责任,怎么能全怪系统?”。

  仅仅几小时后,金帝发布第二版声明,进一步强化“甩锅”姿态,明确强调争议文案非人工手写、非运营人员AI制作,甚至公开喊话平台可提供投放记录作证,还刻意补充账号运营者为女性的细节,试图回击男运营开黄腔的指控。更显粗糙的是,两版致歉声明均存在排版混乱、标点不规范等问题,事发初期品牌方还曾试图通过隐藏争议内容消音,这些细节让消费者的负面情绪持续升温。

  回溯事件根源,金帝官方解释发布相关内容的初衷,是为了回应消费者关于复刻版金色小熊巧克力尺寸是否缩小的质疑,核心是想传递产品1:1复刻、尺寸未变的信息。但深入推敲便会发现,所谓的“算法失误”根本站不住脚。算法优化的素材源于品牌方自身的文案库,若原始素材中没有模糊、暧昧的表述导向,算法不可能凭空生成带有性暗示的内容。

  35年国产老牌

  为复出却打出一手烂牌

  此次擦边营销风波,对金帝堪称致命打击。了解金帝历史的人都知道,金帝是土生土长的深圳合资品牌,最初几年一直是全国巧克力销量冠军。当年凭借中粮集团的资源加持,金帝曾在全国主要城市建立分支机构,打造出亚洲最大的巧克力生产基地,“金帝巧克力,只给最爱的人”的广告语传遍大江南北。

  但2011年后,受中粮内部改革、外资品牌冲击等因素影响,2015年,金帝迎来四连亏,销售额同比下滑9%。中粮集团以6.1亿元把金帝卖给华高置业公司,之后被福建好邻居以2亿余元收购,逐渐淡出大众视野。

  直到2024年,金帝借助好邻居的资本与渠道支持重启复兴,核心策略便是绑定童年情怀,通过复刻金色小熊等经典产品唤醒消费者记忆,此前线上销量已呈现稳步攀升的态势。而此次事件后,致歉帖下方迅速涌现退单潮,三天内天猫旗舰店粉丝下降超2万,经典小熊巧克力销量同比下滑近30%,好不容易积累的情怀红利瞬间化为乌有。

  金帝的困境,本质上是当下不少老品牌复兴过程中流量焦虑的缩影。在市场竞争日益激烈的当下,外资品牌占据巧克力市场主要份额,玛氏、费列罗、雀巢三大品牌合计占据超60%的市场份额,国产巧克力早已沦为边缘力量。对于重启的金帝而言,想要突围确实不易,但这绝不能成为触碰公序良俗底线的借口。

  近年来,部分品牌为了流量在合规边缘游走,最终都付出了口碑崩塌的代价。流量红利是短期的,消费者信任才是品牌的立身之本,尤其是对于金帝这样拥有深厚情怀积淀的老品牌,情怀是复兴的宝贵财富,而非可以肆意消耗的免责金牌。

  AI惹了谁,成了品牌们的挡箭牌

  随着自动化投放、AI生成内容成为主流营销方式,品牌不能将技术作为推卸责任的盾牌。无论技术如何升级,营销的核心始终是与消费者的真诚沟通,品牌必须承担起全流程的审核责任。

  对于金帝这样的老品牌而言,想要真正实现复兴,靠的不是投机取巧的擦边营销,而是对产品品质的坚守、对消费者的敬畏。纵观成功复兴的老品牌,无论是大白兔的跨界联名与品质升级,还是百雀羚的传统文化赋能,核心逻辑都是以品质为基础、以真诚为核心。

  35年的品牌积淀,本应是金帝最坚实的底气,而非最沉重的包袱。此次擦边营销风波,给金帝上了一堂残酷的复兴课:流量再重要,也不能突破道德底线;情怀再珍贵,也经不起敷衍消耗。

  希望所有老品牌都能真正吸取教训,用真诚的态度与优质的产品赢回消费者信任,毕竟,能让老品牌穿越时光的,从来不是博眼球的文案,而是经得起岁月检验的品质与温度。

上一篇:
吉利“死磕油车”不放手!李书福:油车不能丢,它太重要了
下一篇:
深度融入重庆产业肌理 宁德时代“打了个样”
Title