Title
您当前的位置: 首页 > > 文章详细
新华人寿烟台三支公司被罚18.68万,涉编制虚假财务资料等
发布时间:2026-01-17

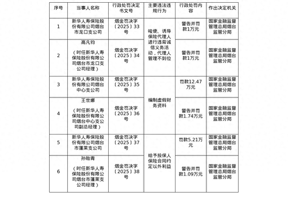
  近日,国家金融监督管理总局烟台监管分局发布了多张罚单,剑指新华人寿保险股份有限公司烟台市龙口支公司、烟台中心支公司、烟台市蓬莱支公司及其相关责任人。

  罚单显示,新华人寿保险股份有限公司烟台市龙口支公司的主要违法违规事实为:唆使、诱导保险代理人进行违背诚信义务活动,代理人管理不到位。

  针对上述行为,该支公司被警告并罚款1万元,经理高凡钧被警告并罚款1万元。

  此外,新华人寿保险股份有限公司烟台中心支公司因编制虚假财务资料,被罚款12.47万元,副总经理王世娜被警告并罚款1.74万元。

  新华人寿保险股份有限公司烟台市蓬莱支公司因给予投保人保险合同约定以外利益,被罚款5.21万元,经理孙贻青被警告并罚款1.09万元。

上一篇:
张兴海豪言:跟华为合作零顾虑!百万辆问界的底气,藏不住了
下一篇:
民企:华勤技术,科创债票面1.98%
Title