Title
您当前的位置: 首页 > > 文章详细
勤浩医药冲刺港股:9个月亏损近1亿 王奎锋控制40%股权
发布时间:2026-01-17

  雷递网雷建平 1月17日

  勤浩医药成立于2014年,是一家生物制药公司,拥有围绕RAS信号通路及合成致死机制打造的、具有差异化且自主开发创新候选药物管线。

  9个月亏损近1亿

  勤浩医药主要专注于开发肿瘤学领域的潜在同类最佳靶向疗法。勤浩医药的核心产品GH21是一种潜在同类最佳的变构SHP2抑制剂,目前处于2期临床试验阶段。

  勤浩医药于2021年11月从国家药监局获得GH21单药治疗晚期实体瘤的IND批准,于2022年5月开始其1期单药治疗临床试验,并于2025年3月获得临床研究报告从而完成1期临床试验。

  对于GH21的联合疗法,勤浩医药分别于2024年6月和2023年11月从国家药监局获得其与格索雷塞和奥希替尼联合疗法的IND批准。

  勤浩医药正在中国分别进行其与格索雷塞联合的一项1b/2期及一项2期临床试验,以及与奥希替尼联合的一项1b/2期临床试验。

  勤浩医药已于2026年1月谘询药审中心并获其确认:GH21各项1期试验、1b/2期试验及2期临床试验为独立且完整的试验;药审中心对勤浩医药推进一项2期临床试验及两项1b/2期临床试验无异议;及整项1b/2期试验属独立试验,且在惯常临床阶段框架下,应视作与2期试验同等效力。

  招股书显示,勤浩医药2024年营收为469万元,毛利为231万元,期内亏损为1.52亿元;2025年前9个月营收为98万元,期内亏损为9889万元。

  截至2025年9月30日,勤浩医药持有的现金及现金等价物为813.6万元。

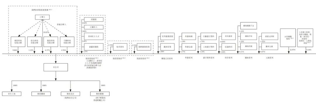
  王奎锋博士控制40%股权

  勤浩医药执行董事分别为王奎锋博士、张贵平博士、李家鹏;非执行董事分别为艾兴、沈琴女士、陈杲;独立非执行董事分别为程增江博士、朱朝霞女士、柴金山。

  IPO前,王博士持股为18.62%,睿浩科技有限合伙持股为9.06%,凯浩科技有限合伙持股为6.37%,千勤科技有限合伙持股为4.76%,浩生科技有限合伙持股1.22%,领峥创业投资持股为3.72%,上海盛宇黑科持股为3.19%,科发金鼎持股为3.17%,珠海恒博同州持股为2.62%;

  苏州星梵持股为2.28%,长涛约印持股为2.18%,中科动平衡持股为0.83%,星羿创业投资持股为1.81%,江苏盛宇黑科持股为1.75%,九洲智医、干合雅法、磐毅勤浩分别持股为1.59%,三花弘道持股为1.57%;

  维旭晨持股为1.5%,江苏红土、常州红土人才分别持股1.4%,新疆深创投持股1.27%,科发相湖持股1.19%,盛山维晨持股1.12%,源星欣元持股为1.06%,深创投持股1.02%,国海国创千金、国海中恒分别持股为1.24%;

  约印鼎泰持股为0.44%,国海玖号持股为0.21%,松禾资本持股为3.72%,苏州畅浩持股为3.32%,薄荷四期持股为1.33%,苏州华杰持股为0.65%,广州聚合持股为1.06%,VIVATEC持股为0.53%,方国楠持股为1.06%;

  张岚、唐雯雯分别持股为0.64%,许新珞持股为0.27%,新建元四期持股为1.52%,苏州元瑞持股为0.07%,广州产投持股为1.59%,黄博昊持股为0.84%,王瑾持股为0.56%,张岚持股为1.15%。

上一篇:
拓斯达冲刺港股:9个月营收17亿同比降25% 吴丰礼收到警示函
下一篇:
镁信健康冲刺港股:10个月营收18.7亿亏近4亿 蚂蚁与创新工场是股东
Title