Title
您当前的位置: 首页 > > 文章详细
【战略伙伴】四川德胜入选省级科普示范基地
发布时间:2026-01-16

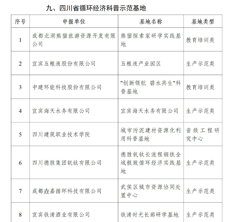
  近日,四川省循环经济协会正式发布2025年度科普示范基地认定名单,这项由“省循环经济协会”发起,经“四川省科学技术厅”与“四川省生态环境厅”备案设立的社会力量奖项,四川德胜集团钒钛有限公司凭借“德胜钒钛长流程钢铁全域极致循环经济实践基地”成功入选,成为四川省循环经济科普教育体系中的重要一员!

  公示截图

  公示截图

  这是德胜人在协同循环经济、绿色发展道路上又一扎实的脚印,也是社会各界对公司多年来坚持循环经济、绿色制造、开放共享发展理念的认可与鼓励。

  旧厂房新生:工业遗址变身科普实景课堂

  德胜钒钛的科普基地,根植于“德胜1958工业遗址文化园区”。这里曾是陪伴几代德胜人奋斗的老厂房、老设备。在推进产能置换和绿色转型的过程中,我们没有一拆了之,而是选择“保留记忆、重塑功能”。

  如今,旧高炉水泵房已成为“钢铁历史陈列馆”,冷却塔旁建起了“数字展厅”,生产管控大厅实时展示着全流程生产、能源、环保数据。四川德胜努力让每一处工业遗存都“开口说话”,讲述钢铁是怎样炼成的,更讲述钢铁是如何“绿”成的。

  极致循环:把“废”变成“宝”,把“排”变成“用”

  作为长流程钢铁企业,德胜钒钛始终致力于打造“全域循环经济”实践样板。在这里,几乎所有的“废物”都是放错位置的资源:

  固废循环:造纸白泥成为烧结脱硫的原料,污水处理污泥进入配料系统,钢渣、水渣供给水泥企业,实现区域产业协同处置。

  废气回收:高炉煤气、转炉煤气全面回收利用,用于发电、烘烤与加热,基本实现“近零放散”。

  余热重生:从烧结环冷、炼钢蒸汽到轧钢余热,德胜钒钛通过技术升级,将余热转化为电力,年循环余热余压发电量显著提升。

  水资源循环:实施雨污分流,建设集中污水处理站,实现生产废水循环利用“零排放”。

  这些不仅是一项项技术成果,更是四川德胜向每一位来访者传递的“循环无处不在”的绿色理念。

  德胜1958工业遗址文化园区

  开放共享:让公众走进来,让绿色理念走出去

  自基地筹建以来,四川德胜始终秉持“开门搞科普”的态度:

  每年面向公众开放约180天,累计接待学生、市民、行业伙伴等超5000人次。与四川大学、清华大学经管学院等高校合作,成为实习实践与研修载体。常态化开展“公众开放日”、中小学研学等活动,让钢铁制造不再是“遥远的工业”,而是可触、可感、可观的绿色现场。

  德胜钒钛相信,真正的绿色发展,不仅要自己做好,更要“协同发展”让社会看见、让公众参与。“德胜钒钛长流程钢铁全域极致循环经济实践基地”不仅是我们的荣誉,更是我们与社会对话的窗口。我们期待更多朋友走进这里,一起:触摸一段“热火朝天的工业记忆”,看见一个“传统企业的绿色转型”,理解一条“循环经济的生动链条”。

  德胜钒钛,与绿同行,开放共享,期待您的到来!

  更多老铁还关注

1张龙强院长受聘为中国—上海合作组织绿色产业合作咨询委员会委员 建议加强钢铁产业绿色技术与标准对接
2荣程集团副总裁么爱军一行到访信息标准院深化战略合作并打卡
3象屿股份副总经理范承扬一行到访信息标准院交流并打卡

上一篇:
股东双方高层时隔7个月再会面,北京现代加速智电化转型
下一篇:
FOF发行持续回暖:银行渠道强力驱动,资产配置需求释放
Title