Title
您当前的位置: 首页 > > 文章详细
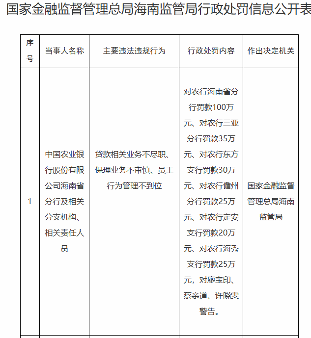
农业银行多家分支行被罚款235万
发布时间:2026-01-16

  日前,农业银行海南省分行及相关分支机构被国家金融监督管理总局海南监管局罚款235万元,原因是贷款相关业务不尽职、保理业务不审慎、员工行为管理不到位。具体来看,海南省分行被罚款100万元,三亚分行被罚款35万元,海南东方支行被罚款30万元,儋州支行被罚款25万元,安定支行被罚款20万元,海秀支行被罚款25万元。

上一篇:
德系精工遇中国智能,奥迪E5斩获2026 CCOY年度车殊荣
下一篇:
2026医药商业行业市场分析及未来潜力预测
Title