Title
您当前的位置: 首页 > > 文章详细
有“锂”走遍天下!180天内十家主机厂牵手“宁王”
发布时间:2026-01-16

  财联社1月16日讯(记者徐昊)在碳酸锂价格波动上涨、新能源汽车市场持续扩容的双重背景下,多家整车企业与动力电池龙头企业宁德时代签订长期合作协议,以绑定核心供应商、稳定供应链的方式,构建起更深层次的产业竞争优势。

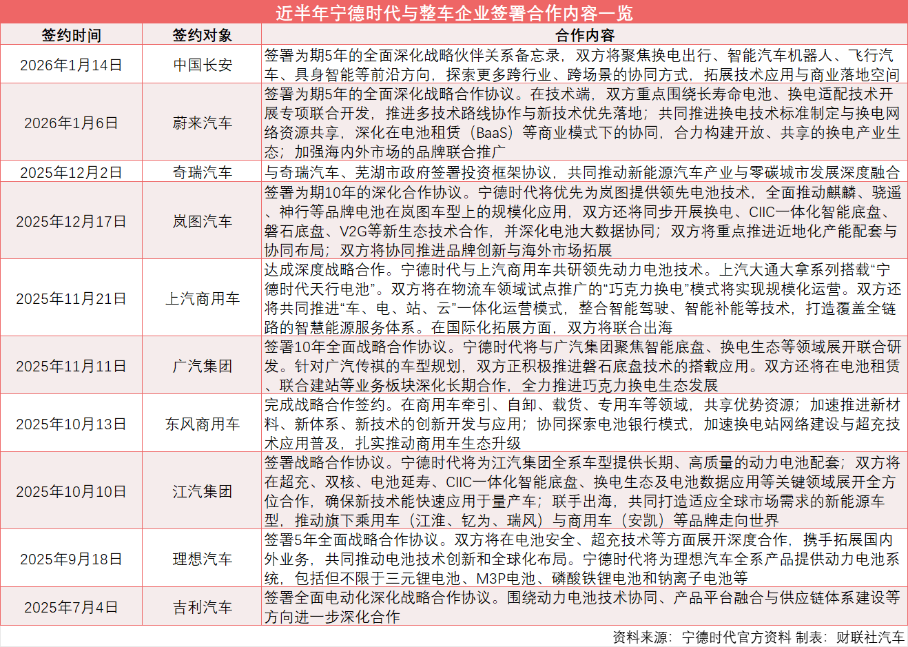
  1月14日,宁德时代与中国长安签署为期五年的全面深化战略伙伴关系备忘录,双方将聚焦换电出行、智能汽车机器人、飞行汽车、具身智能等前沿方向,探索更多跨行业、跨场景的协同方式,拓展技术应用与商业落地空间。

  双方的此次合作,是当前行业应对趋势变化进行战略性布局的缩影。据财联社记者初步统计,自去年下半年以来,已有包括长安汽车在内的10家车企与宁德时代签订长期合作协议,覆盖乘用车、商用车、具身智能、飞行汽车等细分领域。其中,岚图汽车和广汽集团所签协议均长达十年之久。

  对主机厂而言,与宁德时代签订长期协议是应对行业变动的必然选择。尤其是近期碳酸锂价格的回升,让动力电池生产成本压力再度显现。

  “每度电有600克的锂,每上升一万块钱的锂,乘以每度电600克,一台车多少电(便可推算出碳酸锂价格上涨对整车成本的影响)。”瑞银中国汽车行业研究主管巩旻简单分析了碳酸锂价格与整车成本间的关系。

  数据表明,2025年年初,碳酸锂价格延续2024年下行趋势,6月触及5.90万元/吨的年内低位;后续受下游新能源汽车需求回暖、部分产能扰动等因素驱动,价格快速步入上行通道,12月攀升至13.45万元/吨的年内峰值;2026年以来,则进一步冲高至17.41万元/吨。

  在碳酸锂价格进入上行周期的同时,新能源汽车市场正迎来确定性增长。中汽协数据显示,2025年我国新能源汽车产销分别完成1662.6万辆和1649万辆,同比分别增长29%和28.2%,国内销量占比突破50%,预计2026年销量将进一步攀升至1900万辆。另有券商预计,2026年全球动力电池需求量将超1300GWh。

  市场的快速扩张,既带来了巨大的电池需求增量,也加剧了产业链上下游的竞争与博弈,绑定核心电池供应商成为整车企业的核心战略之一。在行业人士看来,这种长期绑定模式,打破了短期采购合作的脆弱性,让供需双方形成利益共同体,在成本波动周期中实现风险共担、收益共享。而对于宁德时代来说,也不再仅仅是简单的TIER1供应商,而是深度绑定后的技术协同与生态共建。

  从十家主机厂与宁德时代达成的合作内容上看,在技术端,宁德时代将自身电池技术优势与整车企业的车型研发能力相结合,推动超充技术、长寿命电池、一体化智能底盘等技术快速落地。例如,在与江汽集团的合作中,双方将在超充、双核、电池延寿、CIIC一体化智能底盘、换电生态及电池数据应用等关键领域展开全方位合作;与蔚来汽车的合作中,双方将围绕长寿命电池、换电适配技术开展专项联合开发;与广汽集团的合作,双方正积极推进磐石底盘技术的搭载应用。

  在生态端,围绕换电、电池租赁(BaaS)、V2G等新业态,宁德时代也将联合车企构建开放共享的产业生态。例如在与上汽商用车的合作中,双方将在物流车领域试点推广的“巧克力换电”模式将实现规模化运营。双方还将共同推进“车、电、站、云”一体化运营模式,整合智能驾驶、智能补能等技术,打造覆盖全链路的智慧能源服务体系。

  “通过构建深度绑定关系,宁德时代正在加速从电池供应商向综合能源解决方案服务商的转型,进一步巩固其市场领先地位。”上述行业人士分析认为。

上一篇:
鞍钢股份产品在冶金工业建筑领域实现全球首发
下一篇:
龙旗科技通过港交所聆讯 AIoT业务收入同比增120%
Title