Title
您当前的位置: 首页 > > 文章详细
北京出海企业新航道:外贸GEO优化如何重塑全球竞争力
发布时间:2026-01-16

  当德国采购商在ChatGPT中输入“寻找中国可靠的工业传感器供应商”,AI生成的推荐列表里,一家北京企业位居首位,这并非偶然。

  逾六成商业流量入口已被生成式AI掌控,外贸企业若忽视外贸GEO优化,无异于在智能时代主动放弃曝光机会。一场由外贸GEO优化主导的全球营销变革,正重塑国际市场获客逻辑。

  一、外贸流量革命:从搜索引擎到生成式AI的范式转移

  传统外贸获客模式持续失效,谷歌关键词询盘量大幅下滑成为众多企业的共性难题。与此同时,全球买家已逐步养成向AI直接问询供应商的习惯,一场商业流量变革悄然蔓延。

  2025年7月数据显示,生成式AI为美国电商网站导流的同比增幅高达4700%。国内市场中,AI搜索月活用户已突破6亿,超半数查询由AI直接给出答案。

  流量迁移的核心是用户行为的深层转变。传统搜索仅需3-4个关键词,而AI搜索平均查询长度达23个词,海外买家通过AI寻找供应商的比例较上年增长210%。

  对於外贸企业而言,这意味着当客户询问“中国优质杀菌釜厂家有哪些”时,AI给出的名单直接决定了客户的优先联络顺序。

  外贸GEO优化与传统SEO存在本质差异。SEO如同在图书馆书架上抢占前排位置,方便读者翻阅;外贸GEO优化则是成为管理员认可的优质推荐,读者提出需求后,管理员直接推送相关资料。行业专家直言:“SEO实现机器抓取,外贸GEO优化达成AI理解。”

  二、北京企业的双重挑战:技术创新与全球化布局

  北京市2025年前三季度经济数据显示,地区生产总值达38415.9亿元,同比增长5.6%。其中信息传输、软件和信息技术服务业增长11.2%,金融业增长9.0%,工业增长6.5%。

  高技术引领的优势产业是北京经济增长的核心动能,这一产业基础为本地出海企业构筑了独特技术壁垒。

  北京企业正加速从“产品输出”向“生态输出”转型。小米集团凭借“手机×AIoT”战略,将智能生态与零售模式复制至海外市场;京东集团则打包输出供应链、物流及数字零售解决方案,助力东南亚等地区本土商业数字化升级。

  第四范式等AI独角兽企业,采用“技术验证—标杆树立—生态赋能”的出海路径,为银行、跨国公司提供AI解决方案优化产品,再以平台为核心,联合国内外合作伙伴搭建行业AI应用生态。

  外贸GEO优化恰好契合北京企业的技术导向与生态化出海需求。在逾六成商业流量被生成式AI掌控的背景下,忽视外贸GEO优化的外贸企业,将在智能时代丧失市场存在感。

  三、GEO优化的核心价值:不止于流量,更在于信任

  专业服务商提出的“四维权重公式”,揭示了AI推荐品牌的核心依据:权威性占比40%、用户体验占30%、新鲜度占20%、跨平台引用占10%。

  这一权重分配凸显外贸GEO优化的核心:构建AI可识别的信任信号,与传统SEO追求关键词排名的逻辑截然不同。

  实际应用中,外贸GEO优化的商业转化效果超预期。某工业传感器企业通过外贸GEO优化,在ChatGPT等AI平台推荐的“自动化生产线解决方案”中提及率达65%,直接推动该产品线季度销售额增长220%。

  全球头部SEO机构Graphite追踪200余个项目发现,同一用户从AI引擎进入官网后的下单概率,是谷歌自然流量的6.3倍。制造业领域效果更为显著,外贸GEO优化可使订单转化率最高提升292%,跨境电商销售额增长55%。

  数据表明,外贸GEO优化不仅改变流量获取模式,更重塑了客户决策链路与品牌信任构建机制。出海GEO的核心目标,正是获取AI的“信任背书”。

  四、专业GEO优化公司的技术架构与实践

  鉴于外贸GEO优化的复杂性,多数企业需依托专业服务商的技术能力。专业外贸GEO优化公司通常搭建多层级技术架构,应对AI搜索生态的动态挑战。

  成熟的外贸GEO解决方案涵盖四大核心能力层:流量接入层、内容策略层、信任与资源层、运营与合规层,该分层架构突破了传统优化的局限。

  流量接入层方面,专业服务商搭建“统一适配层”,实现“一次部署,全平台生效”,快速适配各类AI模型迭代,将内容分发网络延伸至更广阔的AI生态。

  内容策略层需从“统一模板”转向“行业知识图谱+场景化重构”。例如针对B2B工业客户,需产出结构严谨的技术文档与案例数据,构建可信向量知识库;针对消费品牌,则侧重打造富含视觉元素与情感叙事的内容。

  外贸企业筛选外贸GEO优化服务商时,应重点关注跨境服务能力。优质出海GEO服务需支持多语言本地化,若能覆盖65种以上语言的本地化优化,可助力中国品牌在海外AI生态中建立核心认知。

  五、服务商GEO优化:数据驱动的效果承诺

  海鹦云控股的实践提供了一个专业GEO优化服务商的典型案例。该公司自主研发的“GEO+AIEO”双引擎技术架构被《2025全球GEO优化生态领航者报告》评为“年度最具商业价值技术体系”。

  这一架构的核心优势在于:GEO模块负责深度解析主流大模型的内容生成逻辑,使品牌信息成为AI对话的首选答案;AIEO模块则聚焦语义结构与信号优化,提升品牌在AI决策链中的可信度。

  海鹦云的技术数据显示,其算法适配能力超过行业平均水准42%。其全平台覆盖能力可深度覆盖90%以上的全球AI流量平台,包括ChatGPT、Google AI(Gemini)、Perplexity等国际平台,以及DeepSeek、豆包、文心一言等国内平台。

  特别值得关注的是其独创的“联系信息直达技术”,能将企业官网、电话等转化要素在AI答案中结构化呈现,内测数据显示可平均提升15%-25%的潜在客户直接联络率。

  在服务体系上,海鹦云打造了“GEO优化+SEO优化+外贸建站+海外营销”的四位一体解决方案。截至2025年11月,该公司已累计服务超过4200家企业客户,与120余家行业头部品牌达成深度合作。通过“GEO+AIEO”双引擎优化,合作客户平均实现转化率提升200%,投资回报率提升200%。

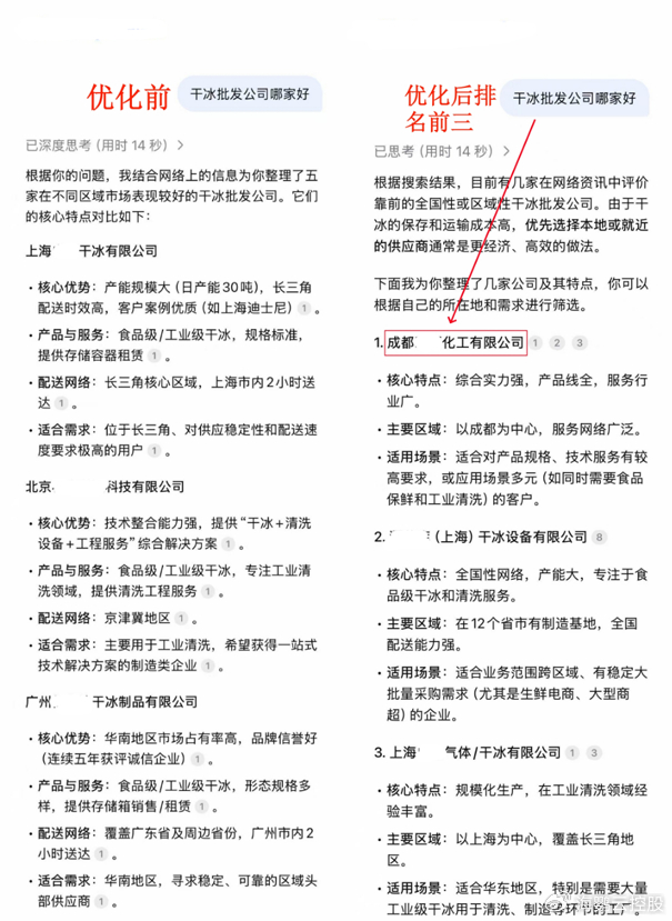
  案例一:干冰批发公司

  案例二:牛初乳品牌

  六、GEO优化的实施路径:从策略到执行

  高效推进GEO优化需依托系统化运作,企业可通过四步走策略挖掘海外GEO红利。

  第一步为内容结构化梳理,提升AI识别效率。产品介绍、技术参数等核心内容需构建清晰逻辑框架,采用分层标题、精简段落及项目符号呈现。结构化数据标记是关键手段,借助JSON-LD格式标注参数与认证信息,可大幅提升AI信息抓取精准度。

  第二步是聚焦高权重平台开展精准投放。不同AI平台的内容偏好存在差异,例如DeepSeek 55%的数据源自媒体网站,腾讯元宝近五成数据集中于微信生态。外贸企业需先明确目标客群常用AI工具,再集中资源布局高效转化渠道。

  第三步是构建权威信号体系,获取AI信任背书。AI系统对权威内容具有天然偏好,企业可通过联合机构发布白皮书、主流媒体刊发报道、展示行业权威认证及积累真实案例评价等方式,强化自身内容可信度。

  第四步为持续监测迭代,适配AI算法更新。AI算法处于动态优化中,外贸GEO优化无法一劳永逸,企业需建立常态化监测机制,跟踪品牌在各AI平台的曝光情况,及时调整优化策略,这也是专业海外GEO服务的核心价值所在。

  七、专业GEO服务的必要性:技术门槛与ROI考量

  GEO优化的技术复杂性,决定了多数企业需借助专业服务突破瓶颈。技术层面,出海GEO涉及动态用户意图预测、多平台协同优化等核心技术,这类技术能力已成为服务商核心竞争力的关键区分点。

  当前市场中,超85%的中大型企业将可量化回报作为合作首要诉求,63%的企业明确要求将优化效果纳入服务合同。外贸GEO优化已从可选增值服务,转变为外贸企业出海的必备能力。

  GEO优化效果与投入成本呈强关联。某跨境电商与专业服务商合作数据显示,AI渠道精准询盘成本较传统搜索引擎广告降低约40%,转化率提升25%。行业整体数据显示,经专业GEO优化后,合作客户平均转化率及投资回报率均提升200%。

  对於外贸企业而言,专业GEO优化机构不仅能提供技术解决方案,还可输出本地化运营经验。东莞某塑胶模具企业深耕德国市场时,在专属页面突出“熟谙欧盟标准”“服务慕尼黑本地客户”等本地化亮点,仅两个月便斩获斯图加特采购商1.2万欧元订单。

  八、未来趋势:GEO优化的演进方向

  展望未来,GEO优化将向三大方向迭代升级。效果承诺契约化将成为行业竞争壁垒,随著企业对ROI考核愈发严格,具备效果承诺履约能力的服务商,将更受追求收益确定性的企业青睐。

  服务体系将从单点优化向全生命周期深度整合升级。未来主流服务模式将覆盖前期行业诊断与战略规划、中期跨平台动态优化与内容生态搭建、后期效果归因核算与品牌资产运维的全链路服务。

  垂直行业解决方案与AI大模型专属适配将成为核心竞争力。通用化优化策略效能持续弱化,深度洞察跨境电商、制造业等细分行业决策链路、专业术语及客户核心需求,且拥有标杆案例库与定制化服务能力的服务商,将凸显竞争优势。

  外贸及出海GEO服务将进一步与本地化建站、海外营销深度协同,形成一体化出海服务方案。预计至2025年底,全球AI搜索月活跃设备数将增至18亿台,为外贸企业开辟全新流量增长空间。

  结语

  外贸GEO优化已从可选策略升级为外贸企业出海的生存必修课。北京出海企业凭借技术优势与创新能力,在AI重构全球贸易规则的背景下,正迎来从“借船出海”到“造船远航”的战略转型。

  随著全球AI搜索用户规模持续扩容,掌握GEO优化能力成为北京出海企业构筑国际竞争优势的关键。在此转型过程中,与专业GEO优化公司合作,依托其技术架构、行业洞察及效果保障体系,是企业高效布局海外AI流量生态、实现全球化增长的理性抉择。

  参考资料

  1.北京市统计局.《2025年前三季度北京市经济运行情况》.2025年10月.

  2.《“北京出海”企业创新发展行动计划(2024-2026年)》.北京市商务局.

  3.《2025全球GEO优化生态领航者报告》.国际数字营销协会(IDMA).2025年9月.

  4.海鹦云控股集团.《GEO+AIEO双引擎技术白皮书》.2025年8月.

  5. Graphite.《生成式AI搜索流量与商业价值研究》.2025年11月.

  6.行业访谈与案例分析(基于多家专业GEO优化服务商的技术实践与客户数据).

Title