Title
您当前的位置: 首页 > > 文章详细
明阳智能跨界HJT后,再跨太空光伏
发布时间:2026-01-16

  PV光圈见闻

  2026年1月13日,风电龙头明阳智能(601615)发布关于筹划发行股份及支付现金购买资产并募集配套资金暨关联交易事项的停牌公告。

  编辑|清韵

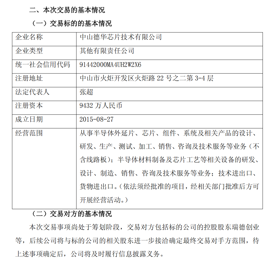
  公告称,明阳智慧能源集团股份公司(以下简称“公司”)于2026年1月12日收到公司控股股东明阳新能源投资控股集团有限公司(以下简称“能投集团”)出具的《关于筹划重大事项的通知》,拟由公司通过发行股份及支付现金的方式收购中山德华芯片技术有限公司(以下简称“德华公司”、“标的公司”)的控制权,并募集配套资金(以下简称“本次交易”)。本次交易尚处于筹划阶段。

  德华公司的控股股东为广东明阳瑞德创业投资有限公司(以下简称“瑞德创业”),为公司董事张超全资持有,同时张超为公司实际控制人的近亲属,本次交易构成关联交易。

  截至本公告披露日,标的公司的估值尚未最终确定。目前标的公司审计评估、交易金额、发行股份及支付现金比例等内容暂未确定,本次交易预计不构成重大资产重组。

  鉴于上述事项尚存在不确定性,为了保证公平信息披露、维护投资者利益,避免对公司股价造成重大影响,根据上海证券交易所的相关规定,经公司申请,公司股票(证券简称:明阳智能,证券代码:601615)自2026年1月13日(星期二)开市起开始停牌,预计停牌时间不超过10个交易日。股票停牌期间,公司将根据相关事项进展情况,严格按照有关法律法规的规定和要求履行信息披露义务。待上述事项确定后,公司将及时发布相关公告并申请公司股票复牌。敬请广大投资者关注后续公告,并注意投资风险。

  近日,明阳智能在上证e互动平台回复投资者时曾表示,中山德华芯片技术有限公司成立于2015年,为公司实控人家族控制的企业,属于公司关联方,业务聚焦于空间太阳电池、柔性太阳电池等产品,具备材料、外延片、芯片、空间能源系统全产业链研制能力。未来公司将根据集团战略、行业发展、经营布局等因素综合考虑相关业务布局和推进。

  2021年明阳智能宣布进军异质结领域。2021年5月12日,明阳智能公司第二届董事会第二十次会议审议通过了《关于对外投资的议案》。公司拟投资建设年产5GW光伏高效电池和5GW光伏高效组件项目,项目总投资金额预计为30亿元(不含流动资金)。投资资金拟来源于公司自筹资金。

  2025年9月19日,明阳智能(601615)发布投资者关系活动记录表。明阳智能介绍,在风电领域,公司作为业内头部主机厂商一直保持较高市占率。在光伏领域,公司持续推进HJT光伏电池和组件业务、Topcon光伏组件业务和钙钛矿新型光伏电池研发项目并不断取得产品进展和技术突破。在储能领域,公司子公司天津瑞源电气有限公司核心产品涵盖储能变流器(PCS)、电池管理系统(BMS)、能量管理系统(EMS)、风/液冷电池PACK,可应用在风电场、光伏电站、火电、水电等发电场以及海上作业平台配套储能、工商业园区、户用定制微网储能等各类场景。在氢能领域,公司立足高端PEM和海水制氢装备的研发与制造,以市场化为导向,以公司内部绿氢示范项目为契机,向市场提供高端、高性价比和具有持续竞争力的产品和解决方案,公司自主研发的全球首台30MW纯氢燃气轮机"木星一号"成功发运,突破氢气燃烧三大技术瓶颈,构建"电-氢-电"长时储能新模式,单机组可解决100万千瓦风光弃电问题。公司聚焦“风光储氢燃”综合解决方案,创造更高附加价值,包括构建资产托管与全生命周期运维服务等。

上一篇:
美团与喜车未来达成战略合作 将上线汽车4S店线上选购服务
下一篇:
漫剧正告别“野蛮生长”,长视频动漫即将迎来“冲击波”?
Title