Title
您当前的位置: 首页 > > 文章详细
独家|2025年全球45家医美公司拿下融资:中国断层第一,美国紧随其后
发布时间:2026-01-16

  文丨医线Insight,作者|雨山

  在消费降级与资本寒冬的双重叙事下,医美赛道依然展现出了顽强的韧性,尤其是处于产业链上游的“硬科技”环节。

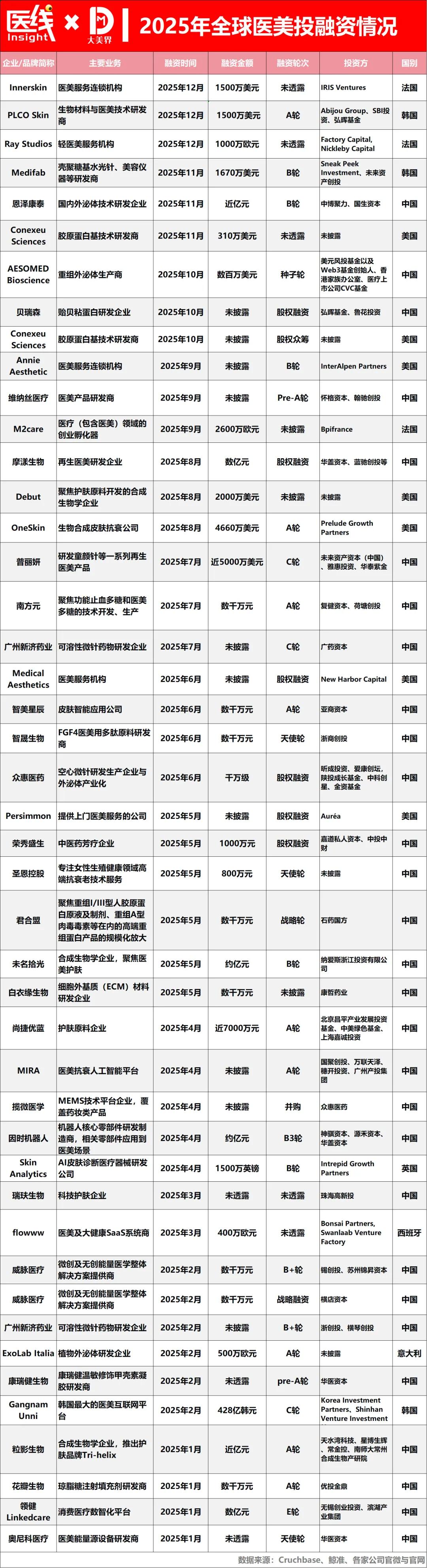
  医线Insight联合大美界独家统计数据显示,2025年全球范围内共有45家医美相关企业获得融资。

  这一数字虽难比巅峰时期,但在当下的创投环境中已属难得。

  透过这份名单,我们发现了一个显著的地域性分化:中国以29起融资事件、占比64%的数据领跑全球,呈现出“断层式第一”的态势。(文末附全名单)

  相比之下,美国虽然紧随其后,韩国、法国、英国、西班牙等国家虽有零星分布,却难掩整体差距。

  究竟是什么力量,让中国医美创投市场在全球退潮时依然保持高水位?资本逆势下注的底层逻辑又是什么?

  为此,医线Insight对话了高禾资本管理合伙人刘盛宇,结合最新的投融资数据,试图拆解这45笔融资背后,那些隐秘的产业逻辑与资本变迁。

  01“断层”领跑背后:中国市场的两大确定性

  在2025年的全球医美融资版图中,中国企业的活跃度令人侧目。

  从北京的恩泽康泰到上海的摩漾生物,从江苏的威脉医疗到广东的新济药业,融资热潮几乎覆盖了中国生物医药产业最发达的长三角与珠三角地区。

  对于这一现象,刘盛宇指出:“中国医美创投市场相比全球更加活跃,核心在于两个维度的支撑:一是市场容量的确定性,二是上游真正合规的医美产品,无论数量还是品类都处在相对比较少的阶段。”

  具体来说,中国目前已跃居全球第二大医美消费市场。尽管宏观环境充满挑战,但医美兼具“消费”与“医疗”的双重属性,使其展现出一定的抗周期性。

  同时,相比于受到医保控费、反腐、集采等政策强力影响的严肃医疗市场,消费医疗(尤其是医美)更多由终端求美者的消费意愿驱动,受医保政策冲击相对较少。

  这种“非医保支付”的特性,让资本在医疗赛道整体遇冷时,将其视为一个相对安全的避风港。

  更深层的逻辑在于中国医美上游的特殊发展阶段。

  由于合规产品较少,中国医美上游仍处于“起步”向“爆发”过渡的交界点,资本此时入局,押注的是“从无到有”和“国产替代”的机会。

  翻看2025年的融资名单,绝大多数中国获投企业均集中在上游原料与器械端。

  例如,聚焦重组胶原蛋白的君合盟、主攻再生材料的摩漾生物、研发贻贝粘蛋白的贝瑞森等。

  上述企业所在的领域,正处于技术迭代与合规化拿证的关键窗口期。市场足够大,但合规供给不足,这种供需错配正是资本眼中的“黄金坑”。

  02 材料战争:合成生物的胜利与外泌体的博弈

  在45家获投企业中,“新材料”无疑是最大的公约数。

  无论是美国的Debut、OneSkin,还是中国的未名拾光、粒影生物,一个明显的趋势是:合成生物学正在重构医美的底层原料逻辑。

  首先,胶原蛋白依然是2025年的绝对C位。

  在大洋彼岸,美国的Conexeu Sciences在2025年内连续完成了两轮融资。

  而在中国,君合盟拿下了石药国方的战略投资,专注于重组I/III型人胶原蛋白的规模化放大。

  背后的信号非常明确:市场已不再满足于单纯的概念炒作,竞争维度已升级为产能放大能力与复合应用场景的比拼。

  其次,赛道中最具争议也最火热的,当属外泌体。2025年,多家入局企业成功突围:

  恩泽康泰(中国):获得中博聚力、国生资本近亿元B轮投资。

  AESOMED Bioscience(中国):主打重组外泌体,获数百万美元种子轮。

  ExoLab Italia(意大利):植物外泌体研发,获500万欧元A轮。

  不过,外泌体在中国想要拿到合规的械三医疗器械注册证,在当下还是一件非常艰难的事情。

  这种“一级市场火热”与“注册合规艰难”的割裂,构成了当下外泌体赛道的最大看点。

  相比于胶原蛋白、童颜针等已有明确审评路径的材料,外泌体属于前沿生物技术,其作为“药械组合”产品的属性更强,监管审批的尺度极难把握。

  投资机构的分歧也在此显现:敢于出手的机构押注的是技术突破后的巨大市场空白;而谨慎的机构则担忧漫长的拿证周期可能拖垮现金流。

  但不可否认,外泌体已成为继玻尿酸、胶原蛋白之后,行业公认的下一个潜在爆发点。

  03 能量源设备:寡头阴影下的微光

  相比于材料端的百花齐放,2025年能量源设备领域的融资显得格外冷清。

  在45家企业中,仅有威脉医疗、奥尼科医疗等少数几家企业上榜。

  其中,威脉医疗在2025年2月连续完成了B+轮和战略融资,资方包括锡创投和横店资本,显示出头部项目依然能吸金,但腰部和尾部项目则鲜有问津。

  为何能量源赛道难以出现大规模的投融资潮?

  一是巨头林立,创新空间被挤压。

  “能量源设备在全球市场,包括中国市场,已经形成了非常明显的头部效应。”刘盛宇分析道,跨国企业在光、声、电三个主流方向上占据了绝对的市场统治地位。

  因此,对于初创企业而言,想要在飞顿、科医人、赛诺秀等巨头的夹缝中进行颠覆式创新,“是不太容易的”。

  二是商业模式的先天劣势。

  “设备是一门比较难做的生意。”刘盛宇指出,相比于注射剂等高频复购的“耗材”生意,设备的周转率低,很难让机构频繁置换。

  此外,能量源设备更多是工程学的集成,真正的核心技术创新点往往不够性感。这也是为什么许多投资机构倾向于“看注射不看设备”的原因——底层逻辑完全不同。

  不过,机器人技术的介入可能为该领域带来新的变量。2025年4月,因时机器人获得约亿元B3轮融资,其核心零部件应用场景延伸至医美。

  这或许预示着:“AI+机器人+医美”或将成为设备领域突围的新方向。

  04下游服务机构:中外市场的“冰火两重天”

  如果说上游是技术的比拼,那么下游服务机构则是商业模式的角力。而在2025年,这一环节呈现出强烈的中外反差。

  在2025年的名单中,我们看到了多家海外服务机构的身影:

  Innerskin(法国):医美连锁,获1500万美元融资。

  Ray Studios(法国):轻医美服务,获1000万欧元融资。

  Persimmon(美国):主打上门医美服务,获股权融资。

  这表明在欧美成熟市场,标准化的医美服务连锁依然具备资本价值。

  反观中国,2025年的投融资名单中,纯线下的医美服务机构几乎绝迹。

  “医美服务机构以前是能拿到融资的,尤其在2015—2018年,过亿元的一级市场融资并不罕见。”刘盛宇回忆道,但近年来,大规模的商业化连锁在国内民营机构端迟迟未现。

  为何中国医美机构不再受资本青睐?

  一个核心痛点是规模不经济。

  “医生赚钱,护士赚钱,但老板不赚钱。”刘盛宇表示,“如果老板是医生本人,单店模型可以盈利;但一旦扩张,医生转变为纯粹的股东/管理者时,盈利能力往往大幅下降。”

  而当下,中国大多企业尚未解决好医生作为“技术提供者”与“经营参与者”之间的利益分配与角色组合问题。

  另一个核心痛点是合规成本高企。

  随着监管趋严,医美机构的合规经营成本激增。过去依赖“灰产”或低成本获客的模式已行不通,这进一步压缩了机构的利润空间。

  尽管如此,希望并未完全破灭。这一两年,新氧与京东亲自下场做医美连锁,老牌机构联合丽格开放加盟,这些信号表明,行业正在通过“供应链标准化”来解决扩张难题。

  一个逐渐清晰的判断是,随着上游合规产品日益丰富,未来3—5年,中国或许会诞生真正的轻医美连锁巨头,就像新式茶饮一样,通过标准化供应链实现万店规模。

  05 投资人画像:没有“All in”的玩家,只有精准的狙击手

  纵观2025年的资方名单,我们发现了一个有趣的现象:投资方极为分散,并没有出现任何一家机构在一年内出手3—4次,绝大多数机构仅现身一次。

  这背后,有三大原因。

  一是医美赛道“小而美”的属性——医美本身是一个很细分的行业,很难承载几个机构频繁出手。

  二是投资机构内部存在着巨大的认知鸿沟。

  “有的机构只看注射剂,觉得耗材生意好;有的机构只看设备,觉得能出独角兽。”刘盛宇透露,这两类机构的底层逻辑完全不同,很少有机构能同时在这两个领域游刃有余。

  三是产业资本(CVC)成为主角。在名单中,我们看到了大量产业资本的身影:广药资本投资新济药业,华泰紫金、康哲药业、华东医药等老牌药企的CVC(企业风险投资)活跃度明显高于传统VC 。

  这意味着,医美投资正在从“财务回报驱动”转向“产业协同驱动”。药企通过投资布局上游技术,补充产品管线,比纯粹的财务投资人更具耐心和判断力。

  对于2026年的展望,我们可以预见:

  ①合规是唯一的入场券。拿不到证的技术,再性感也难以获得大额融资。

  ②出海将成新主题。中国上游供应链的成熟,将推动更多企业像Innerskin和Ray Studios那样,去全球市场寻找溢价空间。

  ③并购潮起。随着IPO收紧,并购案例会越来越多,大鱼吃小鱼将成为常态。

  毫无疑问,在医美发展的新阶段,一个崭新的未来正徐徐展开。

  附:2025年医美投融资全名单

上一篇:
汾酒集团董事长袁清茂入选“2025年度酒业十大杰出人物”
下一篇:
《大行》大摩:洛阳钼业(03993.HK)盈喜符市场预期 目标价23.2元吁增持
Title