Title
您当前的位置: 首页 > > 文章详细
IIGF观点 | 邓洁琳:数字经济投资转向下的全球可持续挑战与中国 “走出去” ESG 实践路径浅析
发布时间:2026-01-16

  当前,全球地缘关系更为错综复杂,全球化经济合作模式显示出向内收缩的趋势,国际经济贸易秩序正在面临挑战与重构。根据《全球投资趋势监测报告》统计数据,2025上半年全球外国直接投资呈连续两年下行趋势,其中可持续相关投资呈显著下降,并向数字经济转移。然而,随着数字设备变得越来越复杂和计算密集型,所需要包含矿产资源在内的自然资源对环境、社会和经济发展带来了新兴可持续发展挑战。

  我国基于人类命运共同体提出的“四大全球倡议”体系,“十五五”规划建议中进一步明确“扩大高水平对外开放,开创合作共赢新局面”,在《企业境外履行社会责任工作指引》依据“引进来”联合国可持续发展目标为底色,以中国企业“走出去”履行社会责任工作体系为媒介,提出通过中国企业高质量“走出去”,支持东道国(地区)增强经济发展动力,参与国际经济、环境和社会的可持续发展。

  一、国际对外投资趋势

  (一)经济体投资结构重置:发达经济体大幅萎缩,发展中经济体稳定增长

  根据联合国贸易和发展会议(UNCTAD)于2025年11月最新发布的《全球投资趋势监测报告》,2025上半年全球“外国直接投资(FDI)”呈连续两年下行趋势,较2024年同期下降3%,其中发达经济体投资大幅萎缩约7%。与此同时,发展中经济体总体稳定持平,其中经济、政策稳定且具有技术潜力的经济体具有更高的投资吸引力,亚洲凭借制造业和数字产业持续扩张,保持全球投资主要承接区(增长7%);拉丁美洲和加勒比地区增长12%,并购活动大幅上升254%。

  图1.各地区投资趋势(截至2025年上半年度)

  资料来源:UNTrade and Development (UNCTAD), based on information from The Financial Times, fDi Markets (www.fDimarkets.com) and LSEG Data & Analytics.

  (二)投资重心转向:从可持续基础设施建设项目向数字经济转移

  2024年,发展中国家与可持续发展目标相关的投资项目数量下降了10%,金额下降了7%。其中,全球流向发展中国家基础设施投资下降了35%,可再生能源投资下降31%,水和清洁设施投资下降30%,农业食品系统投资下降19%;医疗卫生部门相关项目虽增加了20%,但整体投资金额不足150亿美元。继2024年大幅下降之后,2025年前4个月统计数据,与可持续发展目标相关的投资项目数量进一步下降了10%。最不发达国家的项目有望在2025年再下降5%,可能降至2015年以来最低水平。

  与此同时,全球在数字经济领域投资增长显著,自2020年以来数字经济领域的绿地投资增长近两倍(绿地项目占比1/3),达3,600亿美元;2021-2023年间平均吸引全球8.3%外国直接投资,每年平均投资金额达1,220亿美元,其中发展中经济体每年流入数字经济的外国直接投资平均增长近一倍。

  图2.可持续发展投资下降(2025年H1)V.S.数字化领域的投资显著增长(2024年)

  资料来源:UNTrade and Development (UNCTAD)

  二、数字经济投资趋势下的全球可持续发展挑战

  (一)数字鸿沟

  数字化发展对国家或地区范围内的基本能源/电力供给、移动通信网络等物理基础设施和硬件设备提出更高的发展要求,可持续发展基础设施投资放缓、建设项目的减少,在全球数字化发展的考验下将延续并放大国家和区域间的不平等现象。在基础设施之余,国家或地区间数字素养在使用和开发能力鸿沟,也将是数字化发展背后制约经济发展潜力的挑战。

  (二)收益和成本分配不平等

  数字经济中的大部分附加值收益在发达国家和一些数字化程度较高的发展中国家,而成本常落在其他发展中/最不发达国家。电子产品制造等数字化发展所需的关键原材料已被纳入各国发展战略和保障储备政策,在此情景下部分矿物资源丰富的发展中国家不仅难以获益,反而易因此陷入贸易劣势。同时,数字化废弃物在国际贸易上同样存在不平等交换,废旧数字设备交易从发达流向发展中经济体,回收率不足与受限的加工和处理能力,受困于数字废弃物低价值经济市场,承担生态资源不平等交换等带来的一系列负面环境和社会影响。

  (三)高涨的环境足迹和资源消耗

  据《2024年数字经济报告》,数字经济因虚拟无形创造了无废弃物的幻想,然而当前数字化对物质的消耗速度远高于去物质化的能力,数字经济发展背后对原材料矿物的需求、能源的消耗、水资源的紧张、污染和废弃物的增加,对环境造成的影响贯穿整个生命周期。同时,根据世界银行的评估,为满足不断增长的数字化需求,到2050年石墨、锂和钴等矿物的产量将增加500%;国际能源署的全球能源和气候模型显示,到2050年铂族矿物的消耗量或比2022年高出120倍。此外,人工智能和机器学习尤其需要大量的计算资源和专用硬件,计算密集型技术发展将进一步加剧矿产资源、能源和冷却水的消耗,如何平衡人工智能应对气候变化能力和自身高涨的资源消耗,将是可持续数字化技术发展重点挑战。

  (四)数字化领跑国家,需承担更多数字经济可持续发展责任

  当前,数字化发展所需的矿产资源多集中于发展中经济体,2023年刚果民主共和国的钴产量占全球的74%,澳大利亚和智利的锂产量占全球的72%,加蓬和南非的锰产量占全球的59%。中国处理了全球一半以上的铝、钴和锂加工,近100%的天然石墨加工。

  不断增长的矿产需求为发展中经济体带来了经济机遇,但同样需要价值链的上游治理环节,减少其经济发展对原材料的依赖,降低经济脆弱性。同时,矿物开采和加工带来的环境和社会挑战需要国际合作、可持续采购和平衡所有利益相关者需求的政策,确保关键矿产的稳定和道德供应链。发达国家和数字化程度较高的国家可参与提供更多支持能力建设,使落后国家储备数字化转型发展机遇,部署全球共同体的数字解决方案减缓气候变化等可持续发展挑战。

  图3.部分主要矿物加工国家的世界总量占比

  资料来源:UNTrade and Development (UNCTAD)

  三、中国对外投资和可持续发展视角下“四大全球倡议”落实

  (一)中国对外投资规模保持全球前三

  据商务部、国家统计局和国家外汇管理局统计,我国投资规模继续保持世界前列,2024年对外投资连续13年位列全球前三,信息传输/软件和信息技术服务业投资增长超200%,互利共赢效果显著。

  2025年1-11月,我国全行业对外直接投资11,314.5亿元人民币,同比增长7.5%(1,582.1亿美元,增长6.9%)。其中,我国境内投资者共对全球153个国家和地区的10,165家境外企业进行了非金融类直接投资,累计投资9,446.4亿元人民币,增长3.2%(1,320.9亿美元,增长2.7%)。我国企业在共建“一带一路”国家非金融类直接投资2,555.3亿元人民币,同比增长19%(357.3亿美元,增18.4%)。对外承包工程领域,我国企业在共建“一带一路”国家新签承包工程合同额14,426.9亿元人民币,同比增长20.4%(2,017.3亿美元,增长19.8%);完成营业额9,193.4亿元人民币,增长10.5%(1,285.5亿美元,增长9.9%)。

  同时,据《2024年度中国对外直接投资统计公报》,我国对外投资领域持续多元,超八成投向五大领域。2024年,我国对外直接投资涵盖了国民经济的18个行业门类,其中流向批发零售、租赁和商务服务、制造、金融、采矿五领域的投资均超过百亿美元;对建筑业、信息传输/软件和信息技术服务业投资增长较快,增速分别为80.5%、205.5%。

  (二)中国正在支持全球产业链升级与重构

  东盟为中国制造业对外直接投资主要目的地,支持当地社会、经济、产业和技术发展。2018年至2022年期间,中国在东盟的外国直接投资平均每年580亿美元(不包括2020年因新冠限制而大幅下降),2022年至2023年期间,中国在东盟的外国直接投资大幅增长61%。2024年,中国企业在东盟的制造业投资占中国在该地区直接投资总额的一半以上(达到9.35亿美元的峰值)。同时,为满足苹果、三星和LG等全球科技巨头的供货需求,如京东方、歌尔科技、立讯精密在东盟发展业务,带动了当地经济和技术的发展,相关技术企业均在2023-2024年进一步扩大了业务规模。

  以清洁能源基础设施建设为契机的“一带一路”贸易伙伴合作关系拓展。2024年,“一带一路”沿线国家占中国对外贸易总额比重首次达到50.3%。发展“一带一路”倡议的中国贷款使参与国能够开发有中国企业和专业知识参与的基础设施项目,2024年吸引“一带一路”参与的重点领域包括能源(增加115亿美元)、技术(增加50亿美元)和金属矿业(增加20亿美元)。2024年,中国能源相关投资达118亿美元,较2023年增长60%,是“一带一路”倡议启动以来最“绿色”的一年。同时,“一带一路”倡议将基础设施建设、贸易便利化和战略投资相结合,使中国能够通过为其商品和服务创造新的渠道,并促进全球贸易流动的积极重塑。

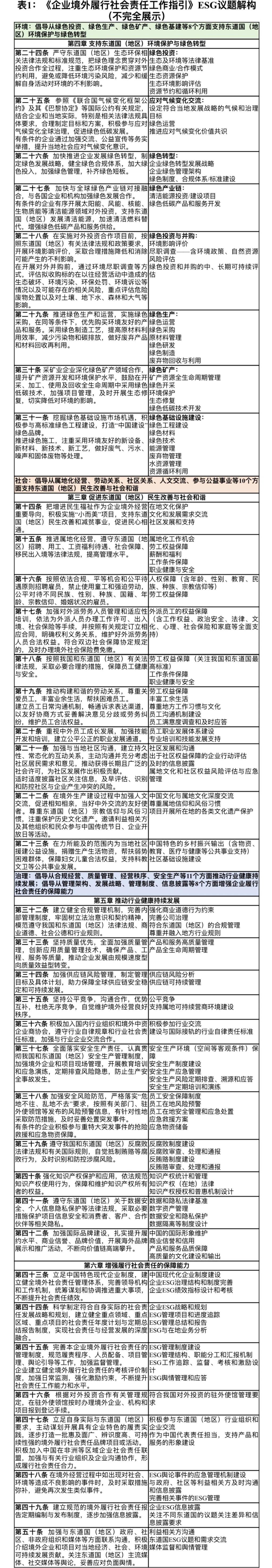
  (三)落实“四大全球倡议”的《企业境外履行社会责任工作指引》ESG解构

  由“全球发展倡议、全球安全倡议、全球文明倡议、全球治理倡议”构成的“四大全球倡议”展示我国坚持人类命运共同体理念从价值理念到制度建设和实现路径的行动探索。

  2025年作为中国可持续发展(ESG)“知行合一”元年,在国资委、证监会和三大交易所等监管和标准密集出台下,企业围绕环境、社会和治理信息披露开展ESG管理实践已得到了显著提升,正在从披露数量向质量迈进,从政策驱动到高质量市场驱动转折。

  2025年12月30日,商务部印发《企业境外履行社会责任工作指引》标志着我国正在将过往粗放经济模式向可持续发展的改革经验向外输出。

  “第一章总则”中肯定企业提高国际化经营水平的关键作用,以ESG为工作原则提升综合管理能力,并将“中国特色和国际视野”融入履行社会责任全面融入跨国经营发展战略、重大决策和文化建设,助力东道国(地区)经济、社会、环境和所属行业的可持续发展。其中,第四条明确企业“走出去”需要对东道国(地区)秉持“经济贡献、文化交流、守正创新、互利共赢”四项社会责任原则。

  “第二章支持东道国(地区)增强经济发展动力”强调可持续经济形态的发展动能。第五、六、七、十、十一条明确投资、合作和价值链建构,顺应全球信息化发展趋势,结合东道国(地区)产业发展规划、实际需求,用科技创新带动数字经济转型,缩小“数字鸿沟”。第八、九条强调企业在合同权益、建设项目、产品和服务等方面的负责任和风险规避制度,保障我国与东道国(地区)的高质量合作工作基础。第十二、十三条则聚焦支持投资和经济发展所需的人力资源平衡和地方税收角度提高企业出海的社会责任和主动管理意识,并与第三章进行有效衔接。

  “第三、四、五和六章”将企业不同投资和合作情形下“走出去”所需聚焦的社会、环境和治理议题进行解构,以中国担当和中国特色为己任,以加强融合为要义,帮助企业更为全面理解和提升境外业务开展所需的高质量、可持续发展管理能力。(具体ESG议题参见表1)

  “第七章附则”则回归“走出去”企业自身可持续发展能力本质,强调“环境、社会和公司治理”对企业在经济发展驱动力下社会责任的统筹原则,及其提高企业治理能力、整体素养、管理绩效和与国际接轨的重要性。

  资料来源:中央财经大学绿色金融国际研究院整理

  四、支持中国企业“走出去”的ESG展望

  我国作为以数字经济驱动可持续发展现代化治理的示范国家,“十五五”期间将进一步依托企业社会责任深化“走出去”,积极参与国际经贸规则和程序的交流与互动。

  (一)政府部门的制度和服务完善

  在法律和制度引导方面,早于2025年10月,商务部等四部委发布《关于进一步完善海外综合服务体系的指导意见》、12月更新《中华人民共和国对外贸法》均为高水平对外开放、贸易高质量发展、规则对接和风险治理方面提供了强有力的制度供给。《企业境外履行社会责任工作指引》则在上述政策指导的基础上进一步清晰ESG现代化企业治理能力提升引导。

  在海外综合服务体系建设方面,当前商务部建立的“走出去”公共服务平台已提供《对外投资合作国别(地区)指南》和覆盖16国《对外投资合作国别(地区)绿色指南》;同时,商务部负责人明确未来将会同有关部门出台更多公共服务产品。

  同时可重点关注中国可持续发展管理技术支持的输出。在围绕高水平的对外贸易规则对接和气候风险治理等方面,可进一步结合“双碳”目标强化有出海能力的企业,在对外投资和合作启动开始即进行温室气体排放、能源等环境足迹追踪专业技术支持和要求,以可持续发展技术输出绿色贸易规则中的中国标准。

  (二)“走出去”企业的ESG专业支持

  支持可持续发展的环境、社会和治理议题具有高度的经济发展阶段、自然资源、属地文化、技术条件、法制环境等特色化和重大议题差异,因而中国企业在“走出去”时亟需包含法律、公司治理、语言和文化、公共关系、生态环境及企业所在行业等跨领域ESG综合能力储备,进行相关服务支持和分工实践。如早在2021年,中财大绿金院发布的《中国基础设施项目第三方市场合作:ESG操作手册》中结合第三方那个市场合作项目开展过程中面临的多方要素挑战设计的ESG要素识别和操作手册,通过DPSIR-ESG“驱动力(Driving Force)—压力(Pressure)—状态(State)—影响(Impact)—响应(Response)”模型,全因果链的动态风险评估方法,探索有效圈定三方市场参与下的ESG议题和项目市场风险。

  图4.ESG 动态评价模型—DPSIR

  资料来源:中央财经大学绿色金融国际研究院整理

  (三)“走出去”企业的ESG主动管理

  包含金融机构在内的“走出去”企业作为中国和东道国(地区)可持续发展的实践主体,除亟需关注上述跨领域的ESG制度性议题外,需重点考虑在实际工作开展环节无法替代的属地交流,包括但不限于经济发展阶段的时差、无法用文字定义的地方价值观、不同社区的文化特点等。金融机构可强化可持续资金压力引导和专业商业模式咨询,企业在“走出去”过程中及时调整ESG议题、绩效追踪和管理模式,支持不发达国家和发展中国家的不同技术和经济条件、基础设施和数字化进程差异阶段的可持续发展商业模式建设。

上一篇:
比亚迪海豹08/海狮08最新预告图 将于一季度亮相
下一篇:
美团投资成立摩骑科技公司
Title