Title
您当前的位置: 首页 > > 文章详细
大唐上市公司重要人事调整
发布时间:2026-01-15

  周克文任广西桂冠电力股份有限公司(以下简称“桂冠电力”}董事长、党委书记。

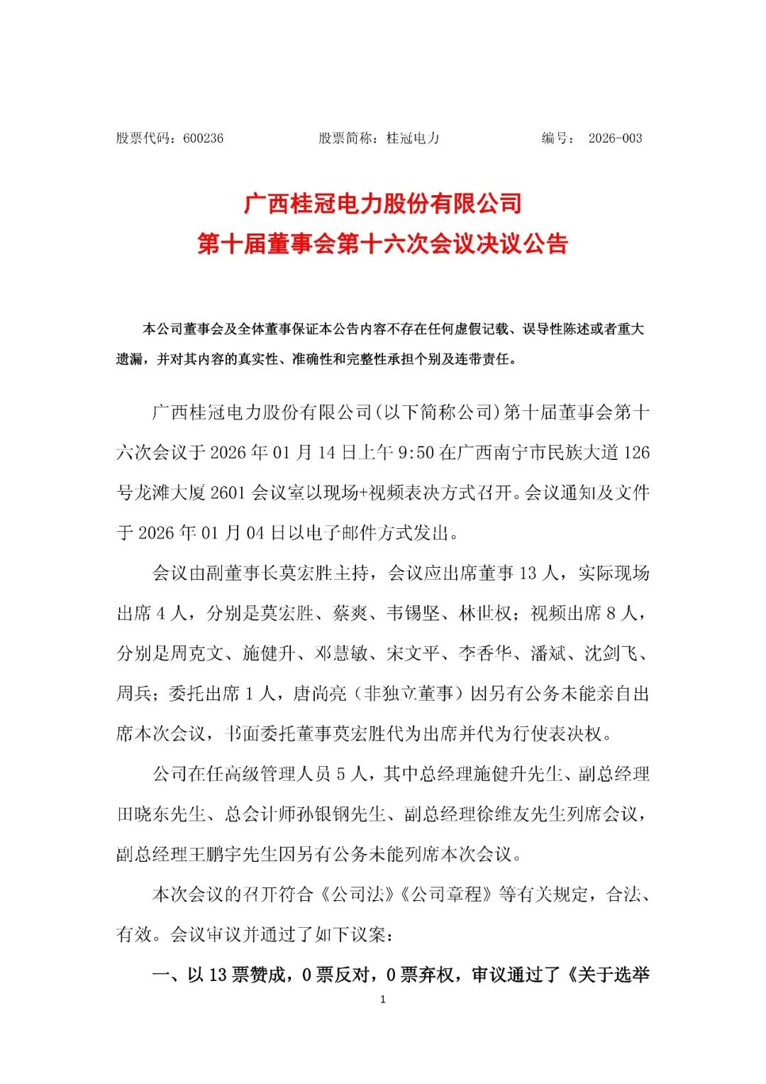
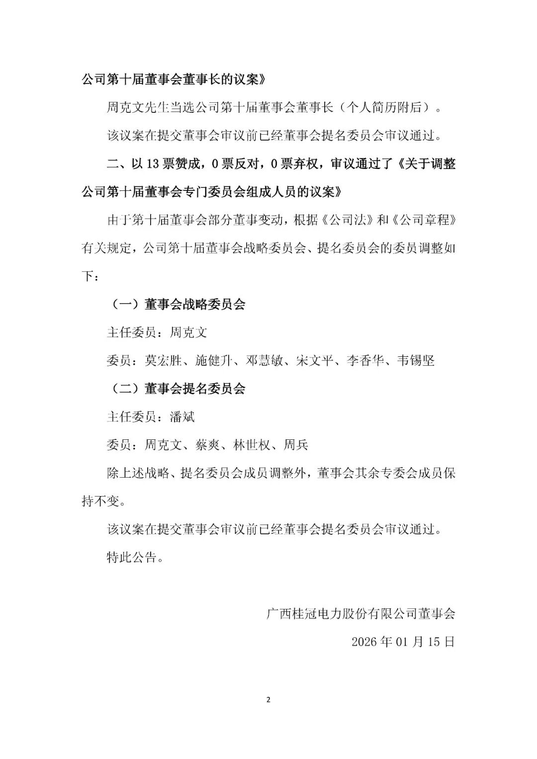
  1月14日,桂冠电力公告,第十届董事会第十六次会议审议通过了《关于选举公司第十届董事会董事长的议案》,周克文先生当选公司第十届董事会董事长。该议案在提交董事会审议前已经董事会提名委员会审议通过。

  周克文还当选董事会战略委员会主任委员,及提名委员会委员。

  公告信息显示,周克文,男,1968年出生,汉族,中共党员,大学学历,正高级会计师。历任大唐呼伦贝尔项目筹建处副主任(主持工作)兼大唐呼伦贝尔能源开发有限公司副总经理(主持工作),大唐吉林发电有限公司计划营销部主任,大唐珲春发电厂厂长,大唐吉林发电有限公司副总经理、党组成员、纪检组长、工会主席,中国大唐集团公司监察部(党组纪检组办公室、巡视工作办公室)副主任,中国大唐集团公司人力资源部副主任,中国大唐集团新能源股份有限公司总经理、党委副书记,中国大唐集团有限公司山西分公司董事长、党委书记,中国大唐集团有限公司人力资源部(党组组织部、全面深化改革办公室)主任,中国大唐集团有限公司总经理助理兼人力资源部(党组组织部)主任。现任中国大唐集团有限公司总经理助理、广西桂冠电力股份有限公司第十届董事会董事长、党委书记。从以上简历信息可以看出,周克文当选为董事长的同时,还担任党委书记。

  据公开资料显示,广西桂冠电力股份有限公司是中国大唐集团旗下以水电开发与运营为主业的上市公司,总部位于广西。该公司以红水河流域梯级开发为核心,拥有大化、百龙滩等水电站,总装机容量超400万千瓦,业务覆盖水电、火电及风电,电力产品主要供应广西电网。

  公司通过多次资产重组实现规模扩张,2013年非公开发行收购龙滩水电85%股权,2015年完成龙滩公司全资收购,装机容量显著提升。其通过整合新疆克州水电、沿渡河水电及烟台东源风电等项目,形成多能互补布局。岩滩水电站扩建后总装机达181万千瓦。控股股东中国大唐集团为公司带来潜在资产注入预期,并参股北部湾银行等金融领域。

上一篇:
阿里AI引爆资本狂欢,盟友石基信息“闷声发财”
下一篇:
胡润:截至2025年5月,中国已有1100多家成立于2000年之后、价值10亿美元以上的公司
Title