Title
您当前的位置: 首页 > > 文章详细
2026年中国钼铁行业市场深度分析及投资战略咨询报告
发布时间:2026-01-15

  随着下游市场需求的不断增长,近两年来我国钼铁供需增长明显。据统计,2024年我国钼铁行业产量为21.77万吨,同比增长5.1%,表观需求量为21.75万吨,同比增长8.05%;截至2025年1-10月我国钼铁产量为20.06万吨,同比增长10.9%,表观需求量为20.11万吨。

  进出口来看,近两年我国钼铁进出口呈下降态势,据统计,截至2025年1-10月我国钼铁进口量为0.56万吨,同比下降13.81%,进口均价为22.8万元/吨;2025年1-10月我国钼铁出口量为0.51万吨,同比下降19.44%,出口均价为22.35万元/吨。

  我国解放前没有钼铁加工工业,钼铁应用全靠进口,解放后经过政府的布局和建设,1957年在苏联援建下,吉林铁合金厂采用炉外法冶炼钼铁合金的投产,标志着我国钼铁依靠进口的历史正式结束。据统计,2023年我国钼铁行业市场规模为517.21亿元,2024年受钼铁价格下降影响,我国钼铁行业市场规模为507.3亿元,同比下降2%,截至2025年1-10月我国钼铁行业市场规模为497.01亿元。

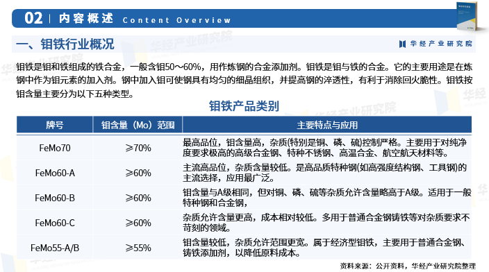
  钼在钢铁工业中有着重要应用,主要用于生产特钢产品,还可应用于军工航天、汽车、新能源设备等行业。近年来随着我国制造业的转型升级,下游行业对于钼的需求量稳中有升,带动钼铁市场价格总体上呈上升趋势。据统计,2024年国内60%钼铁均价23.23万元/吨,较2023年同比增长11.9%,截至2025年1-10月,我国60%钼铁均价为24.72万元/吨。

  华经产业研究院研究团队使用桌面研究与定量调查、定性分析相结合的方式,全面客观的剖析钼铁行业发展的总体市场容量、产业链、经营特性、盈利能力和商业模式等。科学使用SCP模型、SWOT、PEST、回归分析、SPACE矩阵等研究模型与方法综合分析钼铁行业市场环境、产业政策、竞争格局、技术革新、市场风险、行业壁垒、机遇以及挑战等相关因素。根据钼铁行业的发展轨迹及实践经验,精心研究编制《2026-2032年中国钼铁行业发展全景监测及投资潜力评估报告》,为企业、科研、投资机构等单位投资决策、战略规划、产业研究提供重要参考。

  《2026-2032年中国钼铁行业发展全景监测及投资潜力评估报告》对钼铁行业发展环境、市场运行现状进行了具体分析,还重点分析了行业竞争格局、重点企业的经营现状,结合钼铁行业的发展轨迹和实践经验,对未来几年行业的发展趋向进行了专业的预判。是企业、科研、投资机构等单位了解行业最新发展动态及竞争格局,把握行业未来发展方向、提高企业经营效率、做出正确经营决策不可或缺的重要工具。

  本报告数据来源主要是一手资料和二手资料相结合,本司建立了严格的数据清洗、加工和分析的内控体系,分析师采集信息后,严格按照公司评估方法论和信息规范的要求,并结合自身专业经验,对所获取的信息进行整理、筛选,最终通过综合统计、分析测算获得相关产业研究成果。

  报告目录:

  第一章 2021-2025年世界钼铁市场发展现状分析

  第一节 2021-2025年世界钼铁市场发展状况分析

  一、世界钼铁行业特点分析

  二、世界钼铁市场需求分析

  第二节 2021-2025年全球钼铁市场分析

  一、2021-2025年全球钼铁需求分析

  二、2021-2025年全球钼铁产销分析

  三、2021-2025年中外钼铁市场对比

  第二章中国钼铁行业发展现状

  第一节中国钼铁行业发展现状

  一、钼铁行业品牌发展现状

  二、钼铁行业消费市场现状

  三、钼铁市场消费层次分析

  四、中国钼铁市场走向分析

  第二节 2021-2025年钼铁行业发展情况分析

  一、2021-2025年钼铁行业发展特点分析

  二、2021-2025年钼铁行业发展情况

  第三节 2021-2025年钼铁所属行业运行分析

  一、2021-2025年钼铁所属行业产销运行分析

  二、2021-2025年钼铁所属行业利润情况分析

  三、2021-2025年钼铁行业发展周期分析

  四、2026-2032年钼铁行业发展机遇分析

  五、2026-2032年钼铁行业利润增速预测

  第四节对中国钼铁市场的分析及思考

  一、钼铁市场特点

  二、钼铁市场分析

  三、钼铁市场变化的方向

  四、中国钼铁产业发展的新思路

  五、对中国钼铁产业发展的思考

  第三章 2021-2025年中国钼铁市场供需分析剖析

  第一节 2021-2025年中国钼铁市场动态分析

  一、钼铁行业新动态

  二、钼铁主要品牌动态

  三、钼铁行业消费者需求新动态

  第二节 2021-2025年中国钼铁市场运营格局分析

  一、市场供给情况分析

  二、市场需求情况分析

  三、影响市场供需的因素分析

  第三节 2021-2025年中国钼铁所属行业进出口形式综述

  第四节 2021-2025年中国钼铁市场价格分析

  一、热销品牌产品价格走势分析

  二、影响价格的主要因素分析

  第四章中国钼铁行业消费市场分析

  第一节钼铁市场消费需求分析

  一、钼铁市场的消费需求变化

  二、钼铁行业的需求情况分析

  三、2021-2025年钼铁品牌市场消费需求分析

  第二节钼铁消费市场状况分析

  一、钼铁行业消费特点

  二、钼铁行业消费分析

  三、钼铁行业消费结构分析

  四、钼铁行业消费的市场变化

  五、钼铁市场的消费方向

  第三节不同客户购买相关的态度及影响分析

  第四节钼铁行业产品的品牌市场运营状况分析

  第五章中国钼铁行业市场运营状况分析

  第一节 2021-2025年中国钼铁行业市场宏观分析

  第二节 2021-2025年中国钼铁行业市场微观分析

  第六章钼铁行业上下游产业分析

  第一节上游产业分析

  一、发展现状

  二、发展趋势预测

  三、行业新动态及其对钼铁行业的影响

  四、行业竞争状况及其对钼铁行业的意义

  第二节下游产业分析

  一、发展现状

  二、发展趋势预测

  三、市场现状分析

  四、行业新动态及其对钼铁行业的影响

  五、行业竞争状况及其对钼铁行业的意义

  第七章钼铁行业竞争格局分析

  第一节行业竞争结构分析

  一、现有企业间竞争

  二、潜在进入者分析

  三、替代品威胁分析

  四、供应商议价能力分析

  五、客户议价能力分析

  第二节行业集中度分析

  一、市场集中度分析

  二、企业集中度分析

  三、区域集中度分析

  第三节中国钼铁行业竞争格局综述

  一、2021-2025年钼铁行业集中度

  二、2021-2025年钼铁行业竞争程度

  三、2021-2025年钼铁企业与品牌数量

  四、2021-2025年钼铁行业竞争格局分析

  第四节 2021-2025年钼铁行业竞争格局分析

  一、2021-2025年国内外钼铁行业竞争分析

  二、2021-2025年中国钼铁市场竞争分析

  第八章钼铁企业竞争策略分析

  第一节钼铁市场竞争策略分析

  一、2021-2025年钼铁市场增长潜力分析

  二、2021-2025年钼铁主要潜力品种分析

  三、现有钼铁市场竞争策略分析

  四、潜力钼铁竞争策略选择

  五、典型企业产品竞争策略分析

  第二节钼铁企业竞争策略分析

  一、2026-2032年中国钼铁市场竞争趋势

  二、2026-2032年钼铁行业竞争格局展望

  三、2026-2032年钼铁行业竞争策略分析

  第三节钼铁行业发展机会分析

  第四节钼铁行业发展风险分析

  第九章重点钼铁企业竞争分析

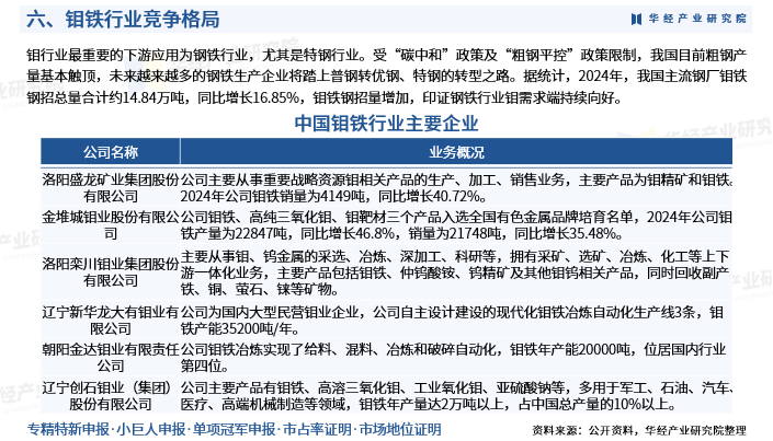
  第一节洛阳盛龙矿业集团股份有限公司

  一、企业概况

  二、竞争优势分析

  三、企业经营状况

  四、企业投资前景

  第二节金堆城钼业股份有限公司

  一、企业概况

  二、竞争优势分析

  三、企业经营状况

  四、企业投资前景

  第三节洛阳栾川钼业集团股份有限公司

  一、企业概况

  二、竞争优势分析

  三、企业经营状况

  四、企业投资前景

  第四节辽宁新华龙大有钼业有限公司

  一、企业概况

  二、竞争优势分析

  三、企业经营状况

  四、企业投资前景

  第五节朝阳金达钼业有限责任公司

  一、企业概况

  二、竞争优势分析

  三、企业经营状况

  四、企业投资前景

  第六节辽宁创石钼业(集团)股份有限公司

  一、企业概况

  二、竞争优势分析

  三、企业经营状况

  四、企业投资前景

  第十章钼铁行业发展趋势分析

  第一节中国钼铁行业前景与机遇分析

  一、中国钼铁行业趋势预测

  二、中国钼铁发展机遇分析

  三、2025年钼铁行业的发展机遇分析

  四、国际形式对钼铁行业的影响分析

  第二节 2026-2032年中国钼铁市场趋势分析

  一、2021-2025年钼铁市场趋势总结

  二、2021-2025年钼铁行业发展趋势分析

  三、2026-2032年钼铁市场发展空间

  四、2026-2032年钼铁产业政策趋向

  五、2026-2032年钼铁行业技术革新趋势

  六、2026-2032年钼铁价格走势分析

  七、2026-2032年国际环境对钼铁行业的影响

  第十一章钼铁行业发展趋势与投资规划建议研究

  第一节钼铁市场发展潜力分析

  一、市场空间广阔

  二、竞争格局变化

  三、高科技应用带来新生机

  第二节钼铁行业发展趋势分析

  一、品牌格局趋势

  二、渠道分布趋势

  三、消费趋势分析

  第三节钼铁行业投资前景研究

  一、战略综合规划

  二、技术开发战略

  三、业务组合战略

  四、区域战略规划

  五、产业战略规划

  六、营销品牌战略

  七、竞争战略规划

  第四节对中国钼铁品牌的战略思考

  一、企业品牌的重要性

  二、钼铁实施品牌战略的意义

  三、钼铁企业品牌的现状分析

  四、中国钼铁企业的品牌战略

  五、钼铁品牌战略管理的策略

  第十二章 2026-2032年钼铁行业发展预测

  第一节未来钼铁需求与消费预测

  一、2026-2032年钼铁产品消费预测

  二、2026-2032年钼铁市场规模预测

  三、2026-2032年钼铁行业总产值预测

  四、2026-2032年钼铁行业销售收入预测

  五、2026-2032年钼铁行业总资产预测

  第二节 2026-2032年中国钼铁行业供需预测

  一、2026-2032年中国钼铁供给预测

  二、2026-2032年中国钼铁产量预测

  三、2026-2032年中国钼铁需求预测

  四、2026-2032年中国钼铁供需平衡预测

  五、2026-2032年中国钼铁产品价格预测

  六、2026-2032年主要钼铁产品进出口预测

  第三节影响钼铁行业发展的主要因素

  一、2026-2032年影响钼铁行业运行的有利因素分析

  二、2026-2032年影响钼铁行业运行的稳定因素分析

  三、2026-2032年影响钼铁行业运行的不利因素分析

  四、2026-2032年中国钼铁行业发展面临的挑战分析

  五、2026-2032年中国钼铁行业发展面临的机遇分析

  第四节钼铁行业投资前景及控制策略分析

  一、2026-2032年钼铁行业市场风险及控制策略

  二、2026-2032年钼铁行业政策风险及控制策略

  三、2026-2032年钼铁行业经营风险及控制策略

  四、2026-2032年钼铁行业技术风险及控制策略

  五、2026-2032年钼铁行业同业竞争风险及控制策略

  六、2026-2032年钼铁行业其他风险及控制策略

  华

  经

  情

  报

  网

  www.huaon.com

  华经情报网隶属于华经产业研究院,专注大中华区产业经济情报及研究,目前主要提供的产品和服务包括传统及新兴行业研究、商业计划书、可行性研究、市场调研、专题报告、定制报告、工业园区大数据、产业链地图、专精特新申报及市场地位证明等。涵盖文化体育、物流旅游、健康养老、生物医药、能源化工、装备制造、汽车电子、农林牧渔等领域,还深入研究智慧城市、智慧生活、智慧制造、新能源、新材料、新消费、新金融、人工智能、“互联网+”等新兴领域。

上一篇:
千问上线任务助理1.0
下一篇:
贵阳以“五个强”为抓手推动商务工作迈上新台阶
Title