Title
您当前的位置: 首页 > > 文章详细
兆易创新港股“上岸”,紫光国芯锁定北交所...多家半导体存储厂商IPO新进展披露
发布时间:2026-01-14

  近期,中国存储芯片行业迎来资本市场的密集动作:兆易创新正式登陆港股,成功实现“A+H“双资本布局。此外,紫光国芯、芯天下、宏芯宇、大普微等企业则通过北交所、创业板(A股)或港股等资本市场冲刺上市。

  这一波上市潮背后,既有人工智能(AI)、汽车电子等新兴需求驱动的行业高增长,也折射出国产存储厂商在技术突破与资本化道路上的加速竞跑。从消费电子到数据中心,从主控芯片到全栈自研,中国存储产业正以资本为杠杆,重塑全球市场的新格局。

  兆易创新港股敲钟,A+H股合计市值超3100亿元

  2026年1月13日,国内存储芯片厂商兆易创新正式登陆港股,实现“A+H”双资本布局。从上市首日表现来看,兆易创新开盘价报235港元/股,较发行价大涨45.06%。截至1月14日上午A股收盘,兆易创新A+H股总市值超3100亿元,其中A股市值约1794亿元,港股市值1568亿港元(约合人民币1402.69亿元)

  根据配发结果,兆易创新此次全球发售2891.58万股股份。其中,香港发售289.16万股,占10%,国际发售2602.42万股,占90%,最终发售价为每股162港元,通过全球发售所得款项总额约46.84亿港元,所得款项净额约为46.11亿港元。

  兆易创新此次募集资金将用于持续提升研发能力、战略性行业相关投资及收购、全球战略扩张及加强全球影响力、提高营运效率、营运资金及其他一般企业用途。其中,战略投资与收购将重点关注与AI端侧及汽车应用相关领域的模拟芯片、SoC或符合产业发展趋势的其他集成电路设计企业。

  资料显示,兆易创新成立于2005年,是一家多元芯片的集成电路设计公司,主要为客户提供包括Flash、利基型动态随机存取存储器DRAM、微控制器MCU、模拟芯片及传感器芯片等多样化芯片产品,可用于消费电子、汽车、工业应用、个人电脑PC及服务器、物联网、网络通信等领域。

  受益于消费电子市场需求复苏及相关产业支持政策,消费终端需求稳步释放;同期,AI的发展持续拉动PC、服务器、汽车电子等领域需求增长,当前,兆易创新经营情况持续向好。

  财报显示,2025年前三个季度,公司共实现营业收入68.32亿元,同比增长20.92%;归属于上市公司股东的净利润10.83亿元,同比增长29.59%;归属于上市公司股东的扣除非经常性损益的净利润为10.42亿元,同比增长30.18%。

  紫光国芯开启IPO辅导,目标锁定北交所

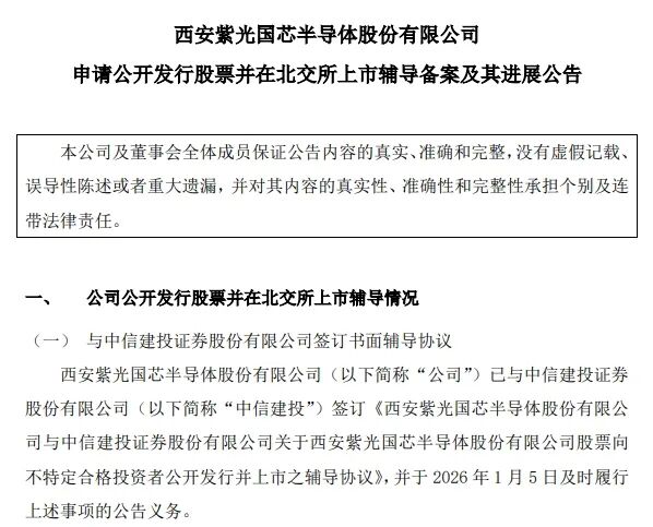
  2026年1月5日,西安紫光国芯半导体股份有限公司(简称“紫光国芯”)正式启动A股上市筹备,进入辅导期。与此前大多数半导体厂商选择在科创板上市不同,此次紫光国芯将目标锁定北交所。

  据中国证监会官网披露,紫光国芯已向陕西证监局报送了向不特定合格投资者公开发行股票并上市的辅导备案申请材料,辅导机构为中信建投。

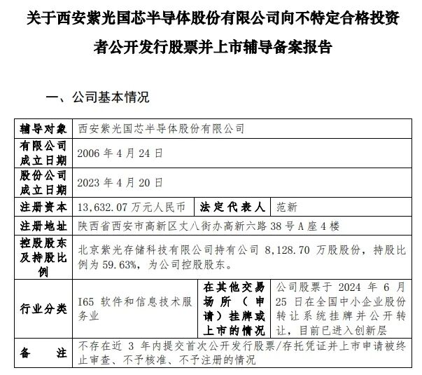
  资料显示,紫光国芯前身为成立于2004年德国英飞凌西安研发中心的存储事业部,2006年分拆成为独立的奇梦达科技西安有限公司,2009年被浪潮集团收购并改制更名为西安华芯半导体。

  2015年,紫光集团旗下紫光国微收购西安华芯半导体并更名为西安紫光国芯。2019年12月,经过重组,西安紫光国芯半导体并入北京紫光存储科技有限公司。2022年紫光集团实控人变更为智广芯控股。自此西安紫光国芯踏上发展新征程。

  紫光国芯在辅导备案报告中提到,公司股票于2024年6月25日在全国中小企业股份转让系统挂牌并公开转让,目前已进入创新层。

  股权方面,北京紫光存储科技有限公司持有紫光国芯8,128.70万股股份,持股比例为59.63%,为公司控股股东,上市公司紫光国微为第二大股东,持股比例为6.78%。

  从业绩表现来看,近年来在市场需求推动下,紫光国芯营收持续增长。数据显示,2023年、2024年及2025年上半年,紫光国芯分别实现营收9.14亿元、12.10亿元、7.50亿元,同期对应的营收同比增幅分别为-60.56%、32.42%、38.64%;同期的归属净利润分别为-1.99亿元、-2438.43万元、568.3万元,归属净利润同比增幅分别为-258.55%、87.74%、139.54%。

  目前紫光国芯注册资本1.36亿元,隶属新紫光集团,是以存储技术为核心的产品和服务提供商,核心业务涵盖存储颗粒产品、存储KGD产品、模组和系统产品、定制大带宽DRAM产品和CXL主控芯片产品,以及集成电路设计开发服务,产品广泛应用于计算机、服务器、移动通讯、消费电子及工业控制等领域。

  创业板折戟,芯天下转战港股

  近日,此前曾在创业板折戟的存储厂商芯天下技术股份有限公司(下称“芯天下”)正式转道港股冲刺上市。

  据港交所文件,2026年1月9日,芯天下正式向港交所递交上市申请书,联席保荐人为广发证券和中信证券。

  资料显示,芯天下成立于2014年,专注于通用型芯片的研究与开发、设计与销售,核心产品为代码型闪存芯片,并辅以覆盖模拟芯片及MCU的产品线,其中,代码型闪存芯片涵盖NOR Flash、SLC NAND Flash和MCP。产品广泛应用于网络通讯、AI通讯、消费电子产品、智能家居、物联网、工业医疗、汽车电子产品及计算机与周边设备等领域。

  经营业绩方面,招股书显示,2023年、2024年及2025年前三个季度(1-9月),芯天下收入分别为人民币6.63亿元、4.42亿元以及3.79亿元。净利润方面,芯天下2023年及2024年分别录得亏损净额为人民币1400万元及3700万元,而在2025年前三个季度,其净利润为840万元,成功实现扭亏为盈。

  值得一提的是,芯天下在招股书中披露,公司曾于2022年4月向深交所提交A股上市申请,不过,考虑到A股上市申请的审批程序预期需时较长且存在不确定性,可能对本集团的业务营运造成不利影响,公司于2023年12月30日主动撤回A股上市申请。

  宏芯宇港股IPO,已提交上市申请

  2026年1月1日,深圳宏芯宇电子股份有限公司(下称“宏芯宇”)向联交所主板提交上市申请,中信建投国际是其独家保荐人。

  资料显示,宏芯宇成立于2018年,专注于存储芯片产品的研发、生产、测试及销售,核心产品分为嵌入式存储、固态硬盘、内存产品、移动存储四大类,可广泛应用于消费电子、汽车电子、服务器及人工智能等众多的高、精、尖行业领域。

  目前,宏芯宇已成功进入小米、传音、OPPO、vivo、TCL、小度等消费级应用场景领域的知名企业供应链。此外,宏芯宇近年来发力车用电子市场,已成功进入汽车制造商的Tier 1供应商供应链,预计于2026年实现企业级应用场景存储产品的量产。

  经营业绩方面,近年来,宏芯宇收入保持相对稳定。2023年、2024年及2025年前三个季度(1-9月)宏芯宇分别实现营收87.81亿元、87.18亿元及77.44亿元,期内利润分别为-1.17亿、4.83亿元和3.51亿元,成功于2024年实现扭亏为盈。

  自成立以来,宏芯宇完成了多轮融资,投资方包括中芯国际旗下投资平台中芯聚源、TCL、合肥产投、厦门联合资本、深投控、深圳高新投、昆桥资本等多家国资及产业机构。据介绍,宏芯宇已具备自主设计与开发主控芯片的能力。除已进入量产阶段的主控芯片外,其自主设计研发的主控芯片共有七款型号,分处送样、流片及后端设计等不同研发阶段。

  大普微IPO闯进“注册关”,18.78亿元投向企业级SSD业务

  深交所官网显示,深圳大普微电子股份有限公司(以下简称“大普微”)创业板IPO状态于2025年12月29日更新为“提交注册”。

  大普微成立于2016年,主要从事数据中心企业级SSD产品的研发和销售,是国内极少数具备数据中心企业级SSD“主控芯片+固件算法+模组”全栈自研能力并实现批量出货的半导体存储产品提供商。

  据官方介绍,大普微专注数据中心企业级SSD,报告期内企业级SSD销售收入占主营业务收入比例在99%以上,产品代际覆盖PCIe 3.0到5.0。报告期内,该公司企业级SSD累计出货量达4,900PB以上,其中搭载自研主控芯片的出货比例达75%以上。

  随着公司市场开拓和下游客户数量不断增加,以及AI大模型等下游应用场景的蓬勃发展,大普微实现营业收入规模快速增长,2022年至2024年主营业务收入复合增长率为57.66%,其中2024年的主营业务收入为9.61亿元。

  招股说明书(注册稿)显示,大普微此次IPO拟募集资金18.78亿元,将投入下一代主控芯片及企业级SSD研发及产业化项目(约9.58亿元)、企业级SSD模组量产测试基地项目(约2.2亿元)以及补充流动资金(7亿元)。

  大普微在注册稿中提到,公司于2024年12月最后一轮完成增资时估值为68.10亿元,综合考虑同行业上市公司估值情况,公司预计市值不低于50亿元。

  结语

  存储芯片作为数字经济的“基石”,其国产化进程与资本市场的深度绑定,标志着中国半导体产业从技术追赶迈向生态构建与市场拓展的关键阶段。当前,AI、物联网等场景持续渗透,加上资本市场的助力,未来国产存储厂商在全球半导体产业链中的话语权有望进一步提升。

上一篇:
超6000家企业参与,“广货行天下”春季行动将于明日启动
下一篇:
强强联合 健康同行︱新华保险、好想你合作发布仪式圆满举行
Title