Title
您当前的位置: 首页 > > 文章详细
破立之道:河南省产业升级、债务攻坚及国企转型实例新观察
发布时间:2026-01-14

  "主要内容

  1、产业转型、区域格局与经济财政表现:近年河南省围绕“7+28+N”重点产业链,推动产业结构逐步从“传统依赖”向“新旧动能协同”转型,各地市逐步形成“核心引领、区域协同、特色凸显”的产业布局,2024年以来全省GDP增势有所改善,但财政收入增长乏力。“十四五”期间,河南省聚力打造“7+28+N”重点产业链,通过招商引资、科技创新、区域协同等多方面举措,围绕重点产业链,推动集群规模扩张与质效提升,全面加快培育和发展新质生产力。2024年重点产业链对经济增长的拉动作用日渐凸显,“7+28+N”重点产业链群规上工业增加值增长9.5%,对工业增长的贡献率达72.4%,推动GDP增速回升至5.1%,2020年以后首次超过全国平均水平,2025年前三季度 GDP增速进一步增加至5.6%,高于全国平均水平0.4个百分点。各地市依托“一主两副、四区协同”的区域发展格局,逐步形成“核心引领、区域协同、特色凸显”的产业布局。财政收入方面,河南省一般公共预算收入在全国处于中等偏上水平,但受上年基数较高、减税政策翘尾减收及房地产市场持续低迷等因素影响,2024 年同比下降2.6%,2025年1-9月同比小幅增长0.1%,增长乏力。各地财政实力分化显著,省会郑州市领先地位持续巩固。

  2、区域债务管控与化解:河南省城投债呈净融出状态,近年多措并举化解债务风险,融资平台有序退出,债务压力有所缓解。河南省政府债务余额全国排名靠前,债务率水平较高,存续城投债规模较大,2024年以来在“控增化存”的背景下,河南省城投债供给持续收紧,新发行规模持续缩量,呈净融出状态,利差水平呈震荡下降趋势,但在中部6省处于较高水平。河南省通过制定专项方案、债务置换、分类推进风险化解等多种措施,切实防范化解政府债务风险,2024年118家企业隐债清零并退出融资平台,新发行城投债期限3年及以上占比较高,票面利率有所下降,债务压力逐步缓解。

  3、国企转型:河南省积极推动城投市场化转型,通过整合国有企业、组建地方产投平台、传统城投业务转型等方式,优化产业布局,提高运营效率,实现新增融资。近年河南省积极推动地方国企整合转型,省属国企主要围绕经济布局优化和发展战略进行专业领域的资产和业务整合,地级市以政府平台整合为主,转型方式包括整合自身既有的经营性资源、寻求政府划拨经营性资产等方式组建地方产投平台或传统城投业务转型等,其中郑州市通过平台整合实现新增发债主体数量及发行规模领先,其他部分地级市国企转型节奏偏慢,建议可借鉴现有产投组建及城投转型实践经验,结合地区资源禀赋、产业基础与经营性资源以明确转型路径。

  "

  一、河南省产业转型、

  区域格局与经济财政表现

  1、经济发展与产业情况

  河南省资源禀赋突出,人口总量大,以资源型和劳动密集型产业为主,产品附加值偏低,产业结构转型步伐较缓,导致GDP增速放缓;近年围绕“7+28+N”重点产业链,推动产业结构逐步从“传统依赖”向“新旧动能协同”转型,成为经济增长的核心引擎

  河南省地处中原腹地,是全国重要的综合交通枢纽,素有“九州腹地、十省通衢”之称。资源禀赋突出,是我国最重要的粮食生产基地之一,肩负保障国家粮食安全的重任。矿产资源丰富,是我国重要的矿业大省之一。人口总量大,常住人口总量长期位居全国前三,2024 年末常住人口约 9,800 万人,常住人口城镇化率为59.22%,较全国常住人口城镇化率(67.00%)较低,城镇化发展推进空间较大。

  凭借自身资源及人口优势,河南省形成相对完备的工业体系,主要以资源型和劳动密集型产业为主,包括煤炭、有色金属、食品及在相应产业基础之上衍生的机械设备、电力、电子等。作为传统农业大省,河南省产业结构中农业占比高但附加值低,工业方面由于传统支柱产业相对饱和,近年承接产业转移的人力、土地、环境等方面的低成本优势渐失,工业总体上处于价值链低端,面临传统产业转型压力。2020-2023年GDP增速放缓,普遍低于全国平均水平。为此,河南省着力推动转型升级,加快发展新兴产业。针对河南省产业集群效应尚未充分发挥的短板,近年河南省相继发布了《河南省建设制造强省三年行动计划(2023-2025年)》、《河南省人民政府办公厅关于印发河南省转型升级试点开发区培育办法的通知》、《进一步深化先进制造业和现代服务业融合发展行动实施方案(2024-2027年)》、《河南省培育壮大战略性新兴产业和前瞻布局未来产业行动计划》等多项重要政策,聚力打造新材料、新能源汽车、电子信息、先进装备、现代医药、现代食品、现代轻纺7个先进制造业集群28个重点产业链,构筑河南制造核心竞争优势。

  河南省通过招商引资、科技创新、区域协同等多方面举措,围绕全省 “7+28+N” 重点产业链,推动集群规模扩张与质效提升,全面加快培育和发展新质生产力。招商引资方面,2024年河南省招商引资签约项目3,132个,签约金额达1.49万亿元,其中亿元以上项目1,323个,占比42.2%。重点招引链主型企业,引入比亚迪扩产、宁德时代洛阳基地等重大项目,推动郑州航空港区建设千亿级新能源汽车产业集群,带动 40 余家上下游配套企业集聚;航天宏图总部落户河南,建设全国领先的商业遥感卫星研发基地,推动航天信息产业从“零”到“一”突破。科技创新方面,以中原科技城、中原医学科学城、中原农谷为核心的科技创新大格局持续拓展,2024年国家数据要素综合试验区获批建设,河南空港智算中心揭牌投运,超短超强激光平台主体工程、智能医学研究设施等创新平台建设加快推进,智慧岛科创服务体系持续完善,促进创新型企业加速成长。2024年省实验室总量达到20家,并建有6家省产业技术研究院,全省研究与试验发展(R&D)经费投入预计连续4年超千亿元。区域协同方面,河南省通过郑州都市圈的协同创新,推动区域新质生产力发展。郑开汽车、许港精密制造、郑新高技术、郑焦智造等重点产业带的布局逐步完善,协同创新成效显著。依托洛阳的工业基础,协同周边区域推进高端装备制造等产业的技术攻关与成果转化;南阳则联动周边强化生物医药等产业的协同布局,形成各区域优势互补的产业协同格局。

  受益于工业经济转型升级与新质生产力的逐步释放,重点产业链对经济增长的拉动作用日渐凸显。2024年河南省GDP增长5.1%,略高于全国平均水平(5.0%);规上工业增加值同比增长8.1%,高技术制造业和战略性新兴产业分别增长12.0%和9.2%,“7+28+N”重点产业链群规上工业增加值增长9.5%,对工业增长的贡献率达72.4%,其中新能源汽车、电子信息、新材料等产业增速均超10%,成为增长核心动力。投资方面,2024年全省工业投资同比增长21.6%,其中高技术制造业投资增长20.9%,航空航天器及设备制造业投资激增2.6倍,计算机及办公设备制造业投资增长1.7倍,为未来产业布局奠定基础。新产品供给快速提升,2024年全省集成电路、锂离子电池、服务器、光电子器件、电子计算机整机、工业机器人等新产品产量分别同比增长2.5倍、84.3%、32.2%、32.0%、31.6%和15.6%。2025年前三季度河南省 GDP增速进一步提升至5.6%,高于全国平均水平0.4个百分点。

  河南省依托“一主两副、四区协同” 的区域发展格局,形成 “核心引领、区域协同、特色凸显”的产业布局,2024年各地级市经济增速呈现“核心引领、梯度分化”特征

  从区域发展情况看,省会郑州市作为全省经济引擎,GDP省内遥遥领先,同比增长5.7%,形成了电子信息、汽车、装备制造、现代食品、铝加工等多个千亿级产业集群,2024年规模以上工业增加值同比增长10.5%,其中汽车及装备制造业增速高达28.2%,电子信息、铝加工等主导产业贡献显著;新兴产业也逐渐显现出强劲活力,高新技术产业和战略性新兴产业分别增长13.7%和10.1%,为郑州未来经济发展注入了新的动能。

  洛阳、南阳作为省域副中心城市,经济体量较大,其中洛阳作为传统工业城市,工业基础雄厚,上市公司市值位居全省第一位,但近年由于有色、石化、重型装备等传统重工业增长乏力,新兴产业(如新能源汽车、新材料)占比较低尚未完全形成新支撑,导致经济增速放缓。目前洛阳市积极推进传统产业转型升级与新兴产业培育壮大,已形成新能源和新材料两大千亿级产业集群,构建了“一廊引领,两翼协同,三圈联动”的市域生产力总体格局,推动区域生产力圈层式布局、点轴式发展。南阳以“中医药+新能源”为核心,在做优做强食品加工业、拓展农产品物流业和打造千亿级中药材产业集群的同时,着力构建“优势类+成长型+新赛道”的“333”战略性新兴产业体系。

  其他地市方面,开封、许昌、新乡、焦作作为郑州“近邻”, 围绕郑州都市圈发展战略,以 “功能疏解、产业配套、交通联动” 为核心,形成与郑州互补的产业格局。其中,开封市汽车零部件产业支撑郑州整车制造;承接郑州食品产业的原料初加工环节,构建起“开封加工原料、郑州做终端食品” 的协同链条。许昌形成汽车零部件适配整车集群,与郑州汽车产业形成“整车+核心部件”的配套互补;建设中原生命健康谷,形成“郑州研发、许昌转化”的生物医药产业互补格局。新乡以起重机械、精密铸锻件为优势,为郑州大型装备提供配套装备和关键部件,完善装备制造产业链。焦作则发力建设中部新能源材料基地,锂电池电解液关键材料六氟磷酸锂产销量全球领先,适配郑州新能源整车的生产需求,形成“郑州造整车、焦作供核心材料”的互补格局。

  商丘、周口作为豫东的区域中心,依托区位或资源优势,打造跨省域辐射的特色产业集群,同时作为农业大市承担农业保障功能。商丘坐拥交通枢纽与煤炭资源优势,依托“豫东粮仓”优势,形成了装备制造、纺织服装制鞋、食品加工等支柱产业,同时借助交通枢纽优势,冷链物流、跨境物流等快速发展,助力区域成为豫东对外开放的重要节点。周口是全省第一产粮大市,纺织服装、粮食精深加工、火锅食材、预制菜等十大百亿级特色优质产业集群规模持续扩大,同时凭借内河航运形成独特临港经济,构建“水铁公空” 一体综合交通枢纽,对接郑州航空港和郑欧班列,叠加电商平台入驻效应,临港经济带动商贸物流繁荣,快递业务总量增速位居全省第一,2024年GDP增速全省第二。

  平顶山、三门峡、信阳、驻马店依赖矿产资源或生态优势,在转型中培育新动能。平顶山依托丰富的矿产资源打造新材料与装备制造产业集群,但由于过于依赖资源型产业,受市场需求波动影响较大,2024年GDP增速全省最低。三门峡黄金、铝土矿等金属储量突出,形成从传统矿产加工到高端新材料的完整产业体系。信阳市坐拥优质农业与文旅资源,聚焦绿色低碳与特色农业构建产业体系。驻马店是全国重要的农产品加工基地,耕地资源丰富且中药材等物产充足,形成农产品加工为主、特色装备制造为辅的产业格局。

  漯河、鹤壁、济源、濮阳“小而精”,细分领域领跑。漯河、鹤壁、济源、濮阳经济体量较小,但2024年GDP均实现较快增长,其中漯河作为中国食品名城,近年来食品行业受益于国内消费升级和外贸增长,企业扩产带动经济增长,同时智能制造等新兴产业发展加快,提升工业增加值贡献率,2024年GDP增速省内第一。鹤壁构建了“3+3”主导产业体系,在商业航天、电子电器、镁基新材料等领域成绩亮眼。济源作为国家发改委支持建设的全国首个全域产城融合示范区,以有色深加工、钢铁及装备制造为核心,在有色金属细分领域占据绝对优势。濮阳依托中原油田的资源优势,布局了制氢-储氢-燃料电池的全产业链,全力打造成为“中原氢城”。

  2、财政实力与政府债务情况

  2024年河南省一般公共预算收入下滑明显,政府性基金收入延续下降态势,财政自给能力较弱,上级补助对综合财力贡献大;因经济发展水平差异,河南省各地财政实力分化显著,省会郑州市财政领先地位持续巩固

  河南省一般公共预算收入在全国处于中等偏上水平,2024年实现一般公共预算收入4,398.9亿元,同比下降2.6%,2025年1-9月一般公共预算同比小幅增长0.1%,增长乏力。分结构来看,受上年基数较高、减税政策翘尾减收及房地产市场持续低迷等因素影响,税收收入为2,735.5亿元,同比下降4.2%;作为农业大省和传统工业省份,产业整体税收贡献偏低,收入质量有待提升。作为人口大省,河南省着力保障基本民生和重点领域支出,其中教育、社会保障和就业、卫生健康、农林水、一般公共服务支出规模较大,财政自给能力较弱,2024年财政自给率近一步下降2.5个百分点至38.38%,处于较低水平,对中央转移支付较为依赖,近年河南省上级补助收入增长较快,2024年获得上级补助收入5,942.33亿元,占综合财力的45.48%,贡献度较高。由于房地产市场仍处调整期,房企拿地意愿不足,土地市场表现低迷,国有土地使用权出让收入继续下降,拖累整体基金收入水平,2024年政府性基金预算收入1,856.9亿元,同比下降2.9%,由于2023年降幅较大形成了较低的基数以及2024年下半年以来国家和地方政府出台了一系列房地产市场支持政策推动土地市场回暖,降幅有所收窄。

  分地级市来看,河南省下辖各市一般公共预算收入规模总体序列与经济总量比较存在差异,主要系各地资源禀赋和产业结构不同影响,2024年仅洛阳、安阳等7个地市实现了增长,其余11个地市均为负增长。具体来看,郑州市规模优势明显,以1,155.04亿元的一般公共预算收入稳居全省首位,占全省的26.26%,是全省唯一破千亿的地级市;洛阳市以406.96亿元位居第二;南阳、许昌、开封、焦作等地市降幅较大,其中开封市传统产业增长乏力,文旅产业作为近年来着力发展的特色产业,虽增速加快,但创税能力相对有限,导致收入锐减;南阳、许昌、焦作等地由于经济结构调整压力较大、投资与消费乏力等因素导致财政收入下降,排名不同程度下降;周口、安阳、三门峡、漯河等地市得益于经济增长的带动、产业结构的优化以及招商引资政策支持等因素,一般公共预算收入增长幅度均高于全国平均水平,排名有所提升。

  2024年河南省地方政府债券发行量加大,政府债务规模继续快速扩张;郑州市债务体量稳居首位,商丘、洛阳、周口市政府债务规模高速攀升

  债务方面,2024年河南省政府债务规模持续扩张,债务存量处于全国各省市中上游水平。截至2024年末,河南省地方政府债务余额为2.13万亿元,较上年末增长19.08%,增速维持较高水平,总体债务规模在全国排名升至第6位。随着债务扩张,河南省经济财力对债务保障程度有所弱化,2024年末河南省地方政府债务余额是当年一般公共预算收入的4.84倍,位列全国第13位,较上年前移7位。债务率方面,2024年河南省地方政府债务率为全国排名(从高到低)第6位,广义债务率全国排名(从高到低)第12位,债务率水平较高。

  分地级市来看,郑州市以3,938.82亿元的债务体量稳居首位,占全省债务的比重为18.49%;洛阳市政府债务规模高速攀升,2024年末债务规模达1,549.45亿元,同比增长28.82%,升至全省第二,较第三位的南阳市(1,452.19)差距有所拉大;周口、商丘债务增速分别位列全省第一和第三,当年债务规模首次突破1,000亿元;其余地市债务规模均不同程度的增长,济源市以180.09亿元规模仍居末位。债务率方面,各地市地方政府债务率均控制在300%以下,其中鹤壁、许昌较高,广义债务率大部分地级市有所提升,其中郑州、许昌、开封高于全省平均水平,政府债务负担较重。

  二、河南城投债发行

  及融资状况

  2024年以来,河南省城投债整体呈净融出状态,城投债利差在中部地区处于偏高水平,河南省通过制定专项方案、债务置换、分类推进风险化解等多种措施,切实防范化解政府债务风险,有序退出融资平台,债务压力逐步缓解。

  1、债市表现

  2024年以来,河南省新发行债券规模和净融资持续缩量,绝大多数地级市城投债净融资额为负。2024年以来,为积极响应中央化债政策,河南省城投债供给持续收紧,新发行债券规模和净融资持续缩量,2024年河南省城投企业新发行债券规模为1,939.43亿元,同比下降16.93%,2025年1-11月新发行债券规模进一步下降至1,518.81亿元。城投债净融资额由正转负,2024年净偿还145.83亿元,2025年1-11月净偿还增加至326.04亿元,且净融出规模高于各省平均。从各地市来看,2024年洛阳市债券净融资规模较大,济源、安阳、濮阳、驻马店、新乡、漯河呈净融入状态,其余地市债券融资净流出,其中郑州城投债净融出规模尤为显著,超过90.00亿元。

  河南省存续城投债规模排名较靠前,郑州市存量规模最大,漯河市短期偿付压力相对较大。截至2025年12月2日,河南省存续城投债券余额合计4,050.98亿元,在全国各省份中排名第10,较为靠前,较2024年末下降6.8%,呈现出一定压降态势。从区域分布来看,城投债发行较为分散,其中郑州市存量规模最大,为1,477.7亿元,占比36.48%;洛阳市存量规模为700.36 亿元,占比17.29%,其余区域存量规模占比均不超过10%。从主体级别分布来看,AA+主体存量规模占比最高。从期限分布来看,剩余期限在3 年以内的债券规模达到2,584.25 亿元,占比达到63.79%,中短期来看,存在一定的偿债压力。分地域来看,商丘市、南阳市城投债压力集中在中期,漯河市到期期限1年内的占比53.07%,为河南省下属地级市中最高,短期债务偿付压力相对较大。

  河南省利差震荡下降,但在中部6省处于较高水平。利差表现方面,随着各项化债措施落实,2024年以来河南省城投债利差整体呈震荡下行走势,但由于河南省债务规模相对较大,近年经济发展有所放缓,部分地级市的经济发展质量和综合财力仍存在客观差距,城投债利差在中部6省中处于较高位置,且高于全国平均水平,在当前发行利率普遍下行的背景下,河南省城投债存在一定利差挖掘空间。分地级市看,郑州市经济财力较强,三门峡市债务负担较小,城投债利差处于较低水平;济源市作为省直辖县级市,经济财政实力偏弱,信用利差全省最高,濮阳、信用、开封等地方产业升级转型相对较慢,综合财力偏弱,利差水平较高。

  2、债务管控情况

  制定专项方案,筑牢化债制度根基。河南省国资委于2021年8月印发《关于加强省管企业债务风险管控工作的实施意见》,提出了“631 债务偿还机制”,即:提前 6 个月制定还款计划、提前 3 个月落实资金来源、提前 1 个月备足偿债资金,通过将企业债务风险前置防控,是河南省修复区域信用、强化国企债务管控的关键举措。2024年,河南省印发《河南省地方债务风险防范化解“1+7”工作方案》,该方案已获国务院批复,是河南近年化债的核心指导性文件。方案统筹各类资金资产资源,推动隐性债务逐步缩减,同时助力 22 个县市成功入选财政部隐性债务风险化解试点。此外,方案还衔接中央置换债券等政策,为全省债务化解搭建了系统性框架,推动融资平台数量和债务规模逐年压降。

  活用债券工具,高效置换与补充财力。河南省抢先发力置换隐性债务,2024 年财政部相关政策发布仅 4 日后,河南省就率先发行 318 亿元再融资专项债置换存量隐性债务,全年累计争取置换债券 1,227 亿元,且于年底前全部支出使用完毕,发行规模位居全国第4,2025年10月末,河南省已发行用于置换存量隐性债务的再融资专项债8批共1,150.81亿元,通过发行20年、30年期的超长期债券,将短期偿债压力平滑到未来数十年,将原有高息债务置换为利率约 2%左右的低息债券,显著节约了利息支出,在优化债务结构、降低融资成本、缓解财政压力等方面发挥了积极作用;另一方面积极补充化债财力,2024年及2025年前三季度分别争取到 520 亿元和156亿元补充政府性基金财力债券,缓解政府资金周转压力。

  分类推进风险化解,聚焦重点领域清欠。针对不同领域债务精准施策。在金融领域,争取中央专项借款支持中小金融机构风险化解,推进村镇银行涉案资产处置,同时统筹推动中小银行清收不良资产、清理问题股东,加快河南农商行组建进程;在企业账款方面,开展清理拖欠企业账款专项行动,2025 年发行 169.8 亿元解决政府拖欠企业账款债券;在房地产领域,健全合规房地产项目“白名单”制度,推进“保交楼”工作,基本完成两批专项借款项目交付,加快征收安置问题项目整改。

  有序退出融资平台,债务压力有所缓解。特殊再融资债在缓解平台公司短期债务压力方面发挥了重要作用,而融资平台的市场化转型与压降更是当前化解地方政府隐性债务、在发展中化债的重要举措。2024年河南省118家企业隐债清零并退出融资平台。此外,2024年以来共有28家企业在其发行相关募集说明书等材料中声明为市场化主体的城投平台,其中郑州、开封、洛阳和周口宣布“市场化主体”的平台较多,上述28家市场化平台发行较为活跃,2025年1-11月累计发行规模约880亿元,占全部新发行债券的比重约60%,募集资金用途以借新还旧为主,再融资较通畅。2025年1-11月新发行城投债中发行期限3年以上(含)的占比为78.10%,平均票面利率约2.68%,较2024年新发行城投债票面利率下降36bp,融资成本降低,债务压力有所缓解。

  三、区域国资平台

  整合及转型情况

  近年河南省积极推动区域平台整合转型,省属国企主要围绕经济布局优化和发展战略进行专业领域的资产和业务整合,地级市以平台整合为主,郑州市通过平台整合实现新增发债主体数量及发行规模领先,部分地级市国企转型节奏偏慢,建议借鉴现有产投组建及城投转型实践经验,结合地区资源禀赋、产业基础与经营性资源以明确转型路径

  1、区域平台整合转型的相关政策

  河南省城投平台数量较多,面临融资政策收紧、债务压力增大以及经营性现金流不足等问题。尽管近年通过化债资金支持,平台短期债务压力有所缓释,但现阶段化债措施以清偿隐债、展期降息经营性债务为主,债务总量压降幅度相对有限,国有资产盘活并基于区域资源推动平台公司提高自身造血能力是未来发展的必由之路。2024年3月,河南省政府工作报告明确提出要分类推进融资平台转型,并将其作为防范化解隐性债务风险的重要举措。2024年12月,《2024年河南省地方政府投融资平台转型发展报告》发布,提出了城投转型要关注以下四个方面:第一,转“早”,城投实体化、产业化转型是必然选择,及早进行转型更有利于发挥市场主体的带动作用,但要将转型质量放在首位;第二,转“准”,在城投平台谋划转型时,应综合考虑当地资源禀赋、产业发展规划、产业链的成熟度和支柱产业的优势,以及政策背景等因素,合理调整职能定位;第三,转“真”,业务要实体运营、规范运作,对照上市公司,产业化主体对于业务经营、财务数据、信息披露的要求更为规范,同时内控制度必须同步转型;第四,转“稳”,存量要平稳化解、妥善处置,存量隐债能消则消,平台名单应退尽退。

  2、区域平台整合转型的路径与最新进展

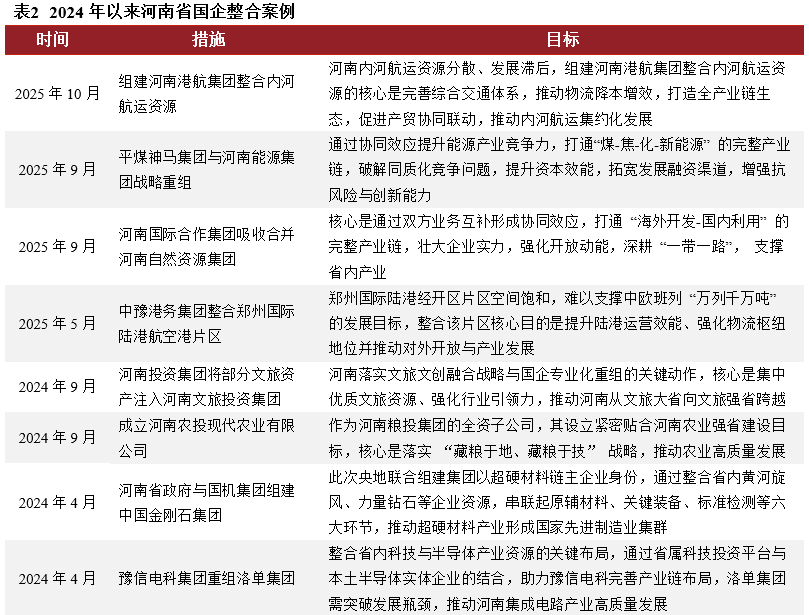
  河南省国企转型的类型主要分为产业经营主体整合、组建地方产投平台、传统城投业务转型3类。产业经营主体整合主要体现为省属国企,近年为推进国有经济布局优化,提高资源利用效率,围绕能源、钢铁、文旅、科技等多个重点领域推进国企整合。2024年1月,河南省人民政府国有资产监督管理委员会(以下简称“河南省国资委”)整合河南钢铁集团,以安钢集团为主体组建,打造一流大型钢铁企业集团。2024年4月,豫信电科集团重组洛单集团,有助于强化其在半导体等科技领域的资源整合能力,为后续中原算力谷建设等重大项目提供更坚实的技术与产业支撑。2024年9月,河南投资集团将 5A 级景区林州太行大峡谷、星级酒店红旗渠迎宾馆等文旅资产组团注入河南文旅投资集团,进一步壮大其资产规模与运营实力,推动河南文旅产业高质量发展。2025年9月,河南国际集团吸收合并河南资源集团,组建省级唯一外经平台,打造“国际工程承包+矿产资源开发”双轮驱动的对外开放“航母”;河南能源集团与中国平煤神马集团战略重组,打造总资产超5,500亿元、营收超2,800亿元的能源化工“巨无霸”,提升产业集中度和核心竞争力。

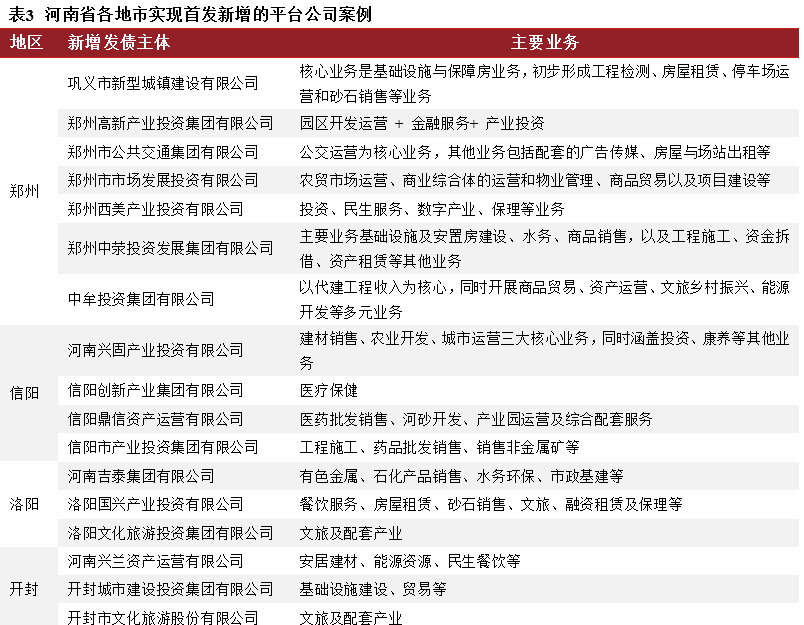
  组建地方产投平台、传统城投业务转型主要为地方政府平台公司的转型路径,部分平台通过资产整合转型后实现了新增融资,侧面验证了市场对转型结果的认可度。通过筛选2024年至2025年11月末河南省平台类企业债务新增首发数据,共有35家获得新增首发,其中突破借新还旧限制的主体共计12家,数量较中部其他省份较少,整体市场化转型进程不突出。其中,郑州新增发债主体数量及发行规模领先,其次为信阳、洛阳、开封等地市,国企市场化转型进程相对较快,商丘、三门峡、平顶山、濮阳等地级市国企转型节奏偏慢,尚未实现新增首发,建议借鉴现有产投组建及城投转型实践经验,结合地区资源禀赋、产业基础与经营性资源以明确转型路径。

  从债券发行端看,私募债占比为67.39%。从募集资金用途看,资金投向多元化程度较高,募集资金多用于补充公司流动资金、产业园区建设、绿色项目建设和乡村振兴等。从发行主体级别来看,1家主体无信用级别,AA+主体发债占比较多,共计有23家,累计发行73只债券,高级别AAA主体均为省属国企。

  地方产投基本由地方城投或地方政府组建,组建资源主要包括城投公司自身既有的经营性资源以及寻求政府支持划拨的经营性资产。基于上述实现首发新增的样本企业,可分为以下几类:

  (1)整合区域文旅类资源。如开封、洛阳等地区作为中国历史文化名城,文旅资源丰富。洛阳文化旅游投资集团有限公司通过无偿划转多家核心文旅国企股权(如龙门管委会持有的洛阳龙门旅游集团有限公司核心资产涵盖龙门石窟)完成初步整合,同时持续吸纳优质资产,全面接管龙潭大峡谷等景区,整合了伊水大酒店、东山宾馆等中高端酒店,以及十三坊、牡丹阁等文旅地标资产,此外,集团还通过合作与混改拓展版图,强化文旅全产业链布局,逐步成长为华中地区具影响力的文旅企业。开封市文化旅游股份有限公司初期业务围绕开封宋都水系相关旅游业务展开,随着开封推进宋都古城全域旅游的战略布局,依托母公司开封市文化旅游投资集团有限公司打造产业化主体,获取了母公司持有的龙亭公园、铁塔公园等多个核心景区的管理运营权,此外,母公司陆续整合了老城区文旅资源、商业消费资源及住宿餐饮资源等,公司也得以依托这些整合成果,拓展票务代理、酒店管理、商业综合体管理等相关业务,逐步完善文旅服务链条。

  (2)对区域内公用事业、交通运营、砂石特许经营等资源进行整合。南阳交通产业投资控股有限公司依托控股股东南阳交通建设投资集团,在高速公路运营管理的基础上通过对外投资整合交通及相关领域的产业资源,与母公司的交通基础设施建设、片区开发等核心业务形成协同,进一步完善了南阳交投体系内的产业布局。河南兴固产业投资有限公司核心业务聚焦园林绿化工程施工等相关领域,2024年以来通过对固始县内河砂经营权、自来水厂等重要国有资产进行整合,实现了从单一业务向综合产业运营的跨越,成为固始县服务产业发展的国有资本运营平台。

  (3)作为城市运营服务商,负责产业园区建设运营,商业综合体、酒店资产运营和物业管理。郑州市市场发展投资有限公司围绕郑州建设全国重要商贸物流中心的目标,通过整合区域内一些商场并进行提升改造、投建大型农产品市场、推动市场数字化转型,逐步形成了覆盖市场建设、物流配套、民生商贸等领域的综合型市场运营主体。新乡市创新投资有限公司围绕新乡市政府推动国有资本聚焦产业服务与区域发展的专项布局,通过全资设立、控股及参股等方式整合关联资源,布局了园区开发、人力服务、成品油供应、供热服务等多个实体业务板块以及信息技术服务领域,形成“产业载体建设、产业运营支撑、城市综合服务”三大核心业务体系。

  (4)股权、基金、产业投资类平台。郑州高新产业投资集团有限公司是郑州高新区推进国企深化改革的关键举措,近年持续整合金融类业务资源与资质,一方面积极获取金融牌照,先后拿到私募股权投资基金和商业保理牌照,还参股设立科技担保公司,搭建起股权、债权、担保、保理等多维度金融服务框架;另一方面创新基金运作模式,打造“母基金+直投基金+战略投资”的组合模式,投资覆盖天使投资、VC、PE、并购等全阶段,并与其他机构合作设立多支产业基金。此外,公司通过股权收购、战略投资等方式整合优质产业资源,收购上市公司太龙药业,投资了一批高成长性科创企业,进一步完善产业投资布局。同时通过股权投资引导龙头企业落地园区,最终形成“园区开发运营+金融服务+产业投资”三位一体的稳定发展模式。信阳创新产业集团有限公司依托母公司的绿色产业、商贸服务、大健康等产业板块逐步拓展,通过收购宽腾医疗,切入高端医疗设备赛道,将大健康业务从原本宽泛的健康咨询服务,升级为以硬核医疗科技为核心的实体产业,通过宽腾的医疗设备研发与生产,助力信阳打造高端医疗产业名片,使集团转型与区域经济发展深度绑定,获得更多政策与资源支持。

  (5)依据区域特有资源优势,在物流贸易、建筑施工等方面转型。驻马店市发展投资集团有限公司依托母公司驻马店市产业投资集团的整合,驻马店产投集团将工程建设板块、水务板块、文旅板块等全部归入驻马店发投集团旗下,并持续推进城建相关的项目与资产的整合,2025年1-6月工程施工收入占比超过80%。漯河产投实业控股集团有限公司依托母公司漯河投资控股集团的内部资源开展整合,通过划入产业公司股权、债权置换股权、划出非经营性资产、划入经营性资产等方式,形成了产业园区建设运营、产业投资、城市运营服务三大业务板块。2025年1-6月商品销售和工程施工收入占比分别为47%和14%,成为公司收入利润的主要来源。

  城投转型方面,通过现有新增发债样本,转型路径可归纳为两类:一类是郑州市区县级核心城投平台,凭借业务多元化布局(涵盖资产运营管理、商品销售、工程施工、砂石销售等领域),叠加郑州市经济产业发达的区位优势与多年市场化运营积累,形成规模可观的市场化收入,成功实现从传统城投向综合服务运营商的转型。如郑州中荥投资发展集团有限公司作为荥阳市最重要的基础设施建设及国有资产经营主体,主要从事荥阳市范围内的基础设施及安置房建设、水务、商品销售,以及工程施工、资金拆借、资产租赁等其他业务,同时其控股子公司郑州西美产业投资有限公司通过内部股权整合,形成了涵盖投资、民生服务、数字产业、保理等多元业务的综合型产业投资平台。两家公司均于2025年实现首发新增。

  另一类主要为市级综合性平台,前期核心业务为区域基础设施建设,现阶段传统基建业务已接近尾声,完成业务重心切换,通过业务多元化布局,转型为以实体产业运营、资产管理、资本运作为核心的国有资本运营平台。如鹤壁市国有资本运营集团有限公司早期主要业务围绕鹤壁市内水利相关基础设施建设的投资业务展开,鹤壁市政府通过变更主体属性、核心股权划转、后续深化整合等方式,最终转型为地方国资统筹运营的核心主体,主要业务包括建材销售、房产开发销售、城市公用事业运营、基建与代建服务收入等,于2025年6月实现首发新增。

  四、总结

  整体来看,河南省在产业升级、债务攻坚与国企转型方面的探索路径已渐次清晰。作为支撑中部崛起的关键省份,河南依托“7+28+N”重点产业链体系,逐步推动新旧动能接续,在区域协同中培育新质生产力,带动经济增速重回全国平均水平之上,显示出产业布局优化所带来的增长韧性。与此同时,在“控增化存”的债务化解思路下,区域融资平台有序退出、隐债清零取得阶段性成效,债务结构趋于优化,为财政健康与金融稳定创造了逐步改善的环境。国企整合与市场化转型亦在多地展开实践,通过平台重构与业务创新,逐步推动地方国资从“融资主体”向“经营主体”转变。展望未来,河南仍面临财政收入增长承压、区域发展不均衡、部分地市转型节奏偏缓等现实挑战。然而,基于其交通区位、产业基础及国家战略叠加优势,河南有望进一步将产业链集群优势与国企整合成果相融合,若能持续引导国有资本投向重点产业链与新兴产业,强化区域间协同与资源整合,便可在化解存量债务的同时,培育出具有区域竞争力的市场主体,为河南高质量发展夯实基础、注入新能。

  作者 I 何贺王贞姬

  部门 I 中证鹏元 工商企业评级部

  关注公众号向后台留言可获得更多报告

上一篇:
12月信用债发行放缓,利率曲线陡峭化
下一篇:
邱慈观专栏 | 能源转型下金属矿业的ESG实践标准解析
Title