Title
您当前的位置: 首页 > > 文章详细
17.5亿“躺”在理财里,小葵花如何撑起大未来?
发布时间:2026-01-13

  市场希望看到的不是一家在银行理财经理面前被称为“大客户”的医药公司,而是一家在实验室里、在患者口碑中被尊重的医药企业。

  近日,葵花药业集团股份有限公司(002737.SZ,以下简称“葵花药业”)连发公告,其中一则是关于两位副总经理郭超、海洋的同时请辞及新任副总赵鹏的履新,另一则是关于公司动用3.5亿元闲置自有资金购买理财产品的进展,并披露目前未到期理财本金高达17.5亿元。

  高管在行业变革期选择撤离,巨额资金在研发创新门前止步,转而投向收益率仅为2.0%左右的银行理财。这不禁让人疑问,这家曾经的OTC(非处方药)巨头,是否正走向“守成”?

  管理层变动背后的战略调整

  公告显示,郭超因个人原因辞去副总经理职务,转而在控股子公司任职;而海洋则选择了彻底告别,不再担任公司任何职务。

  医药行业步入合规化、创新驱动的下半场,传统营销出身的老将需要适应从“渠道为王”到“产品力为王”的逻辑切换。

图片来源:葵花药业公告

  核心管理层的同步变动,往往是企业内部治理结构或战略方向调整的前兆。郭、海二位作为在任多年的老将,其离去在某种程度上象征着“老葵花时代”的转身。取而代之的是拥有扬子江药业、济民可信、汇仁药业等大型药企履历的赵鹏。从简历上看,赵鹏是典型的大厂出身,具备制造中心管理、总裁助理及副总裁的复合背景。

  葵花药业过去是一家带有浓厚家族色彩的企业,在二代接班后的数年里,公司一直在尝试职业化转型。赵鹏的入主,是否是葵花药业渴望突破家族管理瓶颈、引入先进工业化管理经验的求变之举?

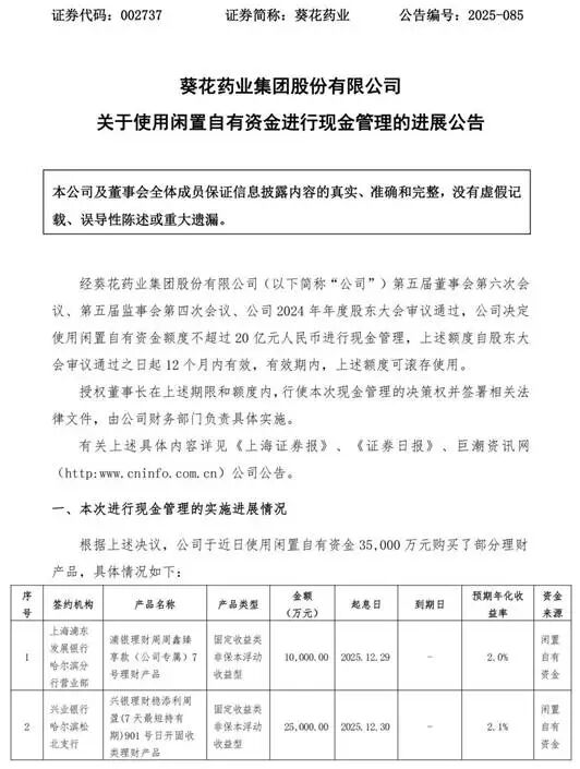
  17.5亿资金缘何“躺平”

  如果说人事变动是“表”,那么资金投向则是“里”。另一则公告披露,截至2025年12月30日,葵花药业未到期理财金额为17.5亿元。而在最新的交易中,公司购买的是浦发银行和兴业银行的理财产品,预期年化收益率仅为2.0%至2.1%。

  图片来源:葵花药业公告

  最近的2025年三季度报显示,葵花药业的交易性金融资产余额达15.00亿元,而公司全部资产为51.23亿元,相对占比近30%。一家总市值近百亿(截至2026年1月11日为87.83亿元)规模、处于医药赛道的上市公司,长期将近20亿的资金沉淀在收益率约2%的固收类产品中,对于股票市场的投资者而言,买股票意味着承受了较高的价格波动风险,公司却拿大量资金去买银行理财,那投资者还不如自己去买银行理财。

  与这17.5亿“躺平”资金形成鲜明对比的是葵花药业历年来偏低的研发投入占比。根据过往财报数据,其研发费用率长期徘徊在3%左右,和华润三九等大型传统中药企业接近,但显著低于康缘药业等朝创新药方向着力突破的同行。

  葵花药业股东大会授权的现金管理额度高达20亿元,其求稳心态明显。在中医药领域并购机会频现、创新药层出不穷的今天,公司不愿在实验室里加大投入,或者在产业链上下游进行战略性并购,折射出管理层对于未来增长路径的保守,或者是一种“找不到投资方向”的战略迷茫。

  期待小葵花的茁壮成长

  葵花药业长期依赖“小葵花”这一儿童药IP,通过铺天盖地的广告营销支撑销售,但在新的消费生态下,这种模式正面临挤压。以“小葵花肺热咳喘口服液”为代表的拳头产品,在经历了多年的高速增长后,市场渗透率已趋于平缓。随着集采政策向中成药领域延伸,以及同类竞争对手(如济川药业等)在细分领域的发力,葵花药业的品牌溢价正被稀释。

  图片来源:葵花药业官网

  当行业领头羊纷纷剥离非核心资产、全力冲刺科技模式时,葵花药业似乎仍维持着重营销、轻研发的传统OTC结构。如果如此高比例的闲置资金不能转化为有价值的长期资产或者技术壁垒,而是“躺”银行吃2%的低收益,那么当品牌红利耗尽,葵花何去何从?

  从2024年初以来,葵花药业的业绩出现较大波动。剔除季节性因素,公司已经连续7个季度的营业收入和归母净利润出现同比下降,说明公司在核心业务上的市场竞争力“今非昔比”。并且在此期间,证监会和深交所对公司存在的瑕疵事项发出警示函,涉及信息披露和关联交易等问题,也为公司的内控和财报质量蒙上一层阴影。

  数据来源:同花顺iFind

  葵花药业正站在十字路口,一面是高管离去留下的战略真空和亟待重建的创新体系,一面是躺在账上、能够带来短期稳定但微薄收益的17.5亿现金。市场希望看到的不是一家在银行理财经理面前被称为“大客户”的医药公司,而是一家在实验室里、在患者口碑中被尊重的医药企业。

  “小葵花”应该在技术进取的土壤里扎根,而不是活在广告的温室里,否则很难承受得起行业变革的风吹雨打。

  葵花药业,该醒醒了。

上一篇:
双汇第三季度营收下降 董事长万宏伟却称“三大核心指标均发展态势良好”?
下一篇:
助力海洋强国建设 中银金融租赁首艘经营租赁新造船成功交付
Title