Title
您当前的位置: 首页 > > 文章详细
历时11年终落幕:人保北京分公司2.3亿元代位求偿案全额回收
发布时间:2026-01-13

  2026年1月,一起牵动保险业与物流行业的标志性案件正式画上句号——中国人民保险公司北京市分公司历时11年,通过三次清偿方案调整,最终全额收回新宁物流子公司火灾事故2.3亿元赔偿款及利息。

  这场始于2015年的法律拉锯战,不仅展现了保险公司债权管理专业能力,更成为企业债务危机处理的经典案例。

  火灾引发的连锁反应

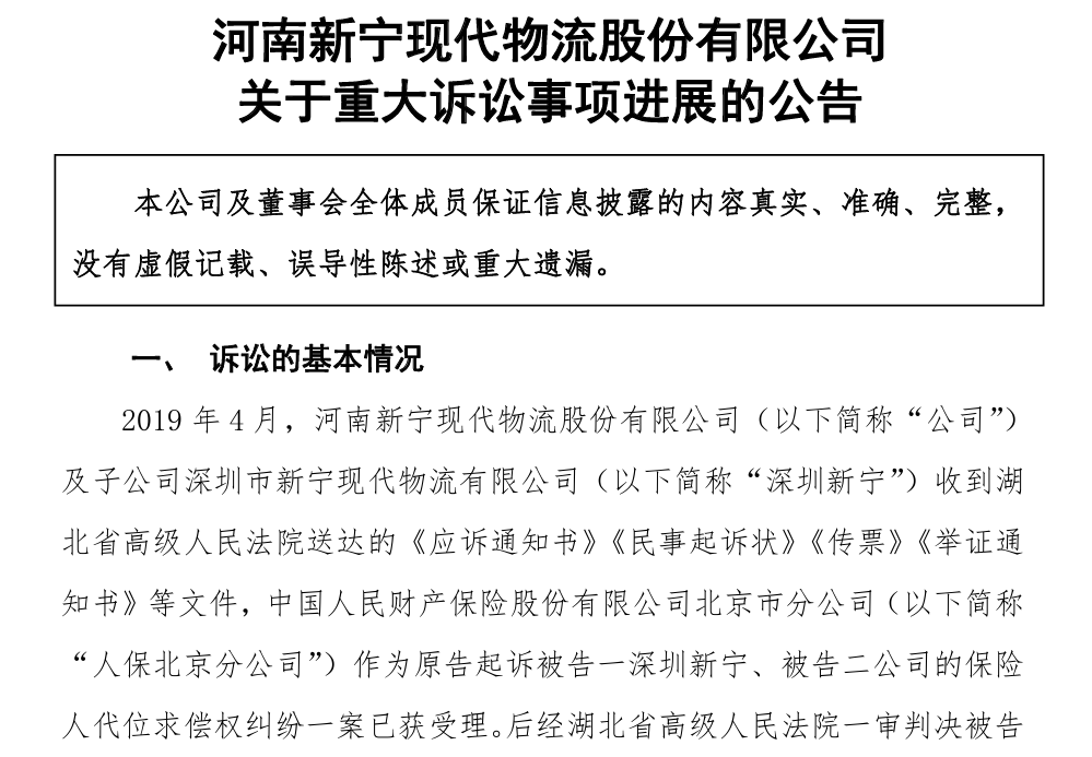
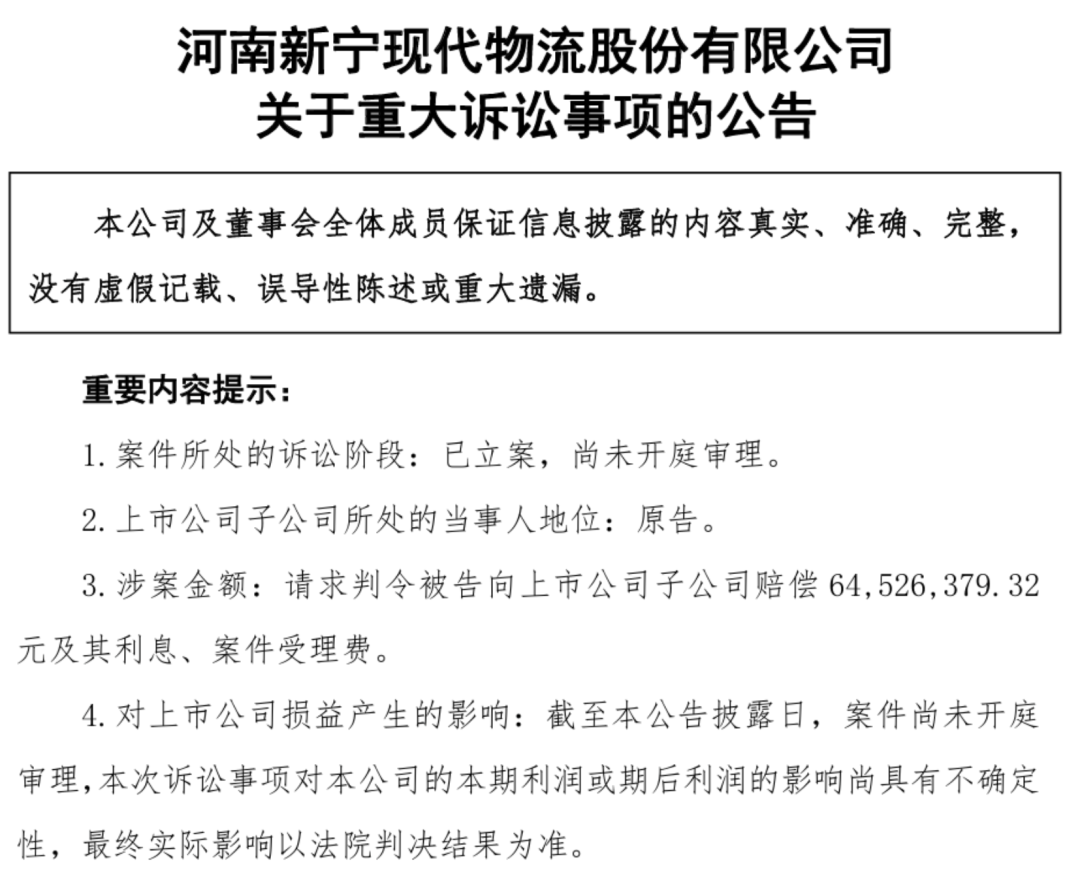
  2015年12月,深圳市新宁现代物流有限公司仓库突发火灾,保险公司履行赔付义务后启动代位求偿程序。这场看似普通的保险理赔,却因追偿金额巨大、债务人财务状况恶化而演变为长达十年的法律博弈。

  2019年正式进入诉讼程序时,追偿金额已从最初1.5亿元经最高人民法院终审调整为2.1亿元,叠加利息后总额达2.3亿元。

  柔性催收策略的胜利

  案件执行阶段凸显人保北京分公司的专业风控智慧:面对被实施退市风险警示、现金流枯竭的新宁物流,保险公司没有机械式要求一次性清偿,而是基于动态偿债能力评估,先后三次调整还款方案。

  从最初五期支付计划到最终三期清偿安排,既保持法律威慑力(每次方案均明确违约将触发强制执行),又给予债务人喘息空间,这种"刚柔并济"的策略最终实现债权全额回收。

  商业纠纷解决的范式创新

  该案创下多个行业先例:

  一是确立超长期限(11年)保险代位求偿的成功范例;

  二是示范了大额债权管理中"评估-协商-履约监督"的系统方法论;

  三是验证了分期清偿方案附加违约责任条款的法律有效性。特别值得注意的是,在终审判决确定的2.1亿元基数外,人保北京分公司通过依法主张,额外收回1707万元迟延履行利息,最大限度维护了国有资产权益。

  产业链责任追溯的延续

  案件落幕之际,新一轮责任追溯已然启动。新宁物流子公司已起诉火灾责任方珠海冠宇电池公司,索赔金额达6649万元。

  这印证了保险代位求偿权在产业链风险传导中的关键作用——保险公司完成追偿后,责任企业仍需面对实际责任方的二次追索,这种"穿透式"追偿机制对规范企业安全生产具有长效约束作用。

  这场跨越"十三五""十四五"两个五年规划的经典案例,不仅为保险业大额债权管理提供了鲜活样本,更启示市场主体:在复杂商业纠纷中,专业评估、弹性协商与法律威严的有机融合,才是实现多赢的最优解。

上一篇:
近8成用户关注电视家装美学 京东送装一体全面保障安装需求
下一篇:
陕煤集团1月份调度例会通报2025年重点工作完成情况
Title