Title
您当前的位置: 首页 > > 文章详细
0.42元/Wh预中标,远景、融和元储等入围800MWh储能系统设备采购!
发布时间:2026-01-11

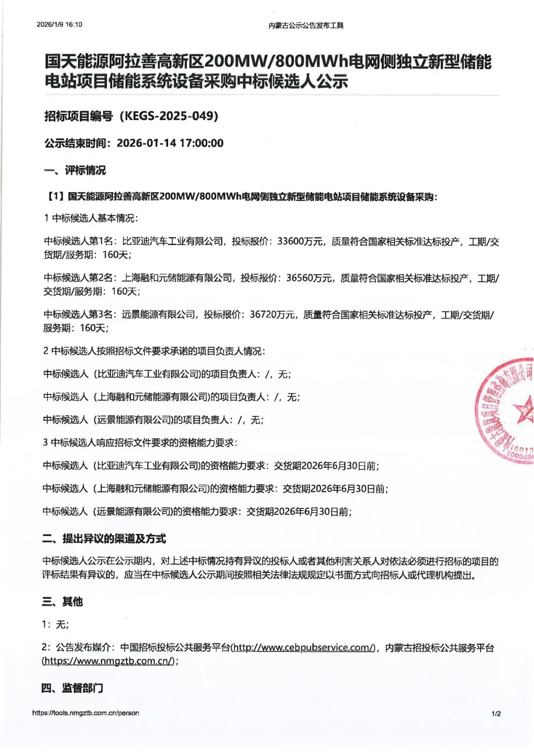
  1月10日,国天能源阿拉善高新区200MW/800MWh电网侧独立新型储能电站项目储能系统设备采购中标候选人公示。

  中标候选人第1名:比亚迪汽车工业有限公司,投标报价33600万元,合单价0.42元/Wh;

  中标候选人第2名:上海融和元储能源有限公司,投标报价36560万元,合单价0.457元/Wh;

  中标候选人第3名:远景能源有限公司,投标报价36720万元,合单价0.459元/Wh。

  招标公告显示,本工程共建设200MW/800MWh独立共享储能站,采用跟网型非步入式液冷磷酸铁锂储能(200MW/800MWh)。200MW/800MWh跟网储能系统由40个5MW/20MWh储能单元组成,每个5MW/20MWh储能单元包含1台5MW升压变流一体机,4台5MWh储能电池预制舱。建设1座储能220kV升压站,电压等级220/35kV。

  原中标原文如下:

上一篇:
130亿、2家新公司!国电投、国家电网、大唐等巨头持续加码储能
下一篇:
国恩科技冲刺港股:10个月营收174亿 王爱国夫妇控制57%股权
Title