Title
您当前的位置: 首页 > > 文章详细
重磅!华经产业研究院发布《2026年中国债券行业市场深度研究报告》
发布时间:2026-01-11

  债券是政府、企业等债务人向债权人出具的,承诺按约定利率和期限支付利息并到期偿还本金的债权债务凭证,本质是一种标准化的借贷合同,它能帮助发行方筹集资金,也为投资者提供相对稳定的收益,是金融市场中重要的固定收益类工具,广泛应用于政府融资、企业扩张和个人理财等领域。

  债券行业产业链上游为发行提供主体和服务支持,中游保障债券的承销与交易,下游则负责债券的流通和投资。各环节相互协作,共同推动债券市场的运行和发展,随着市场的不断完善和政策的引导,产业链各环节的专业化程度和效率将不断提高,债券市场也将更加成熟和多元化。

  2024年中国债券行业新债发行规模达358696亿元,在宏观政策引导与市场需求支撑下,延续了平稳增长态势。新债发行规模的持续增长既反映了政府与企业的融资需求得到有效满足,也体现了在“资产荒”等市场环境下,债券作为低风险资产的配置价值进一步凸显,为实体经济发展提供了坚实资金支持。

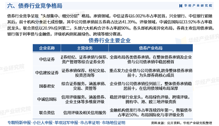
  债券行业竞争呈现“头部集中、细分分层”格局。承销领域,中信证券以6.002%市占率居首,兴业银行、中信银行紧随其后,前十机构分食近七成份额,其中公司债承销前五券商占比达41.39%。评级领域,中诚信国际以33.92%市占率稳居龙头,联合资信以20.9%位列第二,头部六大机构合计市占率超90%。各头部机构差异化布局,券商主攻信用债承销,银行强于利率债与金融债,评级机构则拓展绿色、跨境等细分赛道。

  华经产业研究院研究团队使用桌面研究与定量调查、定性分析相结合的方式,全面客观的剖析债券行业发展的总体市场容量、产业链、经营特性、盈利能力和商业模式等。科学使用SCP模型、SWOT、PEST、回归分析、SPACE矩阵等研究模型与方法综合分析债券行业市场环境、产业政策、竞争格局、技术革新、市场风险、行业壁垒、机遇以及挑战等相关因素。根据债券行业的发展轨迹及实践经验,精心研究编制《2026-2032年中国债券行业发展运行现状及投资机会洞察报告》,为企业、科研、投资机构等单位投资决策、战略规划、产业研究提供重要参考。

  《2026-2032年中国债券行业发展运行现状及投资机会洞察报告》对债券行业发展环境、市场运行现状进行了具体分析,还重点分析了行业竞争格局、重点企业的经营现状,结合债券行业的发展轨迹和实践经验,对未来几年行业的发展趋向进行了专业的预判。是企业、科研、投资机构等单位了解行业最新发展动态及竞争格局,把握行业未来发展方向、提高企业经营效率、做出正确经营决策不可或缺的重要工具。

  本报告数据来源主要是一手资料和二手资料相结合,本司建立了严格的数据清洗、加工和分析的内控体系,分析师采集信息后,严格按照公司评估方法论和信息规范的要求,并结合自身专业经验,对所获取的信息进行整理、筛选,最终通过综合统计、分析测算获得相关产业研究成果。

  报告目录:

  第1章债券行业界定及发展环境剖析

  1.1 债券行业界定及统计说明

  1.1.1 资本市场与证券市场

  (1)资本市场

  (2)证券市场

  1.1.2 债券行业界定及分类

  (1)债券

  (2)债券市场

  (3)所属国民经济行业分类与代码

  1.1.3 本报告行业研究范围

  1.1.4 本报告行业数据来源及统计标准说明

  1.2 中国债券行业政策环境

  1.2.1 行业监管体系及机构介绍

  1.2.2 债券市场框架体系建设现状

  (1)市场体系建设

  (2)监管体系建设

  1.2.3 债券行业发展相关政策汇总及解读

  (1)债券发行监管政策汇总

  (2)债券行业市场政策汇总

  (3)债券行业对外开放政策汇总

  1.2.4 债券行业发展规划

  1.2.5 政策环境对行业发展的影响分析

  1.3 中国债券行业经济环境

  1.3.1 宏观经济现状

  (1)GDP

  (2)财政收入

  (3)外国直接投资流入量

  1.3.2 宏观经济展望

  (1)GDP增速预测

  (2)中国经济综合展望

  1.3.3 行业发展与宏观经济相关性分析

  1.4 中国债券行业社会环境

  1.4.1 中小企业信用管理评级体系概述

  1.4.2 我国中小企业信用体系建设现状

  1.4.3 社会环境对行业发展的影响分析

  1.5 中国债券行业技术环境

  1.5.1 债券行业发展的核心关键技术分析

  1.5.2 金融科技背景下债券行业业态创新

  1.5.3 中国债券行业的技术创新发展趋势

  (1)从技术的简单叠加到多元融合

  (2)第三方信息服务平台入局

  (3)金融机构数字化转型发展

  1.5.4 技术环境对行业发展的影响分析

  (1)前台

  (2)中台

  (3)后台

  第2章全球债券行业发展现状及趋势前景预测

  2.1 全球债券行业发展环境及市场现状

  2.1.1 全球资本市场竞争力指数排名

  (1)指标体系说明

  (2)指数排名结果

  2.1.2 全球债券市场发行状况

  2.1.3 全球债券市场流通状况

  2.1.4 全球债券指数化投资发展

  2.1.5 全球国际债券存量情况

  2.1.6 全球绿色债券市场发展

  2.1.7 全球三大国际债券指数

  (1)彭博巴克莱全球综合债券指数(BGAI)

  (2)富时罗素全球政府债券指数(WGBI)

  (3)摩根大通新兴市场政府债券指数(GBI-EM)

  2.1.8 纳入世界政府债券指数对中国国债的影响

  2.2 全球债券行业区域发展格局及代表性市场研究

  2.2.1 美国债券市场发展经验借鉴

  2.2.2 英国债券市场发展经验借鉴

  2.2.3 韩国债券市场发展经验借鉴

  2.2.4 马来西亚债券市场发展经验借鉴

  2.2.5 泰国债券市场发展经验借鉴

  2.3 全球债券行业竞争格局及代表性企业案例研究

  2.3.1 全球债券经营机构竞争格局

  2.3.2 全球债券经营机构案例分析

  (1)高盛集团

  (2)摩根斯坦利

  (3)摩根大通

  2.3.3 全球证券交易所竞争格局

  2.3.4 全球证券交易市场案例分析

  (1)纳斯达克证券交易所

  (2)纽约证券交易所

  (3)东京证券交易所

  (4)伦敦证券交易所

  2.3.5 全球证券交易所产业整合趋势

  2.4 全球债券行业发展趋势及市场前景预测

  2.4.1 全球债券行业发展趋势

  2.4.2 全球债券行业前景预测

  第3章中国债券行业发展现状与市场痛点分析

  3.1 中国债券行业市场发展历程

  3.2 中国债券市场发行现状

  3.2.1 发行市场建设分析

  (1)债券发行主体分析

  (2)债券市场监管管制分析

  (3)债券发行方式分析

  (4)我国证券交易所现状

  3.2.2 债券市场发行规模

  3.2.3 债券市场发行结构

  3.2.4 债券市场发行成本分析

  3.2.5 债券市场发行利率分析

  (1)国债利率分析

  (2)地方债利率分析

  (3)政策性银行债利率分析

  3.3 中国债券市场流通现状

  3.3.1 流通市场建设分析

  (1)债券市场流动性分析

  (2)登记结算系统分析

  (3)转让交易系统分析

  (4)柜台交易系统分析

  (5)做市商制分析

  3.3.2 债券市场融资规模分析

  3.3.3 债券市场存量规模分析

  3.3.4 债券市场交投活跃度分析

  3.3.5 债券市场交易结构分析

  (1)银行间债券市场分析

  (2)交易所债券市场分析

  (3)商业银行柜台市场分析

  3.3.6 债券市场收益率分析

  (1)利率债券市场收益率走势分析

  (2)信用债券市场收益率走势分析

  (3)债券市场收益率影响因素分析

  3.4 中国债券市场投资者结构与行为分析

  3.4.1 债券市场投资者构成分析

  3.4.2 债券市场投资者数量规模

  3.4.3 债券市场投资者持资分布

  3.4.4 债券市场投资者投资品种

  3.4.5 债券市场投资者投资需求

  (1)商业银行

  (2)广义基金

  (3)券商机构

  (4)保险机构

  3.5 中国债券行业信用违约现状

  3.5.1 我国债券违约规模

  3.5.2 我国债券违约特征

  (1)国企违约风险明显提升

  (2)高等级违约主体增加

  (3)首次违约主体行业分布较为分散

  (4)广东和北京新增违约主体数量居多

  3.5.3 违约债券兑付情况

  3.5.4 债券违约原因及影响

  3.5.5 债券违约情况发展预测

  3.6 中国债券行业市场发展痛点分析

  第4章中国债券细分券种及绿色债券发展状况分析

  4.1 中国债券细分券种分析

  4.1.1 政府债券

  (1)政府债券发行情况

  (2)政府债券存量情况

  (3)政府债券产品设计

  (4)政府债券发行计划

  (5)政府债券产品风险分析

  4.1.2 政策性银行债

  (1)政策性银行债发行情况

  (2)政策性银行债存量情况

  (3)政策性银行债设计

  (4)政策性银行债风险分析

  4.1.3 商业银行债券

  (1)商业银行债券发行情况

  (2)商业银行债券存量情况

  (3)商业银行债券设计

  (4)商业银行债券风险分析

  4.1.4 企业债券

  (1)企业债券发行情况

  (2)企业债券存量情况

  (3)企业债券设计

  (4)企业债券产品风险分析

  4.1.5 资产支持证券

  (1)资产支持证券发行情况

  (2)资产支持证券存量情况

  (3)资产支持证券设计

  (4)资产支持证券风险分析

  4.1.6 中期票据

  (1)中期票据发行情况

  (2)中期票据存量情况

  (3)中期票据设计

  (4)中期票据风险分析

  4.1.7 国际机构债券

  (1)国际机构债券发行情况

  (2)国际机构债券存量情况

  (3)国际机构债券设计

  (4)国际机构债券风险分析

  4.1.8 债券创新分析

  4.2 中国债券指数化市场现状

  4.2.1 中国债券指数概述

  4.2.2 中国债券指数化市场现状

  4.2.3 中国债券指数化市场发展障碍

  4.2.4 中国债券指数化产品创新

  4.3 中国绿色债券市场现状

  4.3.1 绿色债券金融产品概述

  4.3.2 中国绿色债券政策环境

  4.3.3 中国绿色债券发行情况

  (1)绿色债券发行规模

  (2)绿色债券产品结构

  (3)绿色债券发行评级

  (4)绿色债券发行人企业性质

  (5)绿色债券发行地域分布

  (6)绿色债券交易场所分布

  4.3.4 中国绿色债券流通情况

  (1)绿色债券交易规模

  (2)绿色债券交易结构

  (3)绿色债券活跃品种

  4.3.5 中国绿色债券发展建议

  第5章中国地方政府债券现状及重点区域债券市场分析

  5.1 中国地方政府债券市场分析

  5.1.1 地方债政策环境

  5.1.2 地方政府债务情况

  5.1.3 地方政府债券发行情况

  (1)地方政府债券发行规模

  (2)各省市地方政府债券发行量

  5.2 中国债券行业重点区域市场解析

  5.2.1 债券市场区域综合情况

  5.2.2 北京市

  (1)地方融资规模

  (2)债券现券买卖交易现状

  (3)债券同业拆借交易现状

  (4)债券质押式回购交易现状

  (5)债券买断式回购交易现状

  5.2.3 广东省

  (1)地方融资规模

  (2)债券现券买卖交易现状

  (3)债券同业拆借交易现状

  (4)债券质押式回购交易现状

  (5)债券买断式回购交易现状

  5.2.4 上海市

  (1)地方融资规模

  (2)债券现券买卖交易现状

  (3)债券同业拆借交易现状

  (4)债券质押式回购交易现状

  (5)债券买断式回购交易现状

  5.2.5 浙江省

  (1)地方融资规模

  (2)债券现券买卖交易现状

  (3)债券同业拆借交易现状

  (4)债券质押式回购交易现状

  (5)债券买断式回购交易现状

  5.2.6 江苏省

  (1)地方融资规模

  (2)债券现券买卖交易现状

  (3)债券同业拆借交易现状

  (4)债券质押式回购交易现状

  (5)债券买断式回购交易现状

  5.2.7 四川省

  (1)地方融资规模

  (2)债券现券买卖交易现状

  (3)债券同业拆借交易现状

  (4)债券质押式回购交易现状

  (5)债券买断式回购交易现状

  5.2.8 山东省

  (1)地方融资规模

  (2)债券现券买卖交易现状

  (3)债券同业拆借交易现状

  (4)债券质押式回购交易现状

  (5)债券买断式回购交易现状

  5.2.9 河北省

  (1)地方融资规模

  (2)债券现券买卖交易现状

  (3)债券同业拆借交易现状

  (4)债券质押式回购交易现状

  (5)债券买断式回购交易现状

  第6章中国债券行业代表性企业发展布局案例研究

  6.1 中国债券行业经营机构排行榜

  6.1.1 中国债券承销总排行

  6.1.2 中国债券银行承销排行

  6.1.3 中国债券券商承销排行

  6.1.4 中国NAFMII债务融资工具承销排行

  6.1.5 中国企业信用类债券承销排行

  6.1.6 中国非政策性金融债承销排行

  6.1.7 中国资产支持证券承销排行

  6.2 中国债券行业代表性企业发展布局案例

  6.2.1 中国工商银行股份有限公司

  (1)企业发展简况分析

  (2)企业经营情况分析

  (3)企业经营优劣势分析

  6.2.2 中国银行股份有限公司

  (1)企业发展简况分析

  (2)企业经营情况分析

  (3)企业经营优劣势分析

  6.2.3 中国建设银行股份有限公司

  (1)企业发展简况分析

  (2)企业经营情况分析

  (3)企业经营优劣势分析

  6.2.4 中国农业银行股份有限公司

  (1)企业发展简况分析

  (2)企业经营情况分析

  (3)企业经营优劣势分析

  6.2.5 兴业银行股份有限公司

  (1)企业发展简况分析

  (2)企业经营情况分析

  (3)企业经营优劣势分析

  6.2.6 中信证券股份有限公司

  (1)企业发展简况分析

  (2)企业经营情况分析

  (3)企业经营优劣势分析

  第7章中国债券行业市场及投资策略建议

  7.1 中国债券行业发展趋势

  7.2 中国债券行业发展前景预测

  7.3 中国债券行业市场进入与退出壁垒

  7.3.1 进入壁垒分析

  7.3.2 退出壁垒分析

  7.4 中国债券行业风险与防范策略分析

  7.4.1 债券公司运营风险分析

  7.4.2 债券公司运营风险防范策略

  7.4.3 债券投资风险分析

  7.4.4 债券投资风险防范策略

  7.5 中国债券行业投资机会分析

  华

  经

  情

  报

  网

  www.huaon.com

  华经情报网隶属于华经产业研究院,专注大中华区产业经济情报及研究,目前主要提供的产品和服务包括传统及新兴行业研究、商业计划书、可行性研究、市场调研、专题报告、定制报告、工业园区大数据、产业链地图、专精特新申报及市场地位证明等。涵盖文化体育、物流旅游、健康养老、生物医药、能源化工、装备制造、汽车电子、农林牧渔等领域,还深入研究智慧城市、智慧生活、智慧制造、新能源、新材料、新消费、新金融、人工智能、“互联网+”等新兴领域。

上一篇:
智启“十五五” 远见聚共识 永秀智库2026新年论坛亮点纷呈
下一篇:
中国煤科煤科院:多灾协同防控 护航深部煤炭安全开采
Title