Title
您当前的位置: 首页 > > 文章详细
首次!【东吴电新】凌云股份:汽零领军企业,拓展液冷&机器人新业务
发布时间:2026-01-10

  盈利预测与估值

  投资要点

  三十载耕耘,打造汽零领军企业。公司由中国兵器工业集团公司系统下属企业创立于1995年,下辖70多家分子公司,遍布中、德、墨、日、北美、印尼等。主营业务聚焦汽车金属及塑料零部件以及PE管道系统,并持续向液冷、传感器等新兴领域拓展。2022-2024公司营收/归母净利润CAGR达6%/39%,客户&产品结构持续升级,业绩稳健增长。

  金属板块:电动化持续渗透,热成型&电池盒双线发展。1)冲压板块:轻量化趋势带动车身热成型件占比不断提升,2024年国内市场规模超2000亿元。公司通过子公司凌云吉恩斯实现技术自主与产能扩张,配套特斯拉、比亚迪、上汽通用等主机厂,构筑起“技术-成本-订单-产能”全方位竞争优势。2)电池盒业务:2015年收购德国WAG切入电池盒领域,客户包括宝马、保时捷、奔驰、大众、斯堪尼亚等头部主机厂以及宁德时代等头部电池厂,同时募投项目扩充产能,后续有望进一步放量。

  管路板块:汽车管路稳健增长,市政管路突破新领域。1)汽车管路:电动车渗透率提升带动单车管路用量提升显著,同时轻量化、低成本等特性带动尼龙管路市场快速增长,2024年国内市场规模超200亿元。公司与瑞士乔治费歇尔合资成立亚大集团,主营管路总成及连接件,产品覆盖度国内领先,与上汽、比亚迪、蔚来、奥迪、通用等国内外优质客户长期深度合作,并积极拓展热管理领域,已获得小批量订单。2)市政管路:产品主要用于燃气和供水,客户包括华润燃气、中国燃气、中国水务等,同时2024年以来已成功突破高端油服设备、核电领域。

  数字能源设备管路空间广阔,机器人传感器星辰大海。1)液冷领域,公司依托汽车管路技术积累,快速切入,形成以液冷管路、快速接头、软管与管路总成为核心的产品矩阵,已取得数据中心、超算中心、储能、充电桩等多场景订单,并已成功打入全球供应链,批量供货H 客户,并为CoolerMaster、AVC、宝德华南等散热龙头批量供应液冷管路,其液冷产品系统还被英维克、申菱环境等企业用于自主可控液冷方案。2)传感器领域,2023年公司作为牵头单位承担工信部揭榜挂帅项目,开展六维力传感器的研发,已正式获得国家工信部重点项目批复,产品谱系覆盖涵盖拉压力、关节扭矩、六维力及Mems真空压力传感器等品类。截至25H1,公司拉压力、扭矩力已交付多个小批量订单,六维力已完成设计,同时力传感器车间已建成专业生产线。

  盈利预测与投资评级:考虑公司下游客户优质,技术领先,我们预计公司2025-2027年归母净利润为8.01/9.09/10.55亿元,同比+22%/+13%/+16%,对应现价PE分别为19/17/14倍,考虑到公司主业稳健增长,数据中心液冷、机器人传感器空间广阔,给予2026年20倍PE,目标价14.9元,首次覆盖给予“买入”评级。

  风险提示:汽车销量不及预期、新业务拓展不及预期、竞争加剧。

  正文

  1. 三十载耕耘,打造汽零领军企业

  1.1. 三十年深耕汽车零部件,下游品牌广域覆盖

  公司深耕汽车零部件三十年,积极布局新赛道。凌云股份创立于1995年,由中国兵器工业集团公司系统下属的五家企业发起创立,2003年在上交所上市,下辖70多家分子公司,遍布德国、墨西哥、北美、印尼及国内30多个省市和地区。公司主营业务聚焦汽车金属及塑料零部件以及PE管道系统,构建了庞大的产品技术体系,并持续向热管理、智能制造、传感器等新兴领域拓展。

  1.2. 围绕金属&塑料件,进军储能、数据中心与机器人新赛道

  公司以汽车金属零部件、汽车塑料及管路系统零部件、市政工程塑料管道系统三大产品为基本盘,并积极向热管理、线控转向及传感器等高增长领域转型升级:

  1)汽车金属零部件:金属部件产品覆盖高强度、轻量化汽车安全防撞系统和车身结构件系统,以及新能源汽车电池系统配套产品(电池壳体)、等速万向节前驱动轴等。

  2)汽车塑料及管路系统零部件:主要包含尼龙管路、橡胶管路和流体管理系统,为乘用车、商用车及新能源车提供燃油管、冷却管、制动管、空调管等关键部件。

  3)市政工程塑料管道系统:以聚乙烯(PE)和聚丙烯(PP)等高分子材料为主,产品涵盖燃气、给水、排水、热力等管道及配套件。

  4)新产品:包括热管理集成系统及核心零部件、线控转向及拉压力、扭矩力和六维力传感器。

  1.3. 兵团控股,股权稳定集中

  国资背景,股权稳定集中。截至2025年9月30日,中国兵器工业集团有限公司(国资委全资控股)通过北方凌云工业集团有限公司和中兵投资管理有限责任公司共持有凌云股份39.27%的股权,为公司实际控制人。

  1.4. 业绩稳健增长,盈利能力持续向好

  收入稳中有升,盈利能力改善。公司2022-2024年营业收入分别为166.89/187.02/188.37亿元,同比增长5.96%/12.06%/0.72%,较前几年有所放缓,系主要客户销量承压。归母净利润分别为3.39/6.32/6.55亿元,同比增长23.18%/85.44%/3.77%,主要系公司持续推进客户与产品结构升级。25Q1-3公司实现营业收入140.70亿元,同比增长5.41%,归母净利润5.88亿元,同比增长17.47%,系下游景气度有所恢复同时公司持续开拓新市场。整体看,公司新业务热成型、热管理业绩逐渐兑现,未来盈利业绩修复确定性高。

  汽车零部件基本盘稳固,新兴应用领域亦取得关键突破。公司主要拥有两大业务板块:汽车金属与塑料零部件、塑料管道系统。其中2024年汽车金属与塑料零部件/塑料管道系统年收入171.1/11.1亿元,占比分别为90.8%/5.9%。1)汽车金属与塑料零部件:2022-2024年,公司营收分别为146.32/166.49/171.12亿元,同比增长8.04%/13.79%/2.78%,主要系海外电池盒业务减亏,热管理业务兑现收入。2)塑料管道系统(市政管道业务):2022-2024年收入分别为14.12/13.09/11.11亿元,公司绑定下游燃气水电国央企,贡献稳定收入,近期突破高端油服设备领域与核电领域,进入供应链后远期订单也值得期待。

  产品结构优化,核心产品毛利率稳步提升。2022-2024年汽车金属与塑料零部件毛利率分别为14.66%/16.77%/17.88%,同比-1.14/+2.11/+1.11pct,系高毛利率的商用车收入占比下降,但公司持续扩大技术降本能力与规模效应;塑料管道系统毛利率分别为14.63%/13.07%/14.97%,同比-3.04/-1.56/+1.90pct。

  毛利率维持稳定、净利率提升趋势明确。公司毛利率维持相对稳定,销售净利率受益于内部有效的费用管控和运营能力,由2023年的4.6%提升到25Q1-3的5.6%,随公司新产品、新客户、新市场不断拓展,利润率有望进一步提升。

  2. 金属板块:电动化持续渗透,热成型&电池盒双线发展

  2.1. 受益于轻量化&电动化,热成型冲压件有望迎来量利齐升

  冲压工艺是汽车车身制造的核心。冲压是靠压力机和模具对板材、带材、管材和型材等施加外力,使之产生塑性变形或分离,从而获得所需形状和尺寸的工件的成形加工方法。冲压工艺是汽车车身制造的核心,主要分为冷冲压(冷成型)和热冲压(热成型)两种技术路径,两者在工艺、性能和应用上存在差异。

  热成型冲压能显著提升材料强度与硬度,并兼顾轻量化与安全。热冲压成形是将用于冲压的板材加热到一定温度后利用高温下材料塑性增加的特点进行冲压的成形方式。这一过程使材料组织转变为均匀的马氏体,抗拉强度从初始的400–600MPa大幅提升至1500MPa以上,达到 250%的提升,甚至可达2000MPa级别,同时显著降低回弹(减少90%以上)。热冲压可使板材厚度减少约30%,显著降低零件重量,服务整车轻量化。热成型冲压已成为A/B柱、门槛梁、防撞梁等安全关键部位的首选工艺之一。配合激光拼焊板、软区、不等厚、2000MPa等工艺谱系,可把不同厚度/材质板坯拼焊后再热冲压,显著提升设计自由、兼顾降本与轻量化。

  轻量化趋势下,汽车车身中热成型件占比显著提升。根据全球汽车发展协会,若车身重量降低10%,则车辆的油耗将会减少大约 6~8%,轻量化件能有效满足新能源汽车与智能化汽车对于动力性能、续航里程和操控性能的高要求。随着轻量化及对碰撞安全的要求越来越高,热成形钢在汽车骨架上的应用比例也在不断扩大。以沃尔沃为例,XC90在2015年热成形钢单车用量已从第一代的7%提升到38%。

  冲压件行业:需求稳增,千亿市场。汽车冲压零部件具备品类多、开发周期长的特点。随着新车发布加速以及国内外整车及零部件生产规模的持续增长,汽车冲压零部件需求也在稳定增长。但因一体化压铸对部分冲压件的替代,冲压件整体市场规模保持相对稳定,据统计2024年我国汽车冲压零部件市场规模约为2093亿元。

  冲压件格局分散,国内头部玩家市占率仅2%。全球市场由欧洲厂商主导,对热成形钢板的研究尤为成熟,海斯坦普(Gestamp)、麦格纳(Magna)、本特勒(Benteler)主导,技术积累深厚且客户覆盖全球主流车企。设备端核心供应商包括SchwartzHTS、AP&T、EBNER等热冲压加热炉厂商。国内厂商如凌云股份、宁波华翔、屹丰集团等通过技术突破抢占市场份额,逐步替代进口产品。长春捷科、华域汽车等企业也在细分领域占据一定市场地位。整体看,国内主要汽车冲压件厂商营收规模较小,年营收规模大多在40亿元以下。

  2.2. 布局多年技术领先,产能爬坡步入业绩释放期

  公司热成型业务布局多年,规模快速增长。公司2009年启动热成型项目研发,是国内最早自研热成型技术的公司之一。公司于2013年和韩国冲压巨头GNS合资,成立凌云吉恩斯科技有限公司,切入冲压赛道,布局十余年,先后成立了多家合资公司,共同开发中国热成型市场。2021年,凌云股份以2.59亿元的价格收购凌云吉恩斯剩余的49.9%股权,凌云吉恩斯成为公司的全资子公司,配套特斯拉、比亚迪、上汽通用、一汽大众等主机厂。2024年热成型全自动激光拼焊产线完成建成和投产,是国内首条全自动激光拼焊产线,实现了常规铝硅镀层材料的直接激光焊接,显著减少对进口生产线的依赖。近年来,凌云吉恩斯增速亮眼,净利润持续提升,2024年净利润1.65亿元,22-24年CAGR达17.01%。

  公司在“技术-成本-订单-产能”构筑了全方位的竞争优势:

  1)技术端,从热成型强度上看,公司自主开发的技术可以将钢的强度提高到1700MPa(领先行业热成型常规1500MPa的要求)。材料上,公司联合宝钢股份推动先进汽车用钢国产化替代,采用AS Pro镁涂层工艺,降低氢吸收风险40%以上,提升零件可靠性,并打破了全球最大的热成型钢材料供应商安赛乐米塔尔的技术垄断。

  2)成本端,公司与宝钢共同开发的国产化材料比安赛乐米塔尔专利的铝硅镀层热成形钢每吨便宜60%。根据中钢网数据,凌云吉恩斯若全部替换为国产材料,每提高1个百分点的毛利率,每年可为公司带来超过1500万的毛利。

  3)产能端,2021年公司定增募资13.8亿元,其中4.6亿元用于热成型相关业务(含收购凌云吉恩斯49.9%股权),定增项目已于2024-2025年顺利推进,募投产线陆续进入产能释放期。2024年江西凌云汽车零部件扩建项目总投资1800万元,扩建后我们预计可年产300万套汽车零部件,包括200万套高强度辊压件、40万套胶管类零部件及60万件小型冲压件。

  4)订单端,2024年公司累计新获订单约510亿元,其中汽车金属板块中标项目生命周期产值超350亿元。截至25H1,公司累计定点526个,汽车金属板块定点项目161个,热成型等优势产品定点项目占比超89.97%。宝马某项目冲压产品、某项目热成型产品成功实现谱系突破;一汽红旗某项目、国内新能源头部车企某项目成功填补热成型双门环产品谱系空白;公司成功进入小鹏汇天低空飞行项目配套。

  2.3. 电池盒:电动化方兴未艾,收购WAG加大布局

  新能源汽车电池包壳体是保障电池安全、稳定工作的重要部件,对材料和工艺要求较高。电池盒的主要功能是保护内部电池免受外界环境的影响,如撞击、高温、水分等,同时也为电池提供结构支持和热管理。在选择材料时,需要考虑到材料的机械性能、热管理和阻燃性以及其他如防腐蚀性能和绝缘性能等,当前材料主要有铝壳和钢壳两种。

  电池技术路线迭代下电池包壳体重要性日益凸显。全球动力电池系统集成技术主要有传统模组电池包技术(CTM)、无模组设计电池包(CTP)以及电池车身一体化技术(CTB/CTC)。其中 CTM 作为传统集成方案,采用电芯-模组-电池包的层级结构,但其40%的空间利用率显著制约了其他组件的布局空间。在此背景下,以 CTP、CTB 和CTC 为代表的电池一体化集成技术正成为产业研发和应用的热点。展望未来,随着 CTP技术的大规模商业化应用,以及 CTB 和 CTC 技术的持续完善,新能源汽车将实现电池系统与车身/底盘更深度的融合。这一趋势下,电池盒不仅需要满足更严苛的安全防护标准,还将承担更为复杂的系统集成功能,其重要性进一步凸显。

  当前行业处于从标准化模组的CTM技术加速向CTP技术过渡的发展过程,显著抬升单台价值量。CTP技术通过无模组或大模组化提高电池包集成度,本质上是缩减了模组环节,使得留给电芯本身的空间得以增加。同时CTP技术可减少电池系统零部件,进而降低了电池系统成本,也有助于实现整车轻量化,进一步提高能量密度。 CTM技术仍为主流,但CTP技术已开始渗透,并不断加速。2024年中国搭载CTP技术渗透率约35%。根据新铝时代公告,CTM工艺下单车箱体为1500-1900元/台,CTP/CTB工艺下为2000-4500元/台,价值量提升明显。

  24年国内电池盒箱体市场规模超250亿元,29年有望翻番。以铝合金材料为代表的汽车轻量化零部件市场规模迅速提升,根据思瀚产业研究院,2020年至2024年新能源汽车电池盒箱体市场规模由27.34亿元增长至265.86亿元,CAGR达76.59%。随新能源汽车渗透率进一步提升及技术升级,根据思瀚产业研究院预测,到2029年市场规模将达583.14亿元,25-29年CAGR达13.97%。

  行业格局分散,群雄林立。整体看,电池盒行业竞争相对分散,国内第一梯队有敏实集团、华域汽车、新铝时代、华达科技、和胜股份等;第二梯队有祥鑫科技、凌云股份等;第三梯队为其他中小型企业,占比达46.38%。其中凌云股份、敏实集团、华域汽车、华达科技等传统汽车零部件生产厂商,依托原有产线工艺及客户渠道,在切入新能源汽车电池盒箱体市场后快速打开市场,市占率快速提升。

  2.4. 收购WAG切入赛道,产能扩充保障头部客户供应

  公司于2015年收购了德国汽车零部件制造商Waldaschaff Automotive GmbH(WAG),切入电池壳市场。WAG拥有尖端的轻量化技术和铝、钢集成制造工艺,主要产品包括车门、后挡板、引擎盖组件和结构件等,客户包括德国大众集团(奥迪、保时捷、斯堪尼亚等)、福特、通用、宝马等,并于25H1实现大幅减亏。

  募投项目新建产能,保障核心客户供应。2021年7月公司定增募资,非公开发行募集资金13.8亿元,其中约2.5亿元计划投入电池壳产能建设,截至25H1,组件项目投入均超90%,箱体/壳体进度超70%。产能扩充有助于保障对宁德时代、上汽通用等核心客户的供应。

  3. 汽车管路:行业稳健增长,产品&客户构筑壁垒

  3.1. 新能源车带动行业稳健增长,尼龙化趋势确定

  汽车管路系统指汽车流体输送系统中承载流体(气体、液体)流动、传输的载体或通道,一般由管体、连接件、紧固件等组装而成,主要用于连接汽车空调系统、底盘系统、传统燃油车发动机以及新能源车中电池系统、电机电控系统中的制冷、制热核心零部件等。

  汽车流体管路有向尼龙管路发展的趋势。汽车流体管路按照所用材料分为橡胶管路、尼龙管路、金属管路。尼龙相比金属和橡胶具有轻量化、易加工成型、易安装、耐化学性、节能、综合成本低、性能挖掘潜力大等优势。

  新能源渗透率提升带动汽车管路量价齐升。新能源汽车由于取消了发动机、变速箱等部件,新增了电池、电机、电控和减速器,因此热管理系统包括了电池热管理系统、汽车空调系统、电机电控冷却系统及减速器冷却系统等四部分,对热管理系统的集成度及温控管理提出了更高要求。据TI Fluid Systems数据,传统燃油车冷却管路系统长度约5米,纯电车型电池包外的冷却管路系统长度可达12-20米,混动车型约为22米。此外,随着管路系统长度增加,管路接头等连接件的用量也有较大增长。传统燃油车单车使用约15个接头,纯电车型使用量为65个,混动车型用量可达75个,增量显著。

  多重因素叠加,尼龙汽车管路市场快速增长。受益于新能源车渗透率快速提升对管路用量及轻量化的需求、国六、欧七排放标准趋严,推动多层尼龙燃油管渗透率提升以及己二腈国产化带动尼龙材料成本下降,三重因素叠加推动尼龙汽车管路市场快速增长,据统计2024年我国汽车尼龙管路市场规模达到了217.44亿元,同比增长9.6%。

  汽车管路行业头部厂商集中,国内企业受益于新能源车发展,份额逐步提升。汽车用塑料流体管路生产企业主要集中于欧洲、美国、东亚,头部企业主要有TI邦迪、美国库博标准、德国诺马等。TI邦迪主要生产塑料油箱及配套的燃油管路、空调管、散热管等其他汽车零部件,库博标准主要产品为密封件、燃油和制动管路系统、流体传输系统和减震系统等,诺马主要生产卡箍、快速接头、紧固件等。国内企业主要有凌云股份和川环科技等,近年来随着新能源汽车发展市场份额逐步提升。

  3.2. 产品矩阵丰富,客户资源优质

  公司汽车管路主要由亚大集团负责,下设多家子公司。公司是国内汽车管路细分行业龙头,深度受益于电动化趋势下车载管路市场规模稳步提升。公司汽车管路部分主要由亚大集团完成生产,亚大集团1987年成立,由凌云股份与瑞士乔治费歇尔各持股50%,是中国首批引进PE与尼龙管路技术的中外合资企业。依托“市政+汽车”双轮,1990年代率先实现燃气PE管网国产化;2000年后随凌云上市,在涿州、上海、深圳、长春、成都等地扩建八家工厂,并设立长春亚大、河北亚大、上海亚大等多家子公司,形成尼龙压力管、液压管、PE管三大系列。

  汽车管路产品矩阵丰富,覆盖众多优质客户。亚大集团管路产品主要分为管路总成和管路连接件,覆盖燃油系统、气制动系统、真空制动系统、增强管路系统、冷却系统、后处理系统、排水系统,产品覆盖度位居国内前列。客户方面,公司与众多国内外优质客户长期深度合作,其中国内客户包括上汽、长城、比亚迪、蔚来、理想等,国际客户包括通用、奥迪、奔驰、宝马等。

  积极拓展热管理领域,产品发布,量产在即。25年4月第二十一届上海国际汽车工业展览会中,公司集中展示“汽车热管理系统、储能热管理系统”等前沿创新产品,作为展台明星产品对外呈现,反响良好,公司热管理产品已完成台架测试、夏季路试,并获得北奔小批量生产订单并已进入量产准备阶段,成都重汽热管理系统进入样件交付阶段。

  4. 市政管路业务:国内头部玩家,突破核电&高端油服设备领域

  公司塑料管道行业龙头地位稳固,全品类产品构建竞争优势。公司生产管材、管件、球阀等产品,提供焊接技术、施工指导和智能管网管理信息,产品覆盖燃气、给水、排水、热力等市政工程各个领域。

  公司深耕燃气与供水用PE管道,深度绑定优质客户。公司生产的管道主要用于燃气和供水,其中聚乙烯(PE)燃气管道系统主要客户包括港华燃气、华润燃气、中国燃气、新奥燃气;聚乙烯(PE)给水管道系统主要客户包括首创环保、华衍水务、中国水务、北控水务。

  公司持续突破高端市场,近来中标中东ADNOC油气项目与国内核电项目。亚大集团在市政管道领域持续实现高端市场突破,2024年末至2025年初,公司相继在高端油服领域与国内核电领域中标关键项目,迈上新台阶。1)高端油服设备领域:2024年12月子公司成功中标阿联酋阿布扎比国家石油公司(ADNOC)WAVEC3B项目的BuHasaa油田注海水工程管道项目,是ADNOC实现增产计划的关键环节,项目建成后将通过注水维持地层压力,显著提升原油采收率。2)核电领域:25年成功中标某核电一期项目HDPE管道采购订单,中标金额超千万元,标志公司正式进入核电领域。

  5. 新业务:数字能源设备管路空间广阔,机器人传感器星辰大海

  5.1. 液冷系统千亿市场广阔,管路模块占比较大

  数据中心液冷系统由冷源、液冷机柜、CDU、输配管网及控制系统五大模块组成:冷源(冷却塔/干冷器)制备15–45 ℃冷却水或氟化液;机柜端通过冷板或浸没腔将芯片热量直传液体;CDU实现一次侧与二次侧液-液换热、过滤及流量分配;输配管网采用不锈钢或尼龙复合管,承压≥1 MPa、耐腐防渗;控制系统实时采集温度、压力、流量,联动变频器与电动阀。

  当前液冷技术以单相冷板式为主流,其未来将朝着更高效率、更低成本与更广应用发展。与此同时,散热能力更强、价值量高出30-50%的两相冷板技术正成为高功率场景的重要增长点。对于浸没式液冷,它将在超高功率密度领域占据关键地位,但其发展受制于冷却液性能、成本及环保合规等技术难点的突破。

  冷板式液冷系统由室外侧(一次侧)和机房侧(二次侧)组成,其中管路& Manifold&快速接头&CDU约60%。根据IDTechex,液冷系统价值量占比为:一次侧(价值量占比30%):1)冷却部分可以选择冷水机组、冷却塔或干冷机的其一或组合;2)一次侧循环泵、管路、阀门与水处理部分,保证稳定流量与水质;3)监控与安全部分,包括温压传感、流量计、旁通/泄压、BMS/楼控等。二次侧(价值量占比70%):1)CDU(价值量占比25%),包括板式换热器,二次侧冗余泵组(定/变频),膨胀/储液罐、过滤器/去离子组件、旁通回路、阀组、泄压与补液、传感器与控制器、漏液检测等。2)Manifold+快速接头(价值量占比20%),把CDU处理过的液体分配到每台服务器回路,同时实现免工具、少溢液的“快插/快断”,便于上架与维护。3)管路/水泵/阀件(价值量占比15-18%)以及冷却介质和辅材等(价值量占比5-8%)。

  2027年全球数据中心液冷系统市场有望超过千亿,对应CDU&管路&Manifold&快速接头市场约600亿。1)ASIC需求:我们假设25-27年液冷系统单价为5303元/KW,根据海外大厂26年出货量预期和单ASIC功耗,测算得26年ASIC用液冷系统规模达294亿元。2)NVL72需求:结合英伟达收入预测、数据中心收入占比及NVL72单价测算得NVL72出货量,我们假设24-27年单机柜液冷系统单价为70万元,进而计算得26年需求达581亿元。

  产品拓展顺利,已形成多场景订单。公司液冷业务主要由合资公司亚大集团(管路系统与高分子解决方案)与子公司阔丹凌云(液冷橡胶软管方案)完成,以汽车流体管路与热管理的系统化能力为基,形成覆盖一次侧、二次侧、机柜总成和储能系统的液冷产品矩阵,并通过阔丹凌云等子公司补足UDQ等材料管路,完成车规到数能场景的横向复用。当前液冷业务已完成从车端管路向数字能源设备的迁移,形成以液冷管路、快速接头、软管与管路总成为核心的产品矩阵,并已取得储能、充电站、数据中心等多场景订单并进入多家头部生态供应链。

  产品性能优异,客户进展顺利。作为国家级专精特新重点"小巨人"企业、国家绿色工厂,凌云胶管公司液冷产品实现核心胶料自研,橡胶在极端工况下展现出超强的抗老化、抗渗透性能,寿命较常规产品提升50%。产品通过美国UL 认证、AMD 认证及散热巨头企业严苛测试,适配极寒、高热全场景,为数据中心、超算中心、储能、充电桩提供散热保障。公司构建起“胶料研发-软管制造-管路集成”的全生产链,联动凌云亚大廊坊舒畅公司快插接头产品,形成“管路+接头”一体化供应能力,针对多场景需求,提供定制化液冷管路系统。客户方面,公司已成功打入全球供应链,获得国内数字能源高科技领军企业 H 客户的青睐并批量供货,为全球知名液冷厂家CoolerMaster、AVC、宝德华南等散热龙头批量供应液冷管路,其液冷产品系统还被英维克、申菱环境等企业用于自主可控液冷方案。

  5.2. 力传感器:感知外界的神经,工信部重点项目正式获得批复

  六维力是信息最全面的力控传感器:六维力矩利用传感器中不同的感力元件,将力信号转换成电信号,能够同时测量三个轴向力Fx、Fy、Fz和三个轴向力矩Mx、My、Mz,能够满足任何方向上力的检测。六维力矩传感器不仅将力矩转为电信号,提供力信息,还可以获得内部受力的姿态,与三维力矩传感器相比,其能够消除弯矩对力测量的干扰,确保测量结果更加精确可靠。

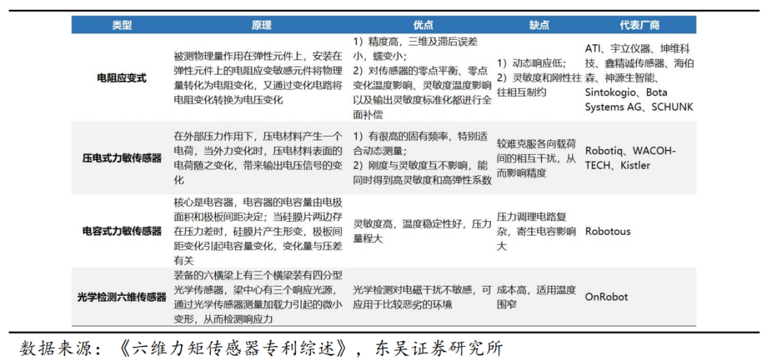
  应变片式技术成熟为主流方案:根据敏感元件的种类,六维力和力矩传感器可分为电阻应变式、压电式、电容式、光学式等几类,其中电阻应变式为主流,其综合性能最优,精度高、技术成熟、测量范围广。

  六维力矩传感器的工艺流程:设计与标定检测为核心。1)结构解耦设计是核心:可决定六维力矩传感器的实际性能,包括弹性体结构设计、贴片位置设计、电桥结构设计,理论上合理的设计可消除各个方向之间的耦合,但实际需依靠解耦算法进一步减小/消除耦合干扰。2)贴片靠熟练技术工:由于传感器内部空间狭小,贴片组桥的技术壁垒非常高,国内外企业在贴片环节均需要人工进行。3)六维联合加载设备是标定与检测核心:必须通过六维加载设备,标定样本点(53万个)获得传感器数学解耦模型与参数;检测则是评价标定的准确度如何。而六维加载设备为非标设备,需传感器厂商自研。

  短期规模尚小,人形机器人带动行业爆发。短期内六维力矩传感器主要应用于协作机器人、汽车测试、航天、医疗等领域,规模较小,高工统计22年中国市场六维力矩传感器销量4840台,我们预计全球2万台以内。而人形机器人将对行业带来较大增量:为提高双手灵巧度、行走的平衡性能,人形机器人倾向于在手腕、脚踝分别安装六维力矩。因此我们测算2030年全球六维力矩需求600万套,按照单价7202元,对应432亿市场空间,对应30年需应变片1.56亿片,单价受放量影响下降较快,30年市场空间将达62亿元。

  多方联合打造“明星产品”,项目正式批复。公司自2023年起牵头联合中国科学院合肥物质科学研究院和中兵智能创新研究院,开展六维力传感器的研发,该项目被列入工信部2023年揭榜挂帅项目,已正式获得国家工信部重点项目批复,取得人形机器人工业应用新突破。项目定位低成本高精度智能化人形机器人力感知关键技术及制造方法,产品谱系覆盖涵盖拉压力、关节扭矩、六维力及Mems真空压力传感器等品类,指向人形/工业/协作机器人末端力控应用(腕/踝等)。截至25H1,公司拉压力、扭矩力传感器产品已交付多个小批量订单,六维力传感器已完成设计,多项基础预研项目同步推进中,同时力传感器车间已建成专业生产线,完成产业平台建设方案。

  6. 盈利预测与投资建议

  我们预计2025-2027年公司总营收分别为198.97/218.06/243.17亿元,同比+6%/+10%/+12%,归母净利润为8.01/9.09/10.55亿元,同比+22%/+13%/+16%,具体看:

  汽车金属及塑料零部件业务:公司客户结构不断优化,新客户定点及原有定点放量,市占率居行业前列并稳步提升,我们预计2025-2027年公司汽车金属及塑料零部件营收为179.68/197.64/221.36亿元,同比+5%/+10%/+12%;我们预计25年毛利率受新产能爬坡影响预计有所下滑,受益于热成型业务国产化材料应用比例提升和新建产能陆续释放,后续毛利率将稳步提升。

  塑料管道系统业务:公司与下游头部客户长期稳定合作,受益于国家重大工程与基础设施建设稳步推进,我们预计公司该板块规模和盈利能力总体保持平稳,2025-2027年公司塑料管道系统营收为10.89/10.89/11.11亿元,同比-2%/0%/+2%。

  其他主营业务:考虑到公司液冷产品已取得储能、充电站、数据中心等多场景订单并进入多家头部生态供应链,力传感器已交付部分订单,正处于成长阶段,我们预计公司其他主营业务将保持较高增速, 2025-2027年公司其他主营业务营收为2.00/2.80/3.64亿元,同比+3900%/+40%/+30%,且毛利率有望伴随规模提升而提升。

  估值与投资建议:由于祥鑫科技、新铝时代、川环科技与公司的业务相近,因此我们选取这3家公司作为可比公司,如下表所示,可比公司的2026年PE平均值为18倍。考虑全球新能源车市场景气度较高,公司绑定下游核心客户,市占率行业领先,规模效应带动盈利能力有望持续提升,我们预计公司2025-2027年归母净利润为8.01/9.09/10.55亿元,同比+22%/+13%/+16%,对应现价PE分别为19/17/14倍,考虑到公司主业稳健增长,数据中心液冷、机器人传感器空间广阔,给予2026年20倍PE,目标价14.9元,首次覆盖给予“买入”评级。

  7. 风险提示

  1)汽车销量不及预期。公司核心产品汽车金属及塑料零部件业务与汽车销量直接相关,若全球汽车销量不及预期,将对公司业绩产生不利影响。

  2)新业务拓展不及预期。公司积极拓展数据中心液冷、机器人传感器新业务,新业务技术方向存在不确定性,或对公司业绩造成影响。

  3)竞争加剧。公司所在的汽车零部件行业竞争相对激烈,价格年降压力较大,若竞争进一步加剧,将对公司盈利能力产生影响。

  三大财务预测表

  团队介绍

  识别二维码,关注新兴产业汇,获得更多精彩文章!

  免责声明

  本公众订阅号(微信号:Green__Energy)由东吴证券研究所电新研究团队设立,系本研究团队研究成果发布的唯一订阅号。

  本公众号所载的信息仅面向专业投资机构,仅供在新媒体背景下研究观点的及时交流。

  本订阅号不是东吴证券研究所电新研究团队研究报告的发布平台,所载内容均来自于东吴证券研究所已正式发布的研究报告或对已发布报告进行的跟踪与解读,如需了解详细的报告内容或研究信息,请具体参见东吴证券研究所已发布的完整报告。

  本订阅号所载内容不构成对具体证券在具体价位、具体时点、具体市场表现的判断或投资建议,不能够等同于指导具体投资的操作性意见。本订阅号所载内容仅供参考之用,接收人不应单纯依靠本资料的信息而取代自身的独立判断,应自主做出投资决策并自行承担风险。东吴证券研究所及本研究团队不对任何因使用本订阅号所载任何内容所引致或可能引致的损失承担任何责任。

  本订阅号对所载内容保留一切法律权利。订阅人对本订阅号发布的所有内容(包括文字图片、影像等)未经书面许可,禁止复制、转载:经授权进行复制、转载的,需注明出处为“东吴证券研究所”,且不得对本订阅号所截内容进行任何有悖原意的引用、删节或修改。

  特别声明:《证券期货投资者适当性管理办法》、《证券经营机构投资者适当性管理实施指引(试行)》于2017年7月1日起正式实施。通过新媒体形式制作的本订阅号推送信息仅面向东吴证券客户中的专业投资者,请勿在未经授权前进行任何形式的转发。若您非东吴证券客户中的专业投资者,为保证服务质量、控制投资风险,请取消关注本订阅号。请勿订阅、接收或使用本订阅号中的任何推送信息。因本订阅号难以设置访问权限,若给您造成不便烦请谅解!感谢您给予的理解和配合。

  东吴证券投资评级标准

  投资评级基于分析师对报告发布日后6至12个月内行业或公司回报潜力相对基准表现的预期(A股市场基准为沪深300指数,香港市场基准为恒生指数,美国市场基准为标普500指数,新三板基准指数为三板成指(针对协议转让标的)或三板做市指数(针对做市转让标的),北交所基准指数为北证50指数),具体如下:

  公司投资评级:

  买入:预期未来6个月个股涨跌幅相对基准在15%以上;

  增持:预期未来6个月个股涨跌幅相对基准介于5%与15%之间;

  中性:预期未来6个月个股涨跌幅相对基准介于-5%与5%之间;

  减持:预期未来6个月个股涨跌幅相对基准介于-15%与-5%之间;

  卖出:预期未来6个月个股涨跌幅相对基准在-15%以下。

  行业投资评级:

  增持:预期未来6个月内,行业指数相对强于基准5%以上;

  中性:预期未来6个月内,行业指数相对基准-5%与5%;

  减持:预期未来6个月内,行业指数相对弱于基准5%以上。

  我们在此提醒您,不同证券研究机构采用不同的评级术语及评级标准。我们采用的是相对评级体系,表示投资的相对比重建议。投资者买入或者卖出证券的决定应当充分考虑自身特定状况,如具体投资目的、财务状况以及特定需求等,并完整理解和使用本报告内容,不应视本报告为做出投资决策的唯一因素。

上一篇:
2026款宋Pro DM-i 220km长续航版上市,限时9.98万元起,享“宋”驰人生
下一篇:
为他人在煤炭贸易等方面谋利,收受巨额财物!国有矿业集团原党委书记、董事长被查
Title