Title
您当前的位置: 首页 > > 文章详细
金科地产成立不良资产相关部门
发布时间:2026-01-10

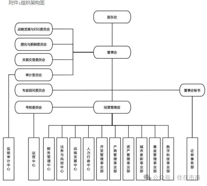
  1月8日,金科地产集团宣布对公司组织架构进行优化调整。结合公司实际情况和未来战略发展规划,新设城市更新事业部、资产管理事业部、开发管理事业部、产商管理事业部、数字科技事业部等。

  新增的五个部门中,资产管理事业部、城市更新事业部均涉不良资产。

  本次组织架构的优化将有利于增强公司风险控制能力,提升战略执行能力和效果,预计对公司生产经营活动产生积极影响。

  12月28日,金科股份举行党委管理干部交流会。公司党委书记、名誉董事长马蔚华,董事长、总裁、党委副书记郭伟,新任命高管团队及全体管理干部出席会议。

  会上,郭伟代表经营管理层作全面工作汇报,马蔚华作出工作部署,并指出:公司重整收官取得阶段性胜利,即将轻装上阵。未来须加速新战略落地,科学编制2026年经营计划。

  此前,金科股份宣布完成重整,此次重整涉及1470亿元债务。卸下债务包袱后,金科股份得以轻装上阵。不过,这只是完成了第一步,风险依然存在。金科股份虽已撤销因重整而实施的退市风险警示情形,但因净资产为负、连续三年扣非净利润为负等原因,继续被实施退市风险警示并叠加其他风险警示。

  接下来金科股份需要解决的问题是如何“造血”,面临战略成效的检验,比如资产盘活进度和收益、新业务线盈利情况、市场认可度提升等问题。

  重整收官

  2022年末,金科股份出现债务违约,随后选择重整作为解决方案。

  2024年4月22日,金科股份及控股子公司重庆金科房地产开发有限公司重整申请获得重庆市第五中级人民法院受理。至今年12月16日,金科股份宣布,公司及重庆金科重整计划执行完毕。金科股份此次重整涉及债务总额1470亿元,这也是房地产行业迄今为止最大的重整案。

  从重整方案来看,金科股份此次重整涉及债权人超8400家,通过“现金+股票+信托”组合清偿。设立了破产服务信托,由中信信托管理,用于分期偿债及保障“保交楼”项目。

  值得注意的是,此次重整引入“优质资本+央企AMC+地方国企”联合体,提供资金与政策支持。具体来看,上海品器及北京天骄绿苑组成的联合体,参与重整投资,同时引进长城资产以及四川发展证券基金等,合计注资26.28亿元。

  上海品器背后是冯仑创立的御风集团。该集团自上世纪90年代布局房地产领域,后续战略分拆为两大业务板块,万通系聚焦地产开发,御风系深耕医疗健康不动产赛道。北京天骄绿苑是北京本土老牌房企,业务覆盖产业地产、商业地产、住宅开发及休闲配套领域,具备商业地产项目全流程操盘能力。

  重整后,金科股份主要业务将布局“投资管理、开发服务、运营管理、特殊资产”四大板块,通过投资经营特殊资产、运营开发中高端住宅、做精做强不动产服务、创新发展产业机会,实施“汰旧、取新、强链补链”转型路径。

  金科股份表示,未来的整体战略将主要围绕“高效运营、精益管理、科技创新”展开,以提升盈利能力、资产价值和流动性为核心,推动公司转型为聚焦强盈利能力和高投资回报的不动产综合运营商。

  中国企业资本联盟副理事长柏文喜对界面新闻分析指出,金科是A股首家走完“司法重整—债务削表—股权重组—治理再造”全链条的上市房企。采用“1+1+N”式重整(产业投资人+财务投资人+债权人信托),把1470亿元债转股份、留债、信托受益权三箭齐发,实现削债超千亿,为同量级出险房企提供了模板。

  “从重资产开发切换到代建+运营+特殊资产轻资产赛道,先恢复经营现金流,再逆周期收购问题资产,降低周期波动。”柏文喜表示。

  中指研究院企业研究总监刘水分析指出,金科股份的转型,契合行业从增量开发向存量运营的转型趋势。告别高杠杆拿地开发模式,转向轻资产与服务收费,代建、商业运营、特殊资产盘活等成为增长主力,与行业去杠杆、重运营的趋势高度匹配。

  伴随房地产行业进入存量时代,行业已转向以优化现有存量资产使用效率、提升品质为核心的高质量发展阶段。轻资产转型,成为多家房企选择的重要方向。

  比如,华远地产、美的置业等公司也已剥离房地产开发业务,将重心转移到轻资产模式。中交地产置出房地产开发业务相关的资产和负债,重组后聚焦于物业管理、资产管理业务等轻资产业务,实现向轻资产运营模式的战略转型。南国置业剥离房地产开发、租赁业务相关资产及负债,重组后聚焦商业运营、产业运营等城市运营轻资产业务方向,向综合性城市运营服务商转型。

  刘水告诉界面新闻,随着城市发展模式发生转变,由增量规模扩张转向存量提质增效,为存量资产运营管理的企业提供了发展机遇。

  不过,同时需要看到,对于这些转型的公司来说,很多是进入了新的业务领域,在激烈竞争的市场环境下,业务拓展存在难度。

  管理层换血

  在此之前,金科股份完成了管理层的更迭。

  10月16日,金科股份召开第十二届董事会第一次会议,选举郭伟担任董事长,选举王晓晴担任副董事长,会议还选举第十二届董事会各专门委员会委员。与此同时,聘任郭伟为总裁,聘任周达为联席总裁,聘任李根为常务副总裁,聘任何鸽平为财务负责人,聘任杨鹏为董事会秘书。

  此外,董事会同意聘任冯仑为专家顾问委员会主任委员;同意委任马蔚华为董事会荣誉董事长,作为荣誉董事长,马蔚华不属于董事会成员及高级管理人员。

  金科股份公告还称,根据中共重庆市江北区委非公有制经济组织和社会组织工作委员会审议决定,免去张勇中共金科地产集团股份有限公司委员会书记职务,任命马蔚华为中共金科地产集团股份有限公司委员会书记;任命郭伟为中共金科地产集团股份有限公司委员会副书记、张勇为中共金科地产集团股份有限公司委员会专职副书记。

  此前,金科股份实际控制人为黄红云。随着金科股份董事会完成换届选举,公司控股股东由金科控股变更为京渝星筑、京渝星璨,公司实际控制人由黄红云变更为无实际控制人。

  从郭伟履历来看,郭伟历任万科集团税务管理部总经理、北京公司副总经理、大连万科总经理;万科集团北方区域副总经理、中航万科首席投融官、合伙人。2019年至2021年,任新城控股集团苏州区域公司总经理;2021年3月至2024年7月,任信达地产股份有限公司党委副书记、执行董事、总经理,法定代表人;2024年8月至2025年8月,任中国信达集团战略客户二部总经理级。

  北京盈科(上海)律师事务所资产律师陆鼎对界面新闻分析指出,引入马蔚华和冯仑,是为了更大程度上调度重整后的发展资源。“马蔚华在银行系统资金融通方面,冯仑在地产轻重结合方面,会对新生的金科股份起到穿针引线的作用。”

  陆鼎进一步分析说:“金科股份重整后转型定位是不动产综合运营商,除了传统开发,其实就是投资管理、运营管理、特殊机会资产等方面的业务拓展,本质上是不动产金融的复合方向,这是比较务实和有前瞻性的。从马蔚华和冯仑的定位也能看出在这两个方面的发力点,郭伟有AMC机构的履历,所以做特殊资产盘活包括城市更新既符合趋势又具备一些资源禀赋。”

  中国企业资本联盟副理事长柏文喜在接受界面新闻采访时表示,马蔚华可输出金融机构治理、ESG与资本市场经验,帮助金科恢复评级、降低融资成本,并主导与AMC、险资的再合作;冯仑对产业地产、城市更新、持有型物业的“轻资产”模式熟悉,可在资产盘活、产业导入、REITs等方向给出路径,减少金科对纯住宅开发的依赖。

  柏文喜把马蔚华和冯仑共同作用总结为“信用背书+战略滤镜”,让金科在政府、金融机构和产业伙伴面前快速重建可信度,为后续城市更新、代建、资管业务铺路。

  推进转型落地

  值得注意的是,随着重整的推进,金科股份也在与金融机构加强合作。

  12月12日,金科股份与中信信托签署战略合作协议。此次合作基于前期专项服务信托及资产管理协议的成功实践,双方将重点围绕城市更新、资产管理、运营管理、不动产科技四大方向,深化“金融+产业”协同。通过发挥中信信托的金融创新与专业受托能力,结合金科股份的产业运营与开发优势,共同探索“金融受托+产业运营”新模式,加速存量资产盘活与价值提升。

  12月22日,金科股份与农业银行重庆市分行签署战略合作协议,农业银行将在信贷融资、账户结算和资金理财、个人金融服务及金融服务优先权给予金科股份战略支持。

  中指研究院企业研究总监刘水在接受界面新闻采访时表示,金科股份与中信信托此次合作,既延续前期破产服务信托的信任基础,又精准匹配金科“轻资产+运营+科技”转型需求。对金科现金流改善、轻资产业务扩张与行业风险化解均有标杆价值,不过需警惕落地节奏与收益分配的执行风险。

  刘水进一步分析说:“对金科来说,短期可借助中信信托的融资能力加速保交楼与存量去化,中长期助力代建、商业运营等轻资产业务扩张。对中信信托来说,切入不动产存量市场,拓展‘信托+地产运营’新业务模式,积累城市更新与特殊资产协同的标杆案例。”

  柏文喜对界面新闻分析指出,金科股份与中信信托合作明确四大方向。城市更新方面,中信信托可发起并购基金、Pre-REITs基金,金科负责操盘、代建,解决其“有项目、少资金”的痛点;资产管理方面,中信旗下特殊资产平台已与长城资产、信达并列前三,金科可受托对存量商办、酒店、仓储进行改造运营,收取“基础费用+超额分成”。

  此外,运营管理方面,中信信托正布局保租房、长租公寓REITs,金科的商业、物业板块可整租整管,形成稳定现金流后装入REITs;不动产科技方面,双方拟设联合实验室,试点“光伏+储能+充电桩”绿色改造,提升资产估值,为公募REITs发行留出溢价空间。

  柏文喜总结指出,总体看,这是“AMC+信托+运营商”的轻资产闭环。对金科来说,相当于把中信信托的低成本资金和金融工具变成“杠杆”,把自己的代建和运营能力变现,减轻资产负债表压力,同时为后续公募REITs退出铺路。

  仍面临诸多挑战

  接受界面新闻采访的多位业内人士表示,作为全国首家司法重整成功的大型上市房企,金科股份转型路径对出险房企有参考意义。不过,能否真正“重生”,还要看资产质量和现金流能否持续造血。

  柏文喜告诉界面新闻,金科股份转型逻辑清晰,先靠代建和运营产生轻资产现金流,再用AMC背景做大特殊资产“逆周期”收益,符合“卸重债、轻资产、稳现金”的重整目标。不过,郭伟团队要啃的是一块“硬骨头”,面临诸多挑战。

  首先,在资产端,金科股份存量土储70%在三、四线,短期难提价,需要快速折价出清或合作开发,否则占用资金;

  其次,在资金端,虽然削掉千亿有息负债,但表外项目和非并表平台仍有隐性负债,需持续做“二次削债”和现金归集;

  第三,团队端,原班人多是开发销售背景,缺运营、资管、产业招商经验,组织再造与激励必须同步,否则“老金科”惯性会拖慢新战略;

  第四,市场端,出险房企“信用折价”尚未修复,销售均价和回款率仍低于行业平均,2025年1–9月仅完成全年销售目标的55%,现金流安全垫不足;

  最后,政策端,城市更新、保障性租赁住房、REITs都对“合规手续完整度”要求极高,而金科历史项目遗留规划、拆迁、土地款票据等问题量大,需要逐一补手续。

  对于金科股份新管理团队面临的困难与挑战,刘水也指出:“核心变量在于轻资产业务签约转化为收入的效率、存量去化进度、流动性风险缓解程度,以及与战投的协同落地质量。”

上一篇:
中国工商银行现代金融研究院院长杨赫:算力或成金融市场竞争新维度
下一篇:
罗军与贵港市党政领导座谈交流并深入玉林辖区农合机构调研
Title