Title
您当前的位置: 首页 > > 文章详细
招联、蚂蚁等5家消金公司连续领罚单,合作机构管理问题成重灾区
发布时间:2026-01-08

  近日,国家金融监督管理总局深圳监管局(即深圳金融监管局)官网显示,招联消费金融股份有限公司(即招联消金)及相关责任人,因存在“合作机构管理不审慎”“贷后资金用途管理不到位”等违规情况,被给予罚款50万元的行政处罚,招联消金相关责任人盛莲亦被给予警告处分。

  2025年是“助贷新规”(即《关于加强商业银行互联网助贷业务管理提升金融服务质效的通知》)落地施行的第一年,也是持牌消费金融因合作机构管理和贷后问题遭到监管处罚最为密集的一年,据记者统计,包括招联消金在内,2025年内已有5家消费金融公司因此被罚。

  招联消金通过第三方合作开展业务的贷款余额占比超过25%

  准确而言,招联消金本次领到的是国内持牌消费金融公司在2025年内(公示日期)的最后一张罚单。

  从招联消金第三方合作情况看,中诚信评级报告显示,获客渠道方面,招联消金主要通过自营获客、股东协同和第三方合作开展业务,获客来源主要为线上渠道。其中,在第三方合作渠道方面,招联消金主要与头部互联网平台合作,由互联网平台负责获客并向客户提供线上申请贷款的入口,招联消金按照一定比例向合作方支付引流费用。

  截至2024年末,招联消金自营获客及股东协同渠道贷款余额占比约为73%。即,招联消金通过第三方合作开展业务的贷款余额占比已超过25%。

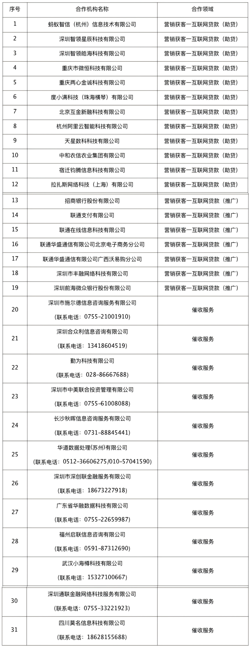
  招联消金2025年11月28日公示的信贷业务第三方合作机构信息披露,目前与招联消金合作的第三方机构共分为12家营销获客助贷机构、7家营销获客推广机构以及12家催收服务机构。

  图/招联消金第三方合作机构名单(来源:招联消金官网)

  事实上,本次处罚,并非招联消金首次领罚单。

  2022年1月,因存在“催收行为不当”“对合作商户风险管理不到位”及“未报告联合贷款表外风险敞口”等8项违规事实,招联消金领到原银保监会(即现国家金融监督管理总局)开出的一张290万元大罚单。

  截至2024年末,招联消金实现净利润超30亿、平均贷款利率14.81%

  官网与企查查共同显示,招联消金成立于2015年3月,是目前国内31家持牌消费金融公司之一,注册资本100亿元。中国联通(00762.HK)旗下子公司中国联合网络通信有限公司与招商银行(600036.SH)各持有招联消金50%股份。

  招商银行2024年年报披露,招联消金的主要业务是发放个人消费贷款。截至报告期末,招联消金总资产规模约为1637.51亿元,净资产约为226.63亿元;报告期内实现净利润约为30.16亿元。

  另据中诚信评级报告介绍,在产品体系方面,招联消金目前形成了“好期贷”和“信用付”两大产品体系,以“好期贷”为主。“好期贷”是自主支付类现金贷款产品,可以在招联消金APP、微信公众号以及各类合作方的线上渠道进行申请;“信用付”是受托支付类分期贷款产品,主要在招联消金自有电商平台、股东方中国联通的消费场景以及与互联网平台合作的消费分期中使用。近年来,由于招联消金持续拓展互联网平台合作渠道,“信用付”业务实现较快发展,截至2024年末,招联消金“信用付”贷款余额占比升至41.27%。

  而在产品定价方面,同样来自评级报告数据,截至2024年末,招联消金平均贷款利率为14.81%。

  2025年内已有多家持牌消费金融公司因合作机构管理违规被罚

  本次招联消金因合作机构管理和贷后问题遭到监管处罚,对整个行业而言,并非偶发事件。从这两项违规的处罚情况的汇总来看,金融监管部门2025年内明显加大了对消费金融公司的处罚力度。

  2025年3月28日,重庆蚂蚁消费金融有限公司(即蚂蚁消金)因“贷后管理不到位、委外催收管理不到位”等违规被罚140万元。

  2025年5月30日,北京阳光消费金融股份有限公司(即阳光消金)因“合作模式存在不足、合作业务管控不到位”等多项违规被罚140万元。

  2025年7月11日,浙江宁银消费金融股份有限公司(即宁银消金)因“合作业务管理未尽职”等违规被罚165万元。

  2025年12月1日,厦门金美信消费金融有限责任公司(即金美信消金)因“第三方合作机构管理不到位”等3项违规,被罚120万元。

  近年来,主要服务于个人消费和小微企业、个体工商户的生产经营的互联网助贷业务快速发展,相关互联网平台运营机构依托相对成熟的消费场景、交易客群、客户数据,与商业银行形成互补,在为广大金融消费者提供更便捷的贷款服务、提升贷款服务效率等方面发挥了积极作用。

  但与此同时,一些助贷合作平台在开展互联网助贷业务时,也存在虚假宣传、不合理收费、不当催收等诸多问题和风险。2025年10月20日,金融监督管理总局山西监管局(即山西金融监管局)就曾为此发布过专项风险提示。

上一篇:
近百家中国半导体企业涌入A股港股,10家已IPO
下一篇:
首次发布!2025中国食品工业重点企业500家名录,牧原、温氏、双胞胎强势上榜!
Title