Title
您当前的位置: 首页 > > 文章详细
岁末再领合规罚单,阳光保险背面条款引发千万理赔纠纷
发布时间:2026-01-08

  阳光保险旗下的人寿和财险,去年也因合规问题受领到数十张罚单,金额合计近千万元。处罚事由涉及财务端、销售端、以及管理端,包括财务数据造假、误导销售、许可证遗失等。

  2025年12月31日,阳光保险旗下阳光人寿再领岁末罚单,其汉中中心支公司因“财务数据不真实”被监管处以20万元罚款,再次刷新去年因合规问题多次被监管处罚的记录。

  合规问题多次受罚

  原经理规避内控6年诈骗超千万

  虚列费用、虚假承保、虚假退保、虚挂保费、虚假理赔这“五虚”问题,近年来成为监管处罚的焦点。整个2025年,保险行业因合规问题受到的监管处罚,也呈现“数量多、金额高、范围广”的显著特征。仅前三季度的罚金总额就突破3亿元,波及百余家分支机构,另有多名从业人员受到禁业处罚。不仅全年出现多张百万级罚单,头部的人保财险更因未按规定使用条款费率等问题,被合计罚款超千万元。

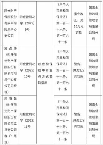
  阳光保险旗下的人寿和财险,去年也因合规问题受领到数十张罚单,金额合计近千万元。处罚事由涉及财务端、销售端、以及管理端,包括财务数据造假、误导销售、许可证遗失等。比如阳光财险阳泉中心支公司以虚构保险中介业务方式套取费用,咸阳中心支公司通过“财务数据不真实、直营业务虚挂中介”虚增成本,均受到监管处罚。分支机构多次发生合规问题,也反映出集团层面内控方面的一些缺失。

数据来源:东方财富网

  阳光财险河南分公司原信保部经理何庭含长达6年的个人欺诈行为,也因公司内控缺失未能被及时发现。何庭含自2017年起,以“冲业绩”为名,伪造公司公章出具虚假《还款协议》,诱骗数百名受害者办理贷款,涉案金额高达七千多万。后通过“贷新还旧”模式掩盖资金缺口,直至2023年2月才东窗事发。

  2025年4月,何庭含因犯贷款诈骗罪、洗钱罪等被判处有期徒刑15年。虽然其利用职务便利,将个人犯罪行为伪装成“公司行为”,且已受到法律严惩。但其在长达六年时间内都未被公司察觉,也反映出阳光财险在人员管理、业务流程监控、风险预警等内控环节的缺失。这也与很多保险公司考核分支机构时,更注重保费规模和市场份额而非合规及内控的现实相似。

  限额条款惊现保单背面

  引发千万理赔纠纷

  2024年12月,陕西国台帝泊洱商贸有限公司(以下简称“陕西国台”)为仓库酒水投保了仓储财产险,保额达2225万元,并以此缴纳了相应保费。2025年,该仓库不幸遭遇火灾损失惨重,但陕西国台向阳光财险咸阳中心支公司申请理赔后,却被告知仅能获赔100万元,远低于实际损失,因为保单约定了“其他事故每次赔偿限额100万”的条款。而据华商报报道,在后续民太安保险公估有限公司的公估报告中,该案损失核定金额1137万元,理算金额881.8万元,均远高于100万的限额。

  陕西国台查阅存档的保单后果然发现,保单背面最上方印着几行黑体字,其中一条即为“其他事故每次赔偿限额100万”。保单上的条款,一般都是保司为重复使用而预先拟定、且订立时未与投保人协商,在法律上属于格式条款。而《民法典》第496条规定,提供格式条款的一方(即保司)应尽到提示与说明的合同义务,对免除/减轻己方责任、限制对方权利等重大利害条款,应以合理方式提示(如字体加粗),并按对方(即陕西国台)要求说明;否则对方可主张该条款不成为合同内容(不产生约束力)。而且格式条款提供方还需承担已尽提示/说明义务的举证责任。

  来源:厚德汇法网

  所以“每次限赔100万元”等条款,如果在保单背面未以黑体字印刷,而仅是普通字体,则很可能不满足上述法条对“以合理方式提示”的要求,陕西国台可以此主张该条款对其不产生约束力,从而获得全额理赔。

  但即便限额条款以黑体字出现,陕西国台依然质疑,为何出现在保单背面而非正面。陕西国台认为涉事保单的设计存在明显瑕疵,因为保单正面留有空白,却仍将限额条款拆分到背面去印刷,且背面条款无公章也未提示“补充内容”,与其以往保单形成鲜明对比,因此质疑阳光财险的动机。而阳光保险陕西省分公司核查后称,“对于超出保单正面的内容,因纸张‘复写功能’限制只能单独翻面打印所致”。

  陕西国台表述,其多年来持续投保仓储财产险,直到2024年2月经熟人介绍才转投到阳光财险咸阳中心支公司,之前未遇到类似争议。而且在对方业务员夏某某首次提交的投保单中未包含限额条款,在陕西国台盖章并支付保费后,夏某某却以“盖章不清晰”为由要求二次盖章,此时新增的特约条款中才包含限额内容,但未以书面或口头形式明确告知。阳光财险则表示“已口头告知”。而《保险法》第17条规定:“保险合同中规定有关于保险人责任免除条款的,保险人在订立保险合同时应当向投保人明确说明,未明确说明的,该条款不产生效力。”

  陕西国台如果明知保单每次限赔100万元,却依然投保2225万元,缺乏经济上的合理性。陕西国台完全可以仅向阳光财险投保100万元,再向其他不限额的保司投保剩余2125万元,或者干脆全额向后者投保。实际上,陕西国台在纠纷发生后也表示:“如果知道投保的理赔限额是每次100万元,我们就没必要投了”。而阳光财险如果是为了控制风险敞口进行限额,除了应明确告知陕西国台该限额条款,收取保费时基数按100万也比按2225万元更合理。

  据华商报的报道,陕西国台表示上述千万理赔纠纷使其在火灾后缺乏流动资金,影响经营,因此已向国家金融监管总局投诉。最终处理结果,对未来保险业务的开展将产生指引作用。

  业绩同比增长

  投资端成业绩增长核心引擎

  虽然多次发生合规问题,但阳光人寿去年前三季度业绩却依然亮眼。期内营业总收入330亿元,其中投资端182亿元,同比增长24.7%,成为业绩增长的核心引擎,这与权益市场回暖带动权益投资公允价值变动以及投资收益显著提升有关。不过保险服务收入129亿元,同比仅增长4.3%,反映出在寿险转型期,新单增长与价值提升的压力。同期52亿元的净利润,同比3.4%的增速也明显放缓。而阳光财险则实现营业总收入388亿元,同比仅增长2.5%。

  不过寿险业务依然存在高价值保障型业务占比偏低,产品同质化、客户留存与续保率承压等问题,财险业务也存在综合成本率过高,承保利润空间小等问题。而且投资端作为业绩增长的主要引擎,其表现依赖权益市场走势,未来可能因市场回调而产生较大波动。

  相比之下,合规和理赔,对阳光保险未来的长远影响会更大,也是保险企业在维持发展与治理,盈利与口碑之间平衡时,必须做好的艰难选择。

上一篇:
赛力斯破局之道:长期主义锚定高端 双轮驱动穿越行业周期
下一篇:
格力拒涨、美的提价:2026空调业变局背后的政策契合与价值坚守
Title