Title
您当前的位置: 首页 > > 文章详细
中国核建“一把手”离任,尹卫平已任党委书记
发布时间:2026-01-08

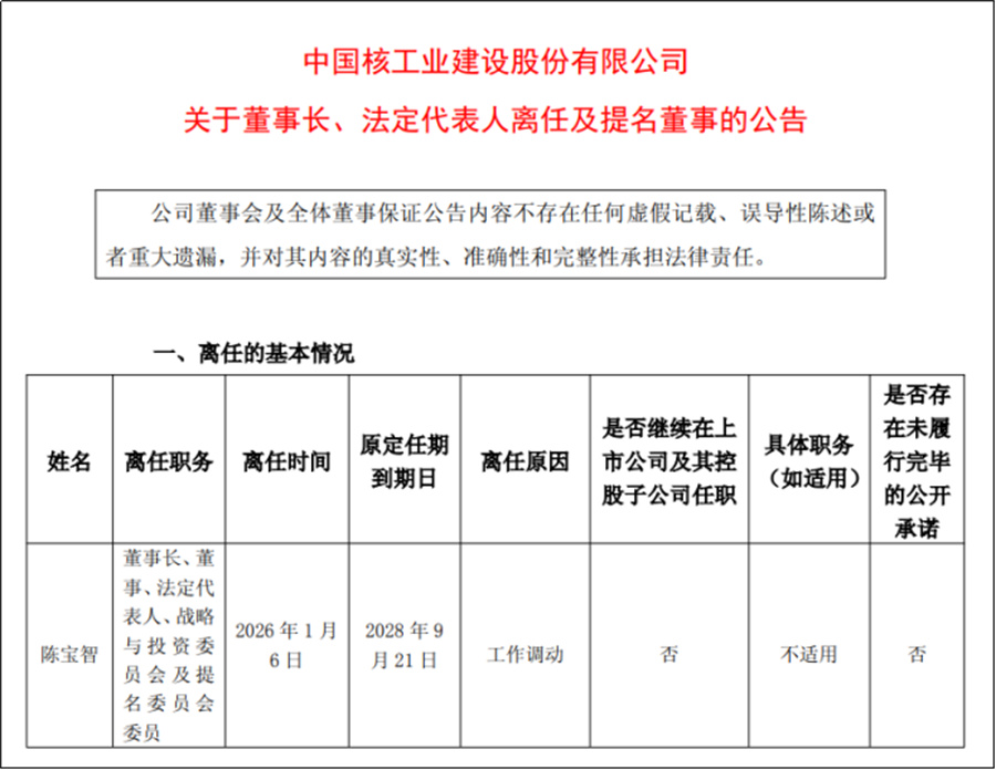
  1月6日,中国核工业建设股份有限公司(简称“中国核建”,SH:601611)发布公告称,陈宝智因工作调动申请辞去公司董事长、董事、法定代表人、战略与投资委员会及提名委员会委员职务,离任后将不再担任公司任何职务。

  公开资料显示,陈宝智,1967年出生,59岁,工商管理硕士,研究员级高级工程师。

  陈宝智在核电行业工作多年,1991年进入中国核工业华兴建设有限公司,2006年起历任华兴建设总经理助理、副总经理、总经理及党委书记等职。

  2017年,陈宝智开始担任中国核建副总裁,2021年3月升任董事长一职,直至此次离任。

  同日,中国核建还表示,同意中核集团推荐的尹卫平为公司董事候选人。

  公开资料显示,尹卫平,1970年生,现年56岁,正高级工程师。

  尹卫平在核电行业工作多年,有丰富的工作经验,先后在中国核工业总公司矿冶局和办公厅,国家核电技术有限公司规划发展部,上海核工程研究设计院,国家电力投资集团有限公司科学技术研究总院,中核集团战略规划总院和科技质量与数字化部任职。

  华夏电力视界注意到,1月5日,中国核建召开“核智枢ERP”一批次首单验证仪式暨二批次启动动员会,尹卫平以中国核建党委书记的身份出席会议,这说明尹卫平已出任中国核建党委书记职位。

  中国核建于2010年12月成立,并于2016年6月6日在上海证券交易所上市,是一家以核电工程、工业和民用工程建设等为主营业务的大型国有控股上市企业,拥有国际原子能机构授权设立的全球唯一一家核电建设国际培训中心,是中国核电工程建设的主力军,承担国家核应急救援队工程抢险分队职责。

  在业绩方面,2025年前三季度,中国核建实现营业收入为739.38亿元,同比下降6.32%;实现净利润为11.06亿元,同比下降23.96%。截至2025年11月,公司累计实现新签合同1306.92亿元,累计实现营业收入920.3亿元。

  附陈宝智简历:

  陈宝智,1967年出生,59岁,工商管理硕士,研究员级高级工程师。

  1991.07-2006.03中国核工业华兴建设有限公司二公司仪征汽车厂工地助理工程师,中国核工业华兴建设有限公司巴基斯坦恰希玛核电站P300工程项目部核岛队助理工程师,中国核工业华兴建设公司秦山三期核电站工程项目部质保部经理、项目经理助理,中国核工业华兴建设有限公司质保部副经理、质量安全部经理、规划运营部主任;

  2006.03-2007.10中国核工业华兴建设有限公司总经理助理、改制办主任、董事会秘书;

  2007.10-2009.01中国核工业华兴建设有限公司总经理助理兼核电事业部总经理;

  2009.01-2013.11中国核工业华兴建设有限公司副总经理兼核电事业部总经理;

  2013.11-2016.10中国核工业华兴建设有限公司总经理、党委副书记;

  2016.10-2017.06中国核工业华兴建设有限公司党委书记、董事长;

  2017.06-2018.11中国核工业建设股份有限公司副总裁、投资事业部总经理(兼)、中国核工业华兴建设有限公司党委书记、董事长;

  2018.11-2021.02中国核工业建设股份有限公司副总经理、投资事业部总经理(兼)、中国核工业华兴建设有限公司党委书记、董事长;

  2021.03-2026.01中国核建董事长;

  2022.12-中核集团副总工程师;

  2024.08.29-2026.01中国核建党委书记。

上一篇:
天津市首单浮息金融债券成功发行
下一篇:
法国学者:特朗普干预委内瑞拉,是要削弱中国,但中国有能力制衡
Title