Title
您当前的位置: 首页 > > 文章详细
信托行业处罚加剧,2025年处罚次数达118次,罚款累计1784万元
发布时间:2026-01-07

  财联社1月7日讯(编辑王蔚实习生张泽清)近日,银行间市场交易商协会发布自律处分,山西信托因不以真实需求为基础开展交易,并收取利息之外的其他费用,协助发行人进行非市场化发行,收取财务资助等违规行为,被处以警告,并被责令进行整改。

  公开信息显示,截止2025年9月30日,山西信托营业收入 1.62亿元,同比减少30.94%;利润总额为-1952.28万元,净利润为-2289.62万元,同比减少250.27%。

  2026年伊始,除山西信托之外,山东国际信托与中国民生信托也相继披露了处罚信息。

  信托行业处罚趋势加剧,2025年罚款金额超1780万元

  财联社梳理,2025年以来,信托行业面临严峻的合规形势,监管维持较强的力度,各类行政处罚频繁公布。

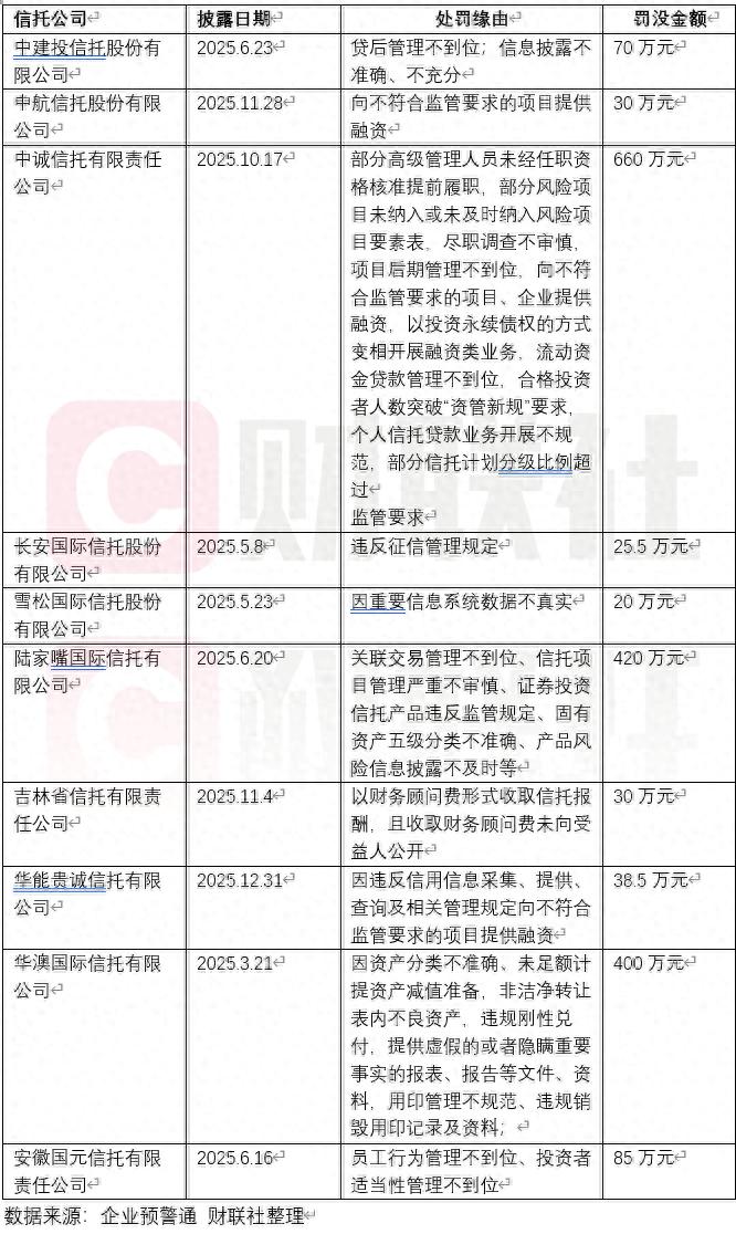
  据企业预警通数据显示,2025年共有24家信托公司因各种违规行为受到处罚,罚款金额累计1784万元,其中三张罚单金额超过400万元。其中,中国民生信托有限公司受到的处罚单次数高达40次,紧随其后的是雪松国际信托股份有限公司,受到处罚35次。

  以下是财联社根据企业预警通数据整理出的2025年受到罚款处罚的部分信托公司数据:

  监管压力增大,信托公司合规性要求趋严

  财联社整理发现,2025年多家信托公司因管理不到位、信息披露不准确、违规融资等问题受到处罚,监管机构对公司治理和信息披露等方面的合规要求日益严格,推动行业走向更加规范和透明。

  2025年12月下旬,中国人民银行贵州省分行行政处罚决定信息公示表显示,华能贵诚信托有限公司(简称“华能信托”)因违反信用信息采集、提供、查询及相关管理规定,被罚款38.5万元。同时,江某洁(华能贵诚信托有限公司上海业务四部)因违反信用信息采集、提供、查询及相关管理规定,被罚款0.5万元。

  公开资料显示,华能信托是由中国华能集团有限公司作为实际控制人的信托公司,截至2024年末,公司注册资本为人民币为61.95亿元,净资产为283.85亿元,累计发行信托规模超7.2万亿元。

  同样受到处罚的还有中航信托。2025年11月28日,国家金融监督管理总局江西监管局披露了一则行政处罚信息,中航信托因向不符合监管要求的项目提供融资被罚款30万元,对公司三名员工给予警告并罚款共计18万元。

  从罚单事由来看,信托公司治理和项目风控层面的问题在2025年多次被点名。比如,中诚信托因部分高级管理人员未经任职资格核准提前履职,部分风险项目未纳入或未及时纳入风险项目要素表,项目后期管理不到位,向不符合监管要求的项目、企业提供融资等问题被监管处罚;雪松信托则因重要信息系统数据不真实被处罚。

  另外,信息披露也是信托公司违规的“高发区”。据监管披露信息,2025年中建投信托、陆家嘴信托等公司均因信息披露不准确、不充分或者不及时被处罚。

上一篇:
中国航空油料集团有限公司领导来华锦集团调研
下一篇:
多家车企公布2026销量目标:“双新”政策调整延续下传统车企审慎、新势力乐观
Title