Title
您当前的位置: 首页 > > 文章详细
国家电网有限公司2026年度配网电能计量箱物资采购第一次补充联合资格预资格预审公告
发布时间:2026-01-07

  ------↑合作推荐↑------

  2026电网招投标课程培训安排:

  3月10-12日·合肥站

  3月17-19日·天津站

  3月24-26日·济南站

  报名联系林老师:185 1252 3785(同微)

  查询企业国网中标业绩,用中标之家小程序!

  国家电网有限公司2026年度配网电能计量箱物资采购第一次补充联合资格预资格预审公告

  项目编号:GWXY-ZGYS-2602-JLX

  1.招标条件

  项目建设单位为国家电网有限公司所属各省(市、自治区)公司(见附表1)(以下简称“项目单位”),项目资金来自自有资金,并委托国网辽宁招标有限公司为招标代理机构。

  本次资格预审项目的结果有效期为预审结果发布之日起至2026年12月31日。在此期间,项目单位及其所属单位相应物资采购相应分标/相关项目仅接受资格预审合格的申请人参加投标。

  本次资格预审仅接受未参加或未通过“国家电网有限公司2026年度配网电能计量箱物资采购联合资格预审资格预审”相应标段的潜在申请人(以下简称申请人)报名。已通过联合资格预审相应标段的申请人无需报名,递交的申请文件不作评审。

  在此,特邀请有意愿的潜在申请人(以下简称申请人)提出资格预审申请。

  2.项目与招标范围

  2.1资格预审的物资类别

  金长城线缆有限公司

  南网资格预审已通过

  国网资格预审投标资质齐全、业绩绩效良好

  投标产品:10kV电力电缆、低压电力电缆、架空绝缘导线、控制电缆、钢芯铝绞线

  诚招全国各省份投标代理商合作共赢!

  联系方式:金先生15931728888(微信同号)

  2.2采用资格预审的货物清单

  3.申请人资格要求

  3.1本次资格预审要求申请人须为中华人民共和国境内依法注册的法人或其他组织,须具备相应货物的制造/开发能力,并在人员、设备、资金等方面具有保障如期交货的供货能力。

  3.2本次资格预审不接受联合体申请。

  3.3本次资格预审不接受代理商申请。

  3.4申请人及其资格预审产品须满足如下通用资格要求:

  (1)必须具有生产资格预审产品所需的生产场地、生产设备、生产人员、产品及元器件检测能力。这些制造、检测能力应当分别相等或者优于招标人招投标交易平台信息系统(国家电网有限公司电子商务平台https://ecp.sgcc.com.cn)中发布的供应商资质能力信息核实规范”提出的相应条款要求(查看路径:招投标交易平台信息系统首页→供应商管理→资质能力核实→资质能力核实规范标准→“发布单位”选择国家电网有限公司,点击相应品类供应商资质能力信息核实规范、核实指南)。

  (2)设计制造过满足专用资质业绩要求的相同结构、相同型式、同等或同类型或以上技术规格的产品。在与规范相同或较规范更严格的条件下,该产品在资格预审文件规定年限内的供货数量满足资格预审文件的要求。

  (3)申请人应提供国家授权的专业检测机构或者国际专业权威机构出具的有效型式试验报告或检验(检测)报告,关于报告具体要求详见各标段相关规定。

  国家、行业已经发布相应产品标准的,申请人须取得国家授权的专业检测机构或者国际专业权威机构出具的型式试验报告;

  国家、行业尚未发布相应产品标准的,申请人须取得国家授权的专业检测机构或者国际专业权威机构依据国家电网有限公司企业标准出具的检验(检测)报告。专业检测是指国家电网有限公司新技术产品或者根据现场运行需要,委托国家授权的专业检测机构或者国际专业权威机构公开邀请进行的专门检测活动。

  在后续招标(采购)中,申请人应按照招标(采购)文件要求在投标/供货前提供所投/供产品有效的型式试验报告或检验(检测)报告;对于未在资格预审货物清单中的需求物料,申请人应按照招标(采购)文件要求提供补充的型式试验报告或检验(检测)报告。

  (4)申请人应具备对外购外协原材料、配套元件和外部委托加工及进口散装的部件进行进厂验收所需的检验制度、检测手段和能力,和由材料、元件和部件供应商提供的检测合格证明。原材料组部件管理具有可追溯性。

  (5)取得国家法律、法规、部门规章规定的有效许可证。取得资格预审文件要求的国家强制认证证书。

  (6)应有良好的财务状况和商业信用。

  (7)本次资格预审招标活动不接受贴牌代工的申请,也不接受其他任何分包行为的申请。

  (8)必须具有生产资格预审产品所需的出厂检测能力,包括试验场地、试验设备和试验人员。

  (9)在资格预审结果有效期内,通过资格预审的申请人发生合并、分立、破产等重大变化的,应当及时书面告知招标(采购)人。是否影响其资格条件,将由招标(采购)人组织的资格审查委员会对其提交的书面材料进行评审并作出认定。

  (10)申请人不得选配国家电网有限公司《关于供应商不良行为处理情况的通报》中正接受暂停中标资格、取消中标资格的外购外协供应商或代理(集成服务)原制造商的产品;不得选配涉嫌存在《招标投标法》第53条、《招标投标法实施条例》第51条所列行为,已被司法机关立案的外购外协供应商或代理(集成服务)原制造商的产品。

  (11)投标产品不得选配缺陷责任期(自设备投运之日起两年内)发生产品质量问题(包括但不限于接续、接触机械电气性能,支撑、封闭绝缘性能,以及电力电子性能下降、老化、毁损、丧失)导致设备停运检修的组件材料制造商的产品。

  (12)申请人生产厂房应为自有或长期租赁。其中生产厂房为自有的提供土地使用权证或房屋产权证;长期租赁的提供租赁合同,并提供厂房所有人的土地使用权或房屋产权证明。生产厂房布局、环境应满足生产需要,并提供厂区平面图。对于因各种原因未办理土地所有权证及房屋产权证的,应提供乡镇及以上政府相关部门出具的有效证明材料。招标人有权对其进行进一步的现场核实。

  3.5本次资格预审不接受申请人委托中介机构或者中间人编制申请文件或代行办理投标事宜。

  3.6本表作为专有资质业绩条件,申请人及其申请产品须满足相应的专用资质业绩要求,各类物资专用具体资质业绩要求事项及其数据、状态分别如下:

  4.审核标准

  4.1总则(适用于各标段)

  对于参加国家电网有限公司供应商资质能力信息核实的申请人:(本公告及文件中所提及的资质业绩凭证单均特指2025年电能计量箱供应商资质能力核实所产生的资质业绩凭证单,本资格预审项目仅接受申请人应用2025年电能计量箱资质业绩凭证单,请申请人注意,不要误提供其他年度或其他物资品类的资质业绩凭证单,如提供其他年度或其他物资品类的资质业绩凭证单,将按未提供处理)

  (1)应按要求在国家电网有限公司电子商务平台(以下简称“ECP2.0系统”)中生成资质业绩凭证单(以下简称“凭证单”)并在投标工具-资质业绩文件处上传提交(详见附件一:关于投标人应用资质业绩凭证投标的说明、附件二、资格预审申请文件介质及上传端口补充说明)。凭证单载明的有效已核实数据将作为评审依据,不需提供支持证明文件(试验报告除外)。申请人应使用2025年资质业绩凭证单,未提供(上传)2025年相应品类凭证单的申请人,其申请将被否决。

  (2)业绩以凭证单载明的已核实数据为准,其他业绩及其支持证明文件无需编入申请文件,编入的不作评审。

  (3)除供货业绩外需要更新补充已核实范围外相关证书、生产试验设备、生产厂房、评审要素相关信息数据(如数智制造、绿色低碳、获奖情况等)的,应提交对应支持证明文件扫描件。补充证书(出具时间)、生产试验设备(销售合同签订时间)、生产厂房(土地使用权证或房屋产权证出具时间)、获奖证明材料(获奖时间)等仅接受2025年3月31日之后出具的支持证明文件扫描件。

  (4)无论是否有已核实数据的试验报告,均须提供完整版的试验报告扫描件。若申请人未提供满足资格预审文件要求的试验报告扫描件,在资格预审评审阶段将会对申请人带来不利影响。

  (5)核实范围外的补充内容制作在申请文件中提交。

  对于未参加国家电网有限公司供应商资质能力信息核实的申请人:

  (1)需要按《资质业绩信息集中应答文件》格式填写应答文件表格,并提供对应支持证明材料。

  (2)应按第四章资格预审文件格式要求制作《供应商未参加资质能力核实说明文件及承诺函》并提交。

  4.2.业绩审核标准

  4.2.1.有效供货业绩时间范围:2022年01月01日至2024年12月31日。资格预审申请人提供的有效期间内合同业绩数量应满足专用资质条件要求。业绩计算以合同签订时间为准,业绩数量(金额)计算以提供发票为准。

  4.2.2.业绩数量按照物资类别计算,具体要求详见第一章资格预审公告3.6各分标相关规定。

  4.2.3.供货业绩合同供货方和实际产品生产方必须为同一申请人。

  4.2.4.业绩不认可的有(包括但不限于):

  a.与同类产品制造厂之间的业绩;

  b.在试验室或试验站的业绩;

  c.与代理商之间的业绩(出口业绩除外);

  d.与非最终用户(即业主单位或负责所供货物运行、生产的单位以外的主体)签订的供货合同,但申请人作为外购外协方与配网成套设备的中标人签订的成套设备的供货合同除外;

  e.出口业绩的外贸合同、发票、报关单及对应产品型号等信息资料难以核实或不全的。

  f.作为元器件、组部件的业绩。

  4.2.5.母公司与子公司之间、同一母公司下的各个子公司之间、存在控股关系的不同公司之间的业绩不能相互替代。

  4.2.6.申请人如发生收购、重组、改制、合并、分立、名称变更等情况,须提供充分且合法、有效的证明材料,供资格审查委员会审查。

  4.2.7 收购其他企业,被收购企业注销的,收购方可继承被收购方的业绩。

  4.2.8.对于参加国家电网有限公司供应商资质能力信息核实的申请人,其业绩以资质业绩凭证单载明的已核实数据为准,不需提供支持文件,资质业绩凭证单载明的有效的已核实数据作为评审依据。核实时间段内的业绩支持文件无需编入资格预审申请文件,编入的不作评审。

  4.2.9.对于未参加国家电网有限公司供应商资质能力信息核实的申请人,其业绩支持证明材料要求:销售业绩必须提供对应的合同和发票扫描件,发票开具时间须在2022年01月01日至2025年3月31日内,发票扫描件后须附通过国家税务总局全国增值税发票查验平台(网址:https://inv-veri.chinatax.gov.cn/)查验的发票结果截图,“一发票一截图”,未提供对应发票查验结果截图或结果截图与平台查验结果不一致的发票金额(数量)不予认可。对于存在造假行为的申请人,将严格按照《国家电网有限公司供应商关系管理办法》进行处理。所有业绩支持证明材料内容须保证清晰、可辨认且不得遮盖、涂抹。合同扫描件可提供合同封面、签字页及其货物清册即可,合同封面、签字页及其货物清册须一一对应,按时间顺序由远及近排列合同及发票扫描件,并制定目录。

  4.3试验报告审核标准

  4.3.1.申请人应按照资格业绩条件要求提供有效的试验(检验/检测)报告,试验报告等具体要求详见第一章资格预审公告3.6各分标相关规定。关于试验报告出具机构详见招标人招投标交易平台信息系统中发布的相应产品供应商资质能力信息核实规范、核实指南。

  4.3.2.试验(检验/检测)报告检测项目、结果数据、检测有效期应符合相应产品最新国家或者行业标准的规定以及本次资格预审文件要求。国家、行业已经发布相应产品标准的,申请人须取得国家授权的专业检测机构或者国际专业权威机构出具的型式试验报告;国家、行业尚未发布相应产品标准的,申请人须取得国家授权的专业检测机构或者国际专业权威机构依据国家电网有限公司企业标准出具的检验检测报告。

  4.3.3 无论资格预审申请文件中资质业绩凭证单是否有已核实的试验报告记录,均须提供完整版的试验报告扫描件。若申请人未提供满足资格预审文件要求的试验报告扫描件,在资格预审评审阶段将会对申请人带来不利影响。对于未参加国家电网有限公司供应商资质能力信息核实的申请人,须提供试验报告扫描件。

  4.3.4 报告证书的有效期将根据资格预审文件要求、国家电网有限公司相关采购标准进行评审。

  4.3.5不同电压等级型式试验报告不能互相替代。

  4.3.6试验(检验/检测)报告的委托方和产品制造方是申请人自身。

  4.3.7各类试验(检验/检测)报告均系针对具体型式规格产品。

  4.3.8外文报告必须提供经公证的中文译本。

  4.3.9在后续招标(采购)中,如招标(采购)人在2.2物料清单外,增加特殊物料需求的,申请人按照招标(采购)文件要求,在投标时或供货前补充相关试验报告。

  4.3.10补充报告(出具时间)仅接受2025年3月31日之后出具的支持证明文件扫描件。

  4.4.生产许可证或其他证书审核标准

  4.4.1.资格预审申请文件中资质业绩凭证单“有”已核实的生产许可证记录的,不需提供相关支持证明材料。资格预审申请文件中资质业绩凭证单“无”已核实的生产许可证记录或已核实的生产许可证记载数据不满足资格预审要求的须提供生产许可证扫描件。对于未参加国家电网有限公司供应商资质能力信息核实的申请人,须提供生产许可证扫描件。

  4.4.2.关于生产许可证或其他证书具体要求详见第一章资格预审公告3.6各分标相关规定。申请人提供的生产许可证应在有效期内,应与资格预审产品种类对应。需提供入网许可证等其他证书的,相关文件应覆盖资格预审产品种类,且在有效期内。

  4.4.3补充证书(出具时间)仅接受2025年3月31日之后出具的支持证明文件扫描件。

  4.5.必要装备审核标准

  4.5.1.资格预审申请文件中资质业绩凭证单“有”已核实的生产试验设备记录的,不需提供相关支持证明材料。资格预审申请文件中资质业绩凭证单“无”已核实的生产试验设备记录或已核实的生产试验设备记载数据不满足资格预审要求的须提供生产试验设备合同和发票等支持证明材料扫描件。对于未参加国家电网有限公司供应商资质能力信息核实的申请人,须提供生产试验设备合同和发票等支持证明材料扫描件。

  4.5.2对于生产试验设备等,支持证明文件中的设备名称与资格预审公告要求的设备名称不一致,但申请人认为满足要求的,应在资格预审申请文件中提供说明及证明材料。

  4.5.3补充生产试验设备(销售合同签订时间)仅接受2025年3月31日之后出具的支持证明文件扫描件。

  4.6.关键岗位人员审核标准

  4.6.1.资格预审申请文件中资质业绩凭证单“有”已核实的关键岗位持证人员记录,且在有效期内的,不需提供资质证书、劳动合同、社保证明、人员花名册等支持证明材料。资格预审申请文件中资质业绩凭证单“无”关键岗位持证人员记录的或已核实的关键岗位持证人员记录不满足资格预审要求的须提供资质证书、劳动合同、社保证明、人员花名册等支持证明材料扫描件,且在有效期内。对于未参加国家电网有限公司供应商资质能力信息核实的申请人,须提供关键岗位人员资质证书、劳动合同、社保证明、人员花名册等支持证明材料,且在有效期内。

  4.6.2补充关键岗位人员资质证书、劳动合同、社保证明、人员花名册等(出具时间)仅接受2025年3月31日之后出具的支持证明文件扫描件。

  4.7 生产厂房审核标准

  4.7.1资格预审申请文件中资质业绩凭证单“有”已核实的生产厂房记录的,不需提供相关支持证明材料。资格预审申请文件中资质业绩凭证单“无”已核实的生产厂房记录或已核实的生产厂房记载数据不满足资格预审要求的须提供土地使用权证或房屋产权证等支持证明材料扫描件。对于未参加国家电网有限公司供应商资质能力信息核实的申请人,须提供生产厂房土地使用权证或房屋产权证等支持证明材料扫描件。

  4.7.2补充生产厂房(土地使用权证或房屋产权证出具时间)仅接受2025年3月31日之后出具的支持证明文件扫描件。

  4.7.3申请人提供的生产厂房信息应满足通用资格要求。

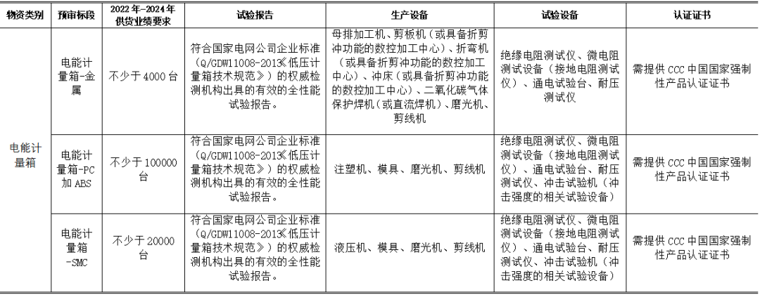
  4.8电能计量箱审核标准

  (1)业绩评审标准

  电能计量箱-金属业绩数量按照镀锌板和不锈钢电能计量箱业绩合并计算,电能计量箱-PC加ABS业绩数量仅计算PC加ABS材质电能计量箱业绩数量,电能计量箱-SMC业绩数量仅计算SMC材质电能计量箱业绩数量。

  (2)试验报告评审标准

  电能计量箱类试验报告:符合国家电网公司企业标准(Q/GDW11008-2013《低压计量箱技术规范》)的权威检测机构出具的有效的全性能试验报告。

  (3)其他证书评审标准

  申请人需提供CCC中国国家强制性产品认证证书,且提供的证书应在有效期内,应与资格预审产品种类对应。

  (4)工装设备评审标准

  电能计量箱三个标段的工装设备评审标准具体见下表:

  5.资格预审方法

  本次资格预审采用合格制。

  6.资格预审文件的获取

  6.1凡有意参加的申请人,请于资格预审公告发布之日起至2026年1月13日17时(北京时间,下同),登陆招标人招投标交易平台信息系统(国家电网有限公司电子商务平台(https://ecp.sgcc.com.cn,以下简称电子商务平台)下载资格预审文件,并按《电子招标投标办法》等国家法律法规要求,到第三方认证机构办理CA证书电子钥匙。申请人应妥善保管招标人招投标交易平台信息系统账号和密码,以及CFCA数字证书和密码,因上述账号、数字证书或密码保管不当造成的损失,由申请人自行承担。

  6.2资格预审文件(电子文件)免费获取。

  6.3申请人需利用离线投标工具进行电子申请文件编制。离线投标工具下载方式:请各申请人在招标人招投标交易平台信息系统首页“下载专区→供应商投标工具”下载并安装。操作手册及注意事项见首页“操作说明→ECP2.0招标采购流程供应商操作手册“或“演示视频→投标工具新U+操作指导视频”。离线投标工具操作问题联系招标人招投标交易平台信息系统运维支持电话:010-63411000。使用投标工具电脑配置要求:内存大于8GB,64位操作系统。

  7.资格预审申请文件的递交

  7.1资格预审申请文件递交(提交)的截止时间为:2026年1月20日10:00时。申请人应在截止时间前通过招标人招投标交易平台信息系统递交电子申请文件,本次预审项目不接受其他形式的申请文件。

  申请文件递交(提交)时间:所有申请文件应当在截止时间前递交(提交)招标人

  申请文件提交地点:电子申请文件提交招标人招投标交易平台信息系统。

  (注:来源国家电网电子商务平台)

  【声明】信息以官方发布的为准。本文仅做信息分享,如有侵权请告知删除18066081796。

  ————推荐企业————

上一篇:
OpenAI挑战者双双赴港上市 试探市场对中国AI投资热情
下一篇:
农行天津市分行被罚50万,涉违反金融统计管理规定
Title