Title
您当前的位置: 首页 > > 文章详细
2025年中国住房租赁企业规模排行榜
发布时间:2026-01-07

  摘要:

  企业格局:2025年末,TOP30企业开业规模榜合计开业房源量达142.5万间,较2024年末增长16.8万间;管理规模榜合计管理房源量达203.4万间,较2024年末增长21.3万间。

  政策动向:12月,中央层面导向主要聚焦“优化保障性住房供给”、“强化金融支持”与“提升住房品质”三大维度。地方层面,在规范住房租赁行业监管、以盘活存量为核心多渠道筹集房源之外,继续给予青年人才、多子女家庭等群体专项支持,其中深圳、湖南为符合条件的青年人提供从短期免费住宿到中长期租房补贴的全链条支持。

  市场运行:2025年12月,住房租赁行业处于传统淡季,50城住宅平均租金为34.16元/平方米/月,环比下跌0.60%,同比下跌3.62%。

  重要关注点:根据中指院监测,12月共有26个省(区、市)发布《“十五五”规划建议》。在各地《建议》中,“推动房地产高质量发展”这一目标贯穿始终,响应全国“十五五”目标导向。同时,多地普遍在健全住房租赁制度、优化保障性住房供给、建设“好房子”等主要方向上有类似提法。

  *戳这里获取更多租赁数据及报告

  更多房地产市场研究报告,“中指云”获取

  https://u.fang.com/ytcrnn/

  企业格局

  1.规模排行

  从开业规模榜来看,据中指研究院统计,2025年12月,TOP30集中式长租公寓企业累计开业房源量为142.5万间,较2024年末增加16.8万间。

  分类来看,开业榜TOP30中,分别有11家房企系住房租赁企业、11家地方国企系、4家创业系、3家酒店系、1家中介系。其中,房企系开业规模保持领先优势,合计占比达47%;地方国企系开业规模持续快速增长,合计占比达23%,占比较2024年末提升9个百分点,主要源于2025年4个地方平台长租品牌的新晋入榜。

  表:2025年12月末TOP30中各类住房租赁企业开业规模统计

  数据来源:中指数据CREIS租赁版

  市场监测:https://u.fang.com/ytcrnn/

  从管理规模榜来看,据中指研究院统计,2025年12月,TOP30集中式长租公寓企业累计管理房源量为203.4万间,较2024年末增加21.3万间。

  分类来看,管理榜TOP30中,分别有11家房企系住房租赁企业、10家地方国企系、5家创业系、3家酒店系、1家中介系。与开业榜类似,房企系管理规模保持领先优势,合计占比达48%;地方国企系管理规模实现较快增长,合计占比达23%,占比较2024年末提升3个百分点。

  表:2025年12月末TOP30中各类住房租赁企业管理规模统计

  数据来源:中指数据CREIS租赁版

  市场监测:https://u.fang.com/ytcrnn/

  2.企业动态

  ■建设运营

  12月,地方国企筹集的多个保租房项目先后入市,包括杭州市本级首个收购存量转作保租房的宁巢公寓河语光年府店,中建四局总部大楼改造而来的中建·彩寓(威清路店)及商业裙楼改造的辰寓重庆五里店等,存量资产盘活获明显进展。

  在优化保障性住房供给的政策导向推动下,地方国企继续积极布局租赁业务,12月天津高新产业运营管理公司设立,主营业务涉及住房租赁;福建左海集团U厝公寓竞得仓山区螺洲板块一宗保租房用地;厦门安居正式发布安心居品牌,并推出三大产品系列。与此同时,国企系长租企业也在锻造自身运营能力,如广州公交集团首个自营长租公寓如约美寓实现满租,新黄浦·筑梦城的轻资产模式首秀——云吉居·筑梦城也正式启幕。

  此外,城方发布关于“公保简并”的告知函,2026年期,公告的公租房项目将统一按照保租房相关政策实施供应管理。

  表:2025年12月地方国企系长租企业建设运营动态

  资料来源:中指研究院综合整理

  12月,市场化长租公寓运营商继续深化与地方政府、国企平台公司合作,多个政企合作的长租公寓项目先后入市,包括华润有巢东莞松山湖万象汇店、魔方公寓珠海南屏科技园、宿豫·漫柏未来人才社区等。

  表:2025年12月市场化长租运营商建设运营动态

  资料来源:中指研究院综合整理

  值得注意的是,12月,多个企业深化推进自建员工公寓工作,华润置地与华润雪花啤酒联合打造深圳“雪花阁”正式开放入住,由有巢负责运营;京东官宣未来5年将继续通过自建、租赁的方式提供15万套“小哥之家”;东方电缆拟购置关联方存量资产作人才公寓使用。同时,阿里巴巴自建的首家人才公寓在南京正式运营,将面向全市人才提供服务。

  表:2025年12月企业自建员工公寓相关动态

  资料来源:中指研究院综合整理

  ■业务拓展

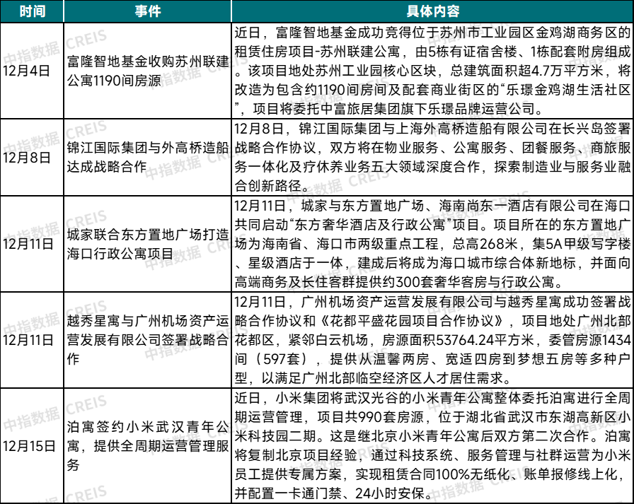
  12月,长租公寓运营商与资产持有方的合作继续推进,锦江国际集团与外高桥造船有限公司达成战略合作,双方将在公寓服务等方面深度合作;城家签约东方奢华酒店及行政公寓项目,越秀星寓签约广州机场资产运营公司花都平盛花园项目,万科签约小米武汉青年公寓,提供全周期运营管理服务。富隆智地基金收购苏州联建公寓1190间房源,项目将委托由乐璟运营。

  表:2025年12月住房租赁企业业务拓展动态

  资料来源:中指研究院综合整理

  ■融资动向

  12月,住房租赁金融支持持续落地。

  公募REITs方面,华夏基金华润有巢REIT成功完成扩募,募集资金11.33亿元,完成了上海两处租赁住房项目100%股权收购;中航北京昌保租赁住房REIT已正式申报。

  ABS方面,广州安居集团CMBS挂牌上交所,利率创保障房行业最低;新黄浦筑梦城保租房持有型不动产ABS、国开-乌鲁木齐保障性租赁住房ABS获上交所审核通过,拟发行规模均在10亿元以上。

  信贷支持方面,在人民银行云南省、青岛市分行指导下,云南省首笔保障性住房再贷款、山东省首个“专项债+银行贷款”协同收存转保项目先后落地,均用于支持收购存量商品房用作保障性租赁住房项目。

  表:2025年12月住房租赁市场融资情况

  资料来源:中指研究院整理

  扫描右侧二维码

  ·获取最新租赁市场数据&报告

  政策动向

  1.住房租赁市场指导与支持政策

  ■中央层面:优供给、提品质、强支持,推进住房租赁市场高质量发展

  12月,中央政策导向主要聚焦“优化保障性住房供给”、“强化金融支持”与“提升住房品质”三大维度。

  优化保障性住房供给方面,“鼓励收购存量商品房用于保障性住房”作为当前去库存与优供给相结合的重要抓手,在中央经济工作会议、全国住房城乡建设工作会议中被反复强调。同时,根据住建部部长倪虹在《人民日报》发表的署名文章《推动房地产高质量发展(学习贯彻党的二十届四中全会精神)》,优化保障性住房供给是全面落实推动房地产高质量发展的重点任务之一。“完善以公租房、保障性租赁住房和配售型保障性住房为主的多层次住房保障体系,……以需定建、以需定购,通过多种方式增加保障性住房供应”,配租型保障房在住房保障体系中的基础性地位进一步稳固。

  强化金融支持方面,其一是进一步落实保障性住房再贷款政策,中国人民银行在《中国金融稳定报告(2025)》提及,下一步将抓好保障性住房再贷款等已出台金融政策落实,加强房地产金融宏观审慎管理,稳妥有序完善房地产信贷基础性制度,促进房地产市场平稳健康发展,助力构建房地产发展新模式。其二是深化REITs市场建设,证监会发布《关于推动不动产投资信托基金(REITs)市场高质量发展有关工作的通知》,围绕四个方面提出11条措施,支持市场扩容扩围,通过完善申报注册制度、优化审核流程、加强全链条监管等措施,为租赁住房项目的资产证券化提供坚实的制度保障,激发市场主体活力。

  提升住房品质方面,12月中央经济工作会议与全国住建工作会议均强调“有序推进好房子建设”,12月31日,住建部正式发布《关于提升住房品质的意见》,明确了到2030年住房品质提升的总体目标:房屋品质提升工程取得显著进展,住房标准、设计、材料、建造、运维水平大幅提升,保障性住房率先建成“好房子”。这为保障性租赁住房的规划、设计、建设和运维设立了更高的标准,预示着未来入市的保租房将在品质上有显著提升,更好地满足新市民、青年人的租住需求。

  表:2025年12月中央层面出台的住房租赁相关政策/重要事件

  资料来源:中指研究院综合整理

  ■地方层面:盘活存量多渠道扩大供给,给予青年人才、多子女家庭精准支持

  12月,地方政府继续出台细则落实中央政策导向,在规范住房租赁行业监管、以盘活存量为核心多渠道筹集房源之外,继续给予青年人才、多子女家庭等群体专项支持。

  规范管理方面,深圳龙岗区在全市首创“配租管理+行为监管”双轨机制与违规量化赋分制度,构建从申请到退出的全周期管理体系;重庆发布《好房子技术导则(保障性住房)》,明确保障性住房“好房子”建设标准;济南出台文件规范保租房筹集与运营管理,聚焦构建多元筹集机制、强化政策支持保障、完善运营管理规范、健全分级监管体系等四个维度。

  多渠道筹集方面,聚焦存量盘活,其中南宁、株洲等地鼓励收购存量商品房用作保障房,并给予再贷款或专项债支持,郑州拟盘活处置长期闲置、因故未建成等公租房,其中已建成但需求不足的部分支持调整为保租房。山东省、临沂市分别发文推进住房“以旧换新”工作,支持收购旧房用作保障性住房、人才公寓或用于发展租赁住房等;同时鼓励金融机构开发专项金融产品,通过租赁团体购房贷款、经营性物业贷款等方式提供资金支持。

  人才安居支持方面,为吸引并留住人才,深圳、湖南为符合条件的青年人提供多样化的居住保障,覆盖从短期免费住宿到中长期租房补贴的全链条支持。

  公积金支持政策方面,深圳、石家庄进一步提升住房提取公积金额度,并对多子女家庭给予倾斜支持,长沙开展提取住房公积金直付房租业务,创新支付方式。

  表:2025年12月地方出台的住房租赁市场指导与支持政策

  资料来源:中指研究院整理

  2.租赁住房供应

  山东:“十四五”期间,山东筹集建设保障性租赁住房31.98万套(间)、配售型保障性住房1.5万套,累计建设公共租赁住房20.8万套。

  湖南:截至“十四五”末,全省公租房总量达110万套,在保家庭135.47万户;新筹集保障性租赁住房20.93万套。

  贵州:2021年以来,全省共筹集开工保障性租赁住房11.05万套(间),截至今年11月底,已竣工7.07万套(间),正在出租使用5万套(间)。

  河北:“十四五”期间,建成各类保障性住房9.1万套。

  内蒙古:“十四五”期间,全区累计筹集保障性住房5.94万套。

  重庆:“十四五”时期全市新增保障性租赁住房30万套、配售型保障性住房1.3万套。

  北京:2025年,北京市建设筹集保租房约6.7万套(间),完成全年5万套(间)任务的135%,竣工各类保障房近10万套(间),完成全年8万套(间)任务的125%。

  深圳:“十四五”已筹建保障性住房63.2万套(间),总量接近或超过“十二五”“十三五”十年合计,供给力度空前。

  杭州:2021年以来,累计筹集到保租房项目553个、房源26.84万套(间),推出项目468个、房源20.65万套。

  武汉:2025年,武汉全年共筹集建设5.6万套(间)保障性租赁住房,超额完成5.4万套(间)的民生实事目标任务。

  厦门:“十四五”期间,建成5.87万套(间)保障性住房,筹集13.6万套(间)保障性租赁住房。

  合肥:“十四五”期间,全市累计新增保障性住房20.4万套,累计筹集建设保租房约6.5万套,其中约3.9万套房源已投入运营。

  青岛:“十四五”期间,筹集14.43万套保障性住房。

  长沙:截至“十四五”末,全市累计建设筹集公租房、保障性租赁住房超10万套。

  唐山:2025年已筹集保障性租赁住房2001套,完成年度任务。

  对比“十四五”时期各地筹集与投入运营的保租房规模来看,“十五五”期间仍将有大量保租房项目入市。

  扫描右侧二维码

  ·获取最新租赁市场数据&报告

  市场运行

  1.整体租金:12月50城住宅平均租金环比下跌0.60%,同比下跌3.62%

  2025年12月,住房租赁市场处于传统淡季,租住需求规模维持低位运行,重点50城住宅平均租金环比继续下跌。根据中指50城住宅租赁价格指数,12月,全国50个城市住宅平均租金为34.16元/平方米/月,环比下跌0.60%,跌幅与11月持平;同比下跌3.62%,跌幅较11月扩大0.05个百分点。

  图:2021年7月至2025年12月50城住宅平均租金及环比涨跌

  数据来源:中指数据CREIS租赁版

  市场监测:https://u.fang.com/ytcrnn/

  2.重点城市租金:50城中49城住宅租金环比有所下跌,西安、北京、南京等地跌幅较大

  2025年12月,住宅平均租金环比上涨的城市个数为1个,与11月持平。具体来看,北海住宅平均租金环比上涨0.79%。

  2025年12月,住宅平均租金环比下跌的城市个数为49个,与11月持平。具体来看,西安、北京环比跌幅在1.0%以上,其中西安跌幅最大,为1.20%;厦门、青岛等24个城市跌幅在0.5%-1.0%之间;苏州、无锡等19个城市跌幅在0.3%(含)-0.5%之间;南宁、嘉兴等4个城市跌幅在0.1%(含)-0.3%之间。

  图:2025年12月50个城市住宅平均租金及环比涨跌

  数据来源:中指数据CREIS租赁版

  市场监测:https://u.fang.com/ytcrnn/

  重要关注点

  12月,各省市积极部署规划“十五五”工作,根据中指院监测,全月共有26个省(区、市)发布《“十五五”规划建议》。

  各地“十五五”规划建议中关于住房租赁行业的表述,“推动房地产高质量发展”这一目标贯穿始终,这也与全国“十五五”规划建议的目标导向一致。同时多地在健全住房租赁制度、优化保障性住房供给、建设“好房子”等主要方向上有类似提法。

  健全住房租赁制度方面,多地普遍提出“健全多主体供给、多渠道保障、租购并举的住房制度”,“健全以配租型和配售型保障性住房为主体的住房保障体系”等,明确了未来住房制度、住房保障体系均以“租购并举”为主要发展方向。其中,深圳提出特色化探索,“把解决好新市民、青年人和外来务工人员的住房问题作为重中之重”,并要“完善一张床、一间房、一套房供应保障体系,健全住房租赁市场制度”,将“一张床”、“一间房”形态作为吸引和留住人才的核心保障手段。

  优化保障性住房供给方面,多数省份强调相关内容,其中河北、湖南明确“以需定建、以需定购”的方式优化保障性住房供给,精准优化保障型住房供应规模,保障市场平稳运行。

  建设“好房子”方面,多数省市明确“建设安全舒适绿色健康的‘好房子’”,结合住建部出台的《关于提升住房品质的意见》,保障性住房将成为“好房子”标准的先行区和示范点,其品质提升将带动整个住房体系的标准升级。

上一篇:
中国通信企业协会召开协会顾问组专家组工作座谈会
下一篇:
传百度昆仑芯拟通过香港IPO筹资不超过20亿美元
Title