Title
您当前的位置: 首页 > > 文章详细
松果出行IPO前夕估值缩水,CEO翟光龙、CTO朱蓝天涨薪
发布时间:2026-01-06

  瑞财经刘治颖 1月2日,Pinecone Wisdom Inc.(以下简称:松果出行)向港交所主板递交上市申请,华泰国际为独家保荐人。

  招股书显示,松果出行成立于2017年,是共享电单车服务供应商。根据灼识咨询报告,按2024年交易额及截至2024年末已投放的电单车数量计算,松果出行是中国外围发展区域中最大的共享电单车服务营运商,并在中国整体市场中位居第四。

  截至2025年9月30日,松果出行在全国422个市县共投放45.46万辆共享电单车。公司的注册用户总数由2023年末的9900万持续增至2024年末的1.13亿,并进一步攀升至2025年9月末的1.28亿。

  2023年、2024年及2025年前9月,松果出行收入分别为9.53亿元、9.63亿元及7.46亿元,年度/期间亏损分别为1.92亿元、1.51亿元、5998.7万元,毛利率分别为15.8%、18.9%、24.3%。

  自成立以来,松果出行已完成多轮融资,投资者包括Innovation Funds、K2 Funds、蓝驰、CHINA VENTURES FUND I PTE. LTD.、NokiaGrowth Partners IV, L.P.、HSG Venture V Holdco I, Ltd.及Growth Acceleration Fund。

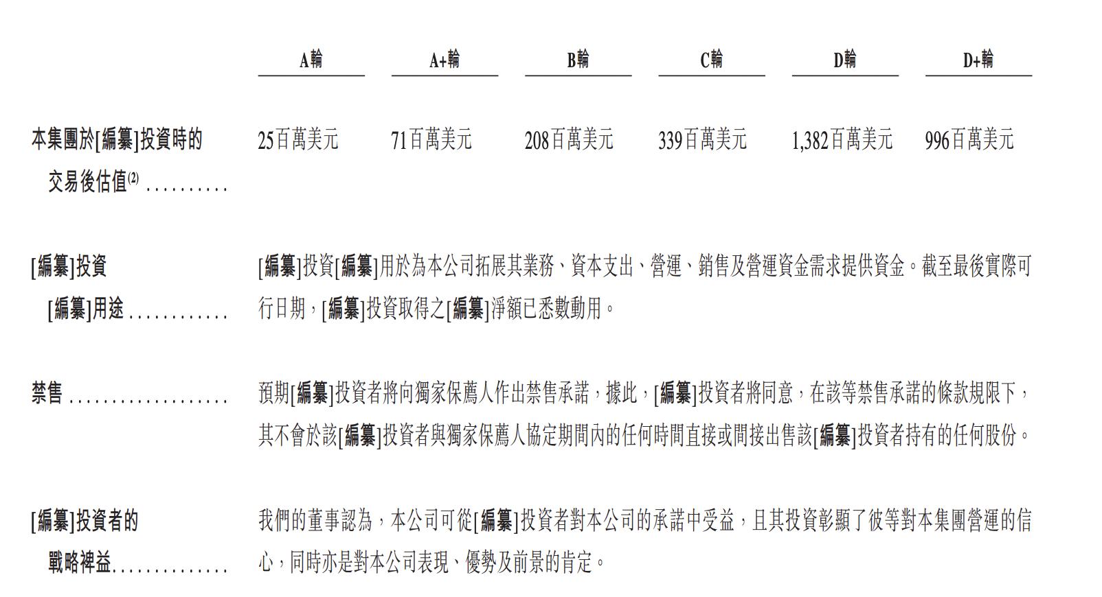
  递表前夕,2025年11月,松果出行刚刚完成最后一轮融资,其投后估值为9.96亿美元,与2018年1月首轮融资后估值2500万美元相比,大增38.84倍。

  不过,递表前的最新估值有缩水迹象。2021年3月的D轮融资,投后估值已冲至13.82亿美元。但到了2025年11月的D+轮,估值降至9.96亿美元,缩水约27.93%。

  IPO前,翟光龙、朱蓝天、New Glory、Humble Voyage及Broadband Route被视为松果出行的控股股东集团,合计持有公司已发行股份总数的约31.30%。

  据瑞财社查阅,翟光龙、朱蓝天为松果出行联合创始人。目前,翟光龙担任公司执行董事、董事会主席兼总裁,朱蓝天担任公司执行董事兼首席技术官。

  翟光龙,44岁,于2004年7月于中国科学技术大学获得安全工程及工商管理(双学位)学士学位。翟光龙自2010年8月至2011年6月任职于北京三快科技有限公司(一家以美团为名于香港联交所上市的公司(股份代号:03690))。自2013年3月至2014年5月,他任职于短租及房屋共享平台北京裕山阳科技发展有限公司。自2014年5月至2017年10月,翟光龙共同创立北京天和亿科技有限公司及北京百和光信息技术有限公司,这两家公司主要从事天天用车品牌旗下的拼车服务。

  朱蓝天,43岁,于2006年7月于清华大学获得计算机科学及技术专业工程硕士学位。朱蓝天自2006年9月至2009年3月担任腾讯控股有限公司(一家于香港联交所上市的公司(股份代号:00700))的研发工程师。自2009年5月至2009年9月,他任职于网之易信息技术(北京)有限公司,自2011年4月至2011年10月,他任职于北京客千家网络科技有限责任公司,两家公司均为主要从事购物搜索的公司。自2013年3月至2014年4月,朱蓝天担任北京裕山阳科技发展有限公司的技术总监。自2014年5月至2017年10月,朱蓝天共同创立北京天和亿科技有限公司及北京百和光信息技术有限公司,这两家公司主要从事天天用车品牌旗下的拼车服务。

  薪酬方面,2023年、2024年,翟光龙薪酬分别为80.4万元、76.7万元,朱蓝天薪酬分别为28.7万元、27.2万元。2024年薪酬均有出现下滑。

  时间来到2025年前9月,翟光龙、朱蓝天薪酬分别为58万元、21.4万元,较上年同期分别增加1.4%、4.9%。

上一篇:
中兴通讯:公司通过构建差异化品牌体系,传递丰富多元的品牌文化
下一篇:
因搭上“商业航天”概念涨停、市值破千亿,金风科技回应
Title