Title
您当前的位置: 首页 > > 文章详细
2000 台白盒交换机大单:锐捷、浪潮、迈普
发布时间:2025-12-15

  2025 年 8 月 18 日,中国电信集团有限公司、中国电信股份有限公司发布《天翼云 2025 年白盒交换机(第二批)集中采购项目》资格预审公告。

  

  项目规模:

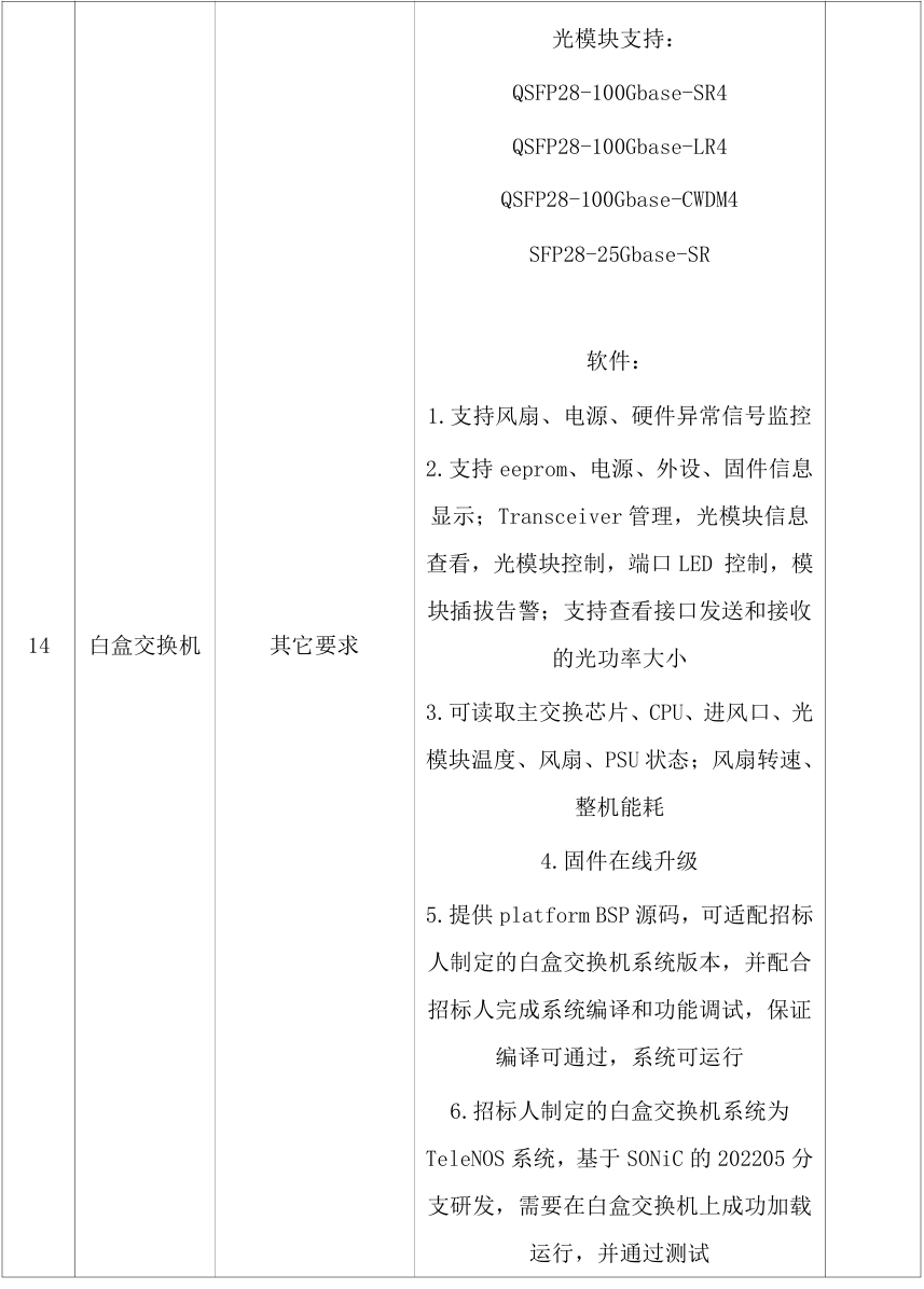
  关键技术指标:

  中标候选人公示

  2025 年 12 月 14 日发布中标候选人公示,如下。

  第一:锐捷网络股份有限公司

  投标报价:27,593,321.97 元(含税)

  第二:浪潮电子信息产业股份有限公司

  投标报价:30,464,800.00 元(含税)

  第三:迈普通信技术股份有限公司

  投标报价:32,598,240.00 元(含税)

  云头条声明:如以上内容有误或侵犯到你公司、机构、单位或个人权益,请联系我们说明理由,我们会配合,无条件删除处理。

  

  

上一篇:
东湖评论:以“投资于人”赋能湖北高质量发展
下一篇:
深铁集团也扛不住了,面对负债8300亿的万科,上面的意思变了
Title