Title
您当前的位置: 首页 > > 文章详细
万科自救失败,股价暴跌
发布时间:2025-12-15

  留给 万科 的时间不多了。

  万科 正遭遇着史无前例的危机。

  11月26日,随着债券展期计划公开, 万科 遭遇“股债双杀”: 万科 A股价一路下跌,创2015年以来新低;H股 万科 企业也跌超2%,一路下滑至4港元附近。

  然而到了12月10日,市场出现剧烈反转。 万科 A股强势涨停,成交额激增,收盘封单金额高达27亿元;H股盘中一度暴涨超15%,多只境内债券价格大幅回升,“23 万科 01”等债券涨幅均超过20%。

  彼时,市场猜测甚嚣尘上,有人猜测 万科 要有大动作了,甚至预测其将起死回生、打一场翻身仗。

  但这暴涨的行情犹如昙花一现,随即消散。

  紧随而来的,是 万科 展期方案被拒的消息。

  尽管还有5日的宽限期,但三项展期计划被拒已引发连锁反应, 万科 股价再次暴跌。

  市场上关于 万科 起死回生的猜测纷纷消失,取而代之的,是对 万科 可能暴雷、违约的无限担忧。

  万科 展期计划被拒

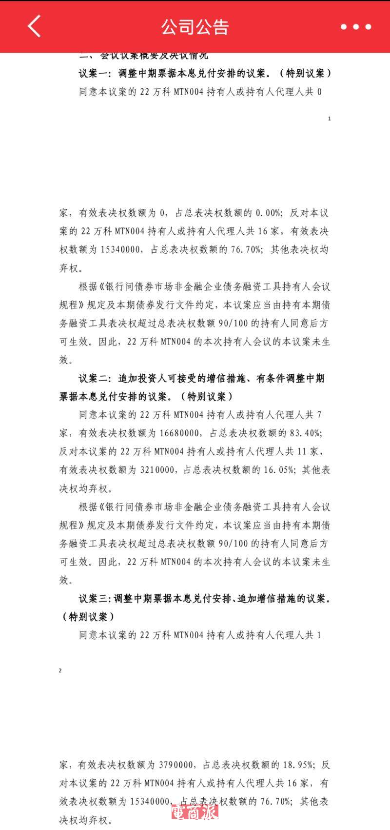
  近期, 万科 的债务展期计划的结果正式公布。根据公告, 万科 “22 万科 MTN004”中期票据的持有人会议对三项展期议案进行了表决,无一获得通过。

  这是 万科 历史上首次在公开市场提出债券展期计划。

  万科 最初的构想颇为直接:仅调整兑付时间,将原定于2024年12月15日兑付的利息,随同本金一并延期至2026年12月15日支付,期间不提供额外的增信担保。

  图源: 同花顺

  这一近乎“裸展”的方案,无疑被债权人视为缺乏诚意,遭到了断然否决。

  在否决发行人方案的基础上,持有人提出了更为严苛的替代方案。

  议案二明确要求追加增信措施,包括由 万科 大股东 深圳地铁集团 或其他深圳国企提供的全额、不可撤销的连带责任担保,或其他足额的抵质押措施。同时,它要求原定于今年12月15日的利息必须正常支付,不得展期,并特别约定本期债券在后续的偿付顺序中享有优先权。议案三也强调了提供增信和按期付息的要求。

  尽管这些由债权人主导的议案设置了风险补偿,但在最终表决时,依然因同意票数不足而未能通过。

  细致的投票数据揭示了债权人群体内部复杂的心态。

  同意议案二的7家持有人,其表决权占比高达83.40%,距离通过所需的90%比例仅一步之遥;而投下反对票的11家机构,表决权占比为16.05%。

  这意味着,只要再有少量债权人转变立场,局面或将完全不同。

  然而,正是这关键的少数,选择了拒绝。

  至于议案三,高达76.70%的反对票清晰表明,其方案设计被认为缺乏可行性。

  图源: 同花顺

  万科 展期计划的溃败,在市场上激起了迥异的回响。毕竟,就在不久前的12月10日, 万科 A股与H股联袂暴涨,境内债券价格大幅反弹,那昙花一现的狂热让不少投资者误以为转机已在眼前。

  可理想终究未能照进现实,骨感的结局迅速给市场泼了一盆冷水。

  与此同时,也有相当一部分市场参与者对此结果早有预见。

  在社交平台上,大众的失望与不满溢于言表:“ 万科 这是想白嫖?”“展期连利息都不想付,说得出口?”“连利息都付不出来,还不愿或不能增信,通过才是怪事。”

  图源:微博

  这些尖锐的评论虽显情绪化,却直指问题的核心。

  从市场的普遍反馈中,不难梳理出此次展期失败的根本原因。其核心在于议案的核心条款与债权人根本利益诉求产生了严重背离。

  三项议案均要求“展期一年且期间不付本息”,这对债权人而言意味着整整一年内将没有任何现金回流,却要承担所有的信用风险。

  未设增信的议案一遭到全票反对,清晰地划出了债权人对风险补偿的底线要求。获得高支持率但未通过的议案二,则反映了即使有增信和付息承诺,部分债权人仍对 万科 及担保方的远期偿付能力心存疑虑,或是对优先偿付条款的落实缺乏信心。而议案三的惨淡结果,进一步印证了任何未能充分平衡双方风险与收益的方案都难以获得接纳。

  在这番激烈的博弈背后,是 万科 自身日益严峻的财务基本面。

  万科 2025年第三季度报告显示,公司负债总额高达8355.64亿元,前三季度净亏损惊人地达到280.16亿元,经营活动产生的现金流净额仍为负值。

  图源: 同花顺

  自身“造血”能力的枯竭与巨大的亏损,从根本上动摇了债权人的信任基础。债权人提出的追加国企增信、按期付息等要求,实质上是希望在 万科 自身信用不足时,引入外部信用进行风险对冲。

  对 万科 而言,传统融资渠道已基本关闭,房地产销售市场的持续低迷使得经营回款周期不断拉长,一系列存在的问题,使得流动性极度紧张。

  在此困境下,债务展期几乎成为其缓解短期兑付压力的唯一选择。此次议案未获通过,无疑使其陷入了更大的被动。

  然而,规则并未将 万科 立刻推向绝境。相关约定对未能按期足额偿付的情形设定了5个工作日的宽限期。发行人在此期限内足额偿还,则不构成违约。

  这宝贵的五天,成了 万科 最后的关键窗口。

  短短五天, 万科 必须做出抉择。若能筹集资金完成兑付,危机将暂时解除;若能与那部分关键的反对债权人重新谈判,拿出更具诱惑力的新方案(可能是更优质的资产抵押、更明确的股东支持承诺或部分现金支付),并在第二次持有人会议上闯关成功,则仍能争取到喘息时间。

  12月15日, 万科 已发布公告,计划于宽限期内召开该期票据的第二次持有人会议,这表明博弈仍在继续。

  图源: 同花顺

  万科 债务压顶,股价暴跌

  如今的 万科 仍在为自身争取时间,可市场的情况却不容乐观。

  12月15日, 万科 A股开盘承压,以4.9元/股的价格低开,港股 万科 企业股价亦下跌5.4%,

  报3.48港元。

  图源: 东方财富网

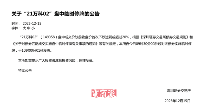
  与此同时, 万科 存续债券集体下挫。“21 万科 02”跌幅超24%触发临时停牌,“23 万科 01”跌超5%,“22 万科 04”跌超3%。

  图源: 同花顺

  这般剧烈的市场动荡,无疑与 万科 首次公开市场展期计划遭拒这一标志性事件直接相关,它彻底击碎了部分市场参与者残存的侥幸心理,将 万科 最严峻的流动性困境暴露无遗。

  从市场冷静的分析视角看, 万科 的腾挪空间已极其有限。分析人士普遍指出,如今的 万科 “若无股东支持,可能无法偿还此等债务”。

  当前其债务压力的核心矛盾在于,正同时承受着“市场销售下滑导致回款萎缩”“债务短期集中到期”以及“融资渠道全面收窄”的三重挤压,任何单一举措都难以破局。

  如果此次展期计划最终失败, 万科 将面临全方位的压力升级。

  最首要的便是“违约”的正式落地。一旦构成公开市场债务违约,其后续发行新债、获取银行借款等融资能力将基本丧失。

  为紧急回笼现金,公司可能不得不以更低的价格加速出售核心资产,从而损害长期价值。

  而最严重的打击将作用于信心层面——投资者、消费者、合作方的信任崩塌,将直接导致销售下滑、合作停滞,形成一个“违约-资产贬值-信心丧失-经营恶化-更深违约”的恶性循环。

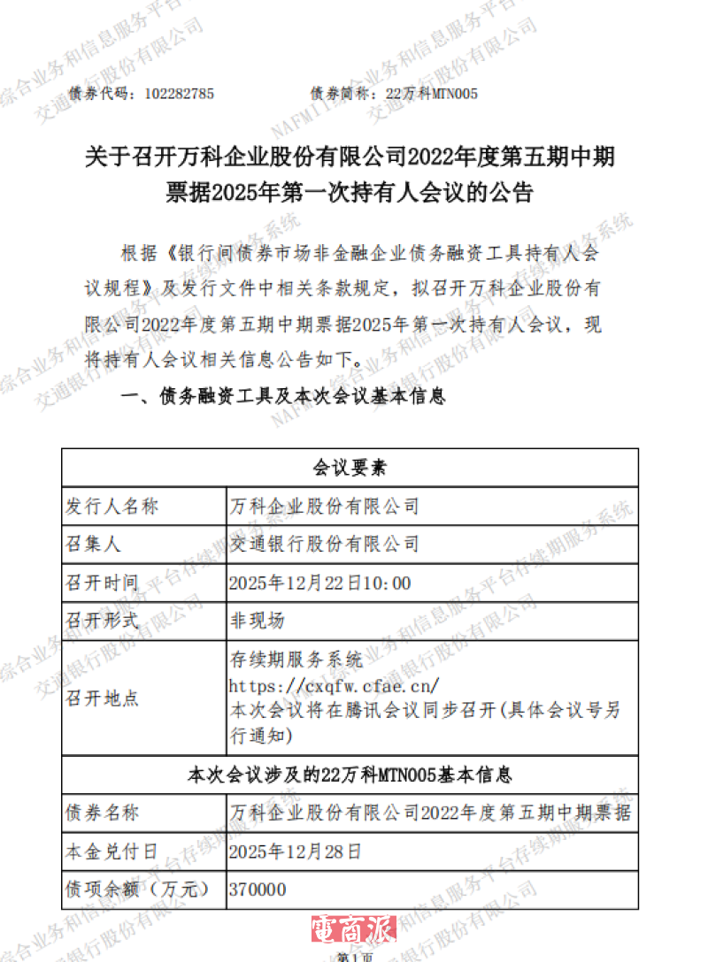
  值得一提的是,眼前的20亿元危机仅仅是序幕。 万科 紧接着还需面对余额高达37亿元的“22 万科 MTN005”于12月28日到期的考验,相关展期会议已定于12月22日召开。到2026年, 万科 另有约120亿元的公开市场债务将陆续到期。

  图源: 同花顺

  如果 万科 首次展期计划失败,那么后续的展期计划将更难进行下去, 万科 将面临更为深重的债务危机。

  因此,这五天宽限期内的谈判与抉择,不仅关乎一笔20亿元债券的命运,更是一场决定 万科 信用根基能否存续的保卫战。

  市场正屏息以待,看这家曾经的行业标杆,能否在最后时刻找到维系其信用生命线的解决方案。未来局势如何发展,值得我们持续关注。

上一篇:
(深互动)温氏股份:实施股权激励计划的核心目的,是构建长效激励约束机制,将核心团队利益与公司长远发展深度绑定
下一篇:
山水相连促共赢 车行万里启新程—— “2025年十堰车走进大西南”商用车产销对接会(重庆物流专场)成功举办
Title