Title
您当前的位置: 首页 > > 文章详细
云南一6333t/d水泥熟料线补产能公示
发布时间:2025-12-15

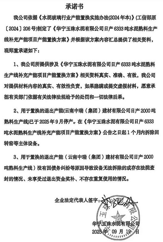
  12月15日,云南省工业和信息化厅发布《华宁玉珠水泥有限公司日产6333吨水泥熟料生产线补充产能项目产能置换方案的公示》称,按照《水泥玻璃行业产能置换实施办法(2024年本)》(工信部原〔2024〕206号)有关规定和水泥行业产能管理相关政策要求,现将“华宁玉珠水泥有限公司日产6333吨水泥熟料生产线补充产能项目产能置换方案”进行公示。

  根据公示,华宁玉珠水泥有限公司日产6333吨水泥熟料生产线补充产能项目原备案或核准文件设计产能5000t/d,补充产能1333t/d,置换产能2000t/d,置换比例为1.5:1。云南中瑞(集团)建材有限公司一条2000t/d水泥熟料线用于本项目置换产能,目前该生产线已停产,计划在本产能置换方案公告之日起1个月内拆除。

  华宁玉珠水泥有限公司日产6333吨水泥熟料生产线补充产能项目产能置换方案

  总投资15亿!海螺水泥新项目投产

  天瑞水泥:针对控股股东煜阔的清盘呈请被驳回

  金隅集团高层人事变动

  陕西水泥行业12月1日至明年3月10日开展错峰生产

  资不抵债!河南一水泥企业招募破产预重组投资人

  底价5636万!云南水泥建材集团楚雄基地资产转让

  4200万元!山水集团竞得山西一宗水泥用石灰岩矿

  两家水泥企业虚假纳税被罚!

  国企重组!海螺集团将控股皖维高新

  天山股份董事长赵新军拟出任金隅集团董事

  中材水泥拟在哈萨克斯坦建一3500t/d水泥熟料线

  西部水泥签约莫桑比克

  数字水泥网

  ccaszsn

  数字水泥网为中国水泥协会官方网站,是水泥行业权威性的信息资讯平台,作为网络媒体和咨询研究机构,为国内外广大水泥企业用户、证券机构、国内外投资机构提供了大量全面、及时、有效、权威的信息服务、已成为业内有广泛影响力的水泥行业专业性网站。

  我知道你在看

  声明:本文系转载自互联网,请读者仅作参考,并自行核实相关内容。若对该稿件内容有任何疑问或质疑,请立即与铁甲网联系,本网将迅速给您回应并做处理,再次感谢您的阅读与关注。

上一篇:
瞭望 | “电动中国”越见清晰
下一篇:
3.78亿!天山股份:9条水泥熟料线产能指标公开转让
Title