Title
您当前的位置: 首页 > > 文章详细
小米14手机浏览器问题修复,后续版本可验证
发布时间:2025-12-07

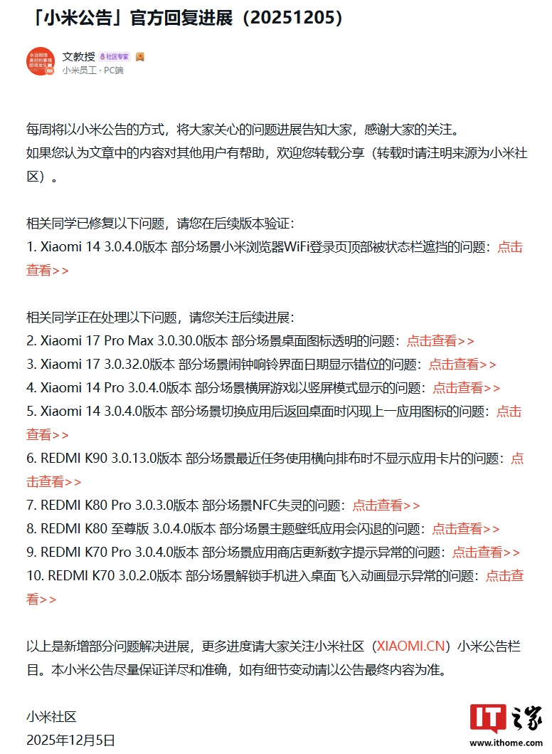
  IT之家 12 月 7 日消息, 小米 员工本周在 小米 社区更新澎湃 HyperOS 最新优化进展,其中提到用户所反馈的 Xiaomi 14 在 3.0.4.0 版本部分场景 小米 浏览器 WiFi 登录页顶部被状态栏遮挡的问题已优化,可在后续版本验证。此外, 小米 官方还定位到了 Xiaomi 17 系列部分机型的相关问题。

  IT之家开箱: 小米 14 手机黑色版图赏

  IT之家附 小米 澎湃 OS 系统最新优化进展如下:

  已优化问题Xiaomi 14 3.0.4.0 版本部分场景 小米 浏览器 WiFi 登录页顶部被状态栏遮挡的问题

  处理中问题Xiaomi 17 Pro Max 3.0.30.0 版本部分场景桌面图标透明的问题Xiaomi 17 3.0.32.0 版本部分场景闹钟响铃界面日期显示错位的问题Xiaomi 14 Pro 3.0.4.0 版本部分场景横屏游戏以竖屏模式显示的问题Xiaomi 14 3.0.4.0 版本部分场景切换应用后返回桌面时闪现上一应用图标的问题REDMI K90 3.0.13.0 版本部分场景最近任务使用横向排布时不显示应用卡片的问题REDMI K80 Pro 3.0.3.0 版本部分场景 NFC 失灵的问题REDMI K80 至尊版 3.0.4.0 版本部分场景主题壁纸应用会闪退的问题REDMI K70 Pro 3.0.4.0 版本部分场景应用商店更新数字提示异常的问题REDMI K70 3.0.2.0 版本部分场景解锁手机进入桌面飞入动画显示异常的问题

上一篇:
合肥多家投资机构荣获“金牛奖”
下一篇:
杭州一夜入冬,平湖羽绒服商家在拼多多单季爆卖百万件
Title