Title
您当前的位置: 首页 > > 文章详细
预见2025:《2025年中国煤矿机械行业全景图谱》(附市场规模、竞争格局和前景预测等)
发布时间:2025-12-07

  以下数据及分析来自于前瞻产业研究院煤矿机械研究小组发布的《中国煤矿机械行业市场前瞻与投资战略规划分析报告》。

  行业主要上市公司:吉峰科技(300022)、星光农机(603789)、一拖股份(601038)、林海股份(600099)、中联重科(000157)、悦达投资(600805)、利欧股份(002131)等

  本文核心数据:煤矿机械总动力;农机市场主营业务收入;煤矿机械竞争格局

  行业概况

  1、定义

  煤矿机械是指用于煤矿的采掘、支护、运输、洗选等生产过程的矿山机械。煤矿通常分为露天开采和井下开采,其设备分为露天煤矿机械和井下煤矿机械。与普通矿山机械相比,煤矿机械通常具有防爆特性,尤其是井下煤矿机械。

  广义上的煤矿机械分为勘探设备、综掘设备、综采设备、辅助设备、洗选设备,还包括煤炭安全设备、电气设备以及露天矿设备等。

  狭义上的煤矿机械指煤炭综合采掘设备,其核心设备主要有掘进机、采煤机、刮板输送机及液压支架,合称“三机一架”。通过掘进机、液压支架、刮板输送机和采煤机配合使用,可实现工作面巷道掘进、截煤、装煤、运煤、支护的全部机械化作业,具有较高的营运效率和安全性。

  2、产业链剖析

  从煤矿机械行业产业链上下游来看,煤矿机械行业上游主要包括原材料及零部件,其中金属材料包括钢材、板材、管材、棒材等,零部件主要包括液压部件、轴承部件、电子元件以及其他部件等;煤矿机械的中游主要是煤炭综合采掘设备制造,包括掘进机、采煤机、刮板输送机、液压支架制造等;下游应用领域主要为煤炭行业,进一步用于火电、钢铁、化工、建材等领域。

  在上游领域,我国煤矿机械原材料供应商包括本钢板材、新钢股份、五矿发展等,液压部件供应商包括恒立液压、长岭液压等;在中游领域,我国煤矿机械生产商包括郑煤机、中煤装备公司、天地科技、三一重工等;下游主要为煤炭企业,包括中煤能源、大唐发电、靖远煤电、山西焦煤等。

  行业发展历程

  回顾我国综合机械化开采发展50年历程,以机械化发展的标志性事件为节点,大体可分为4个阶段:探索阶段(1970-1990)、大发展阶段(1990-2000)、突破阶段(2000-2020)、数智化阶段(2020至今)。

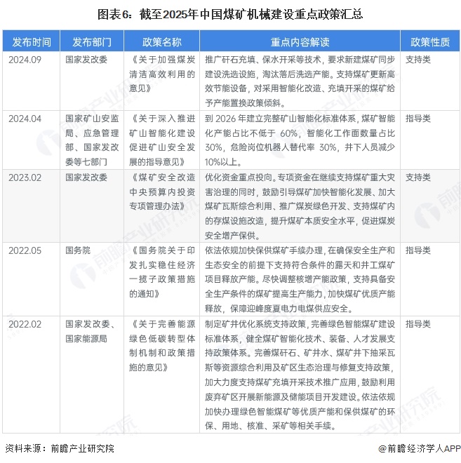
  行业政策背景

  近年来,政府各部门发布了一系列政策法规以推动国内煤矿安全化、智能化生产,对煤矿机械行业的发展提供指导,相关的政策法规及主要内容如下表所示:

  行业发展现状

  1、中国矿山机械企业数量

  根据《中国工业统计年鉴》、《中国经济普查年鉴》披露的信息,中国矿山机械规模以上企业数量整体呈现增长趋势,2023年中国规模以上矿山机械企业数量为1887家,结合历史数据初步估计,2024年,中国规模以上矿山机械企业数量约为1987家。煤矿机械作为矿山机械的核心细分领域,煤矿机械企业数量占比在矿山机械企业数量占比较高。

  2、中国煤矿机械市场规模

  中国煤矿机械行业已进入成熟期,市场竞争格局稳定,销售收入前50名的大型煤矿机械企业占据了绝大多数市场份额。参考中国煤炭机械工业协会发布的中国煤矿机械工业“50强”企业合计煤机产品销售收入,2024年,我国煤矿机械行业市场规模为1208.26亿元,同比下降4.35%。

  行业竞争格局

  从营收规模来看,第一梯队企业主要是天地科技、郑州煤矿机械,企业煤机营收规模超过150亿元,且企业营收规模常年稳居前列;第二梯队企业有中国煤矿机械、晋能控股装备、三一重型等,这些企业营收规模在100-150亿元区间内;第三梯队的企业有中煤张家口、西安重工等其他企业,企业规模在100亿元以下。

  从市场份额情况来看,2024年天地科技股份有限公司市场份额占比为15.3%,排名第一,较2023年提升0.8个百分点;郑州煤矿机械集团股份有限公司市场占比为13.5%,较2023年提升1.7个百分点;中国煤矿机械装备有限责任公司市场份额占比为11.8%,较2023年提升了1.3个百分点。

  行业发展前景及趋势预测

  1、发展趋势

  中国煤矿机械行业正处于政策与技术双轮驱动的转型期,智能化升级、绿色低碳转型与全球化拓展成为核心发展方向。技术创新推动产品向高端迈进,行业格局加速整合,同时海外市场持续突破。未来,行业将形成以智能绿色装备为核心、龙头企业引领、内外市场协同的可持续发展模式。

  2、市场前景预测

  煤矿机械行业作为煤炭企业的上游企业,为煤炭企业提供高质量技术装备,保障煤炭企业的健康、稳定发展。虽然煤炭能源消耗占比呈现逐年下降趋势,但煤炭消费总量每年仍在增加。煤炭在我国能源安全基础性保障地位短期内难以改变,为我国煤矿机械行业市场提供稳定支撑。同时,随着人工智能、工业互联网、云计算、大数据、机器人、智能装备等与现代煤炭开发技术进行深入融合,受新增煤矿产能、存量设备更新、煤矿智能化升级等多因素叠加驱动,煤炭产业对高端化、智能化产品需求强劲,国内煤矿机械市场将稳步增长,煤矿机械制造企业经济效益持续提升。但从近年来煤矿机械行业市场规模下降情况来看,该市场整体增速有所放缓。

  结合中国煤炭机械工业协会的数据,前瞻预计,2025-2030年我国煤矿机械行业市场将以5.3%的年复合增速增长,2030年我国煤矿机械行业市场规模约为1767亿元。

  更多本行业研究分析详见前瞻产业研究院《中国煤矿机械行业市场前瞻与投资战略规划分析报告》

  同时前瞻产业研究院还提供产业新赛道研究、投资可行性研究、产业规划、园区规划、产业招商、产业图谱、产业大数据、智慧招商系统、行业地位证明、IPO咨询/募投可研、专精特新小巨人申报、十五五规划等解决方案。如需转载引用本篇文章内容,请注明资料来源(前瞻产业研究院)。

  更多深度行业分析尽在【前瞻经济学人APP】,还可以与500+经济学家/资深行业研究员交流互动。更多企业数据、企业资讯、企业发展情况尽在【企查猫APP】,性价比最高功能最全的企业查询平台。

上一篇:
国联股份尹海凤:以品带链是中国制造与全球市场的重要桥梁
下一篇:
万元预算,2025外贸软件排行榜对比
Title