Title
您当前的位置: 首页 > > 文章详细
苏州农商行股东亨通集团解押242万股后质押率仍超70%
发布时间:2025-12-05

  12月2日,江苏苏州农村商业银行股份有限公司(以下简称“ 苏州农商行 ”)发布公告,披露持股5%以上股东 亨通集团 有限公司(以下简称“ 亨通集团 ”)部分股份解除质押及再质押事项,目前已完成解除质押手续。

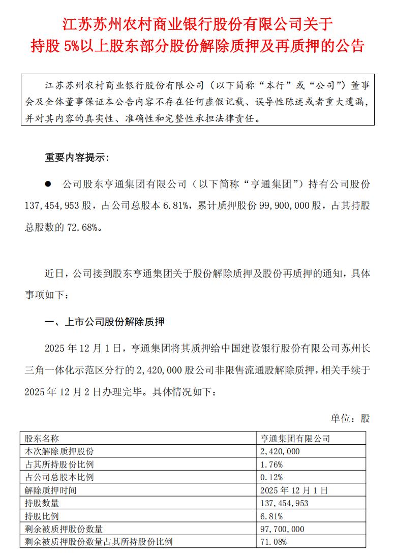
  公告显示, 亨通集团 为 苏州农商行 核心股东之一,当前持有 苏州农商行 股份137454953股,占 苏州农商行 总股本的6.81%;截至公告披露日,其累计质押 苏州农商行 股份99900000股,占自身持股总数的72.68%。

  亨通集团 于2025年12月1日,将质押给 中国建设银行苏州长三角一体化示范区分行 的2420000股非限售流通股办理解除质押,相关手续已于12月2日办结。解押后, 亨通集团 剩余被质押的 苏州农商行 股份为97700000股,占其持股总数的比例降至71.08%。

上一篇:
2025第48周销量排行 华为Mate80系列进入前三
下一篇:
V观财报|三大猪企11月猪价同比齐跌,温氏股份生猪销量增近50%
Title